各地公开征集违法违规使用医保基金线索,最高奖励20万元
创始人
2026-04-13 09:33:03
0

近日,为深化医保基金管理突出问题整治,充分调动广大人民群众参与医保基金监管的积极性、主动性,全国各地医保部门陆续发布公告,面向全社会公开征集违法违规使用医保基金问题线索,接受群众举报监督,举报线索经查证属实,将按规定给予奖励,最高奖励20万元。

欢迎广大人民群众、社会各界积极参与医保基金使用管理监督,如实反映涉嫌欺诈骗保和违法违规使用医保基金问题线索,共筑医保基金安全防线,守护好群众自己的“看病钱”“救命钱”。

新疆维吾尔自治区医疗保障局关于征集问题线索的通告

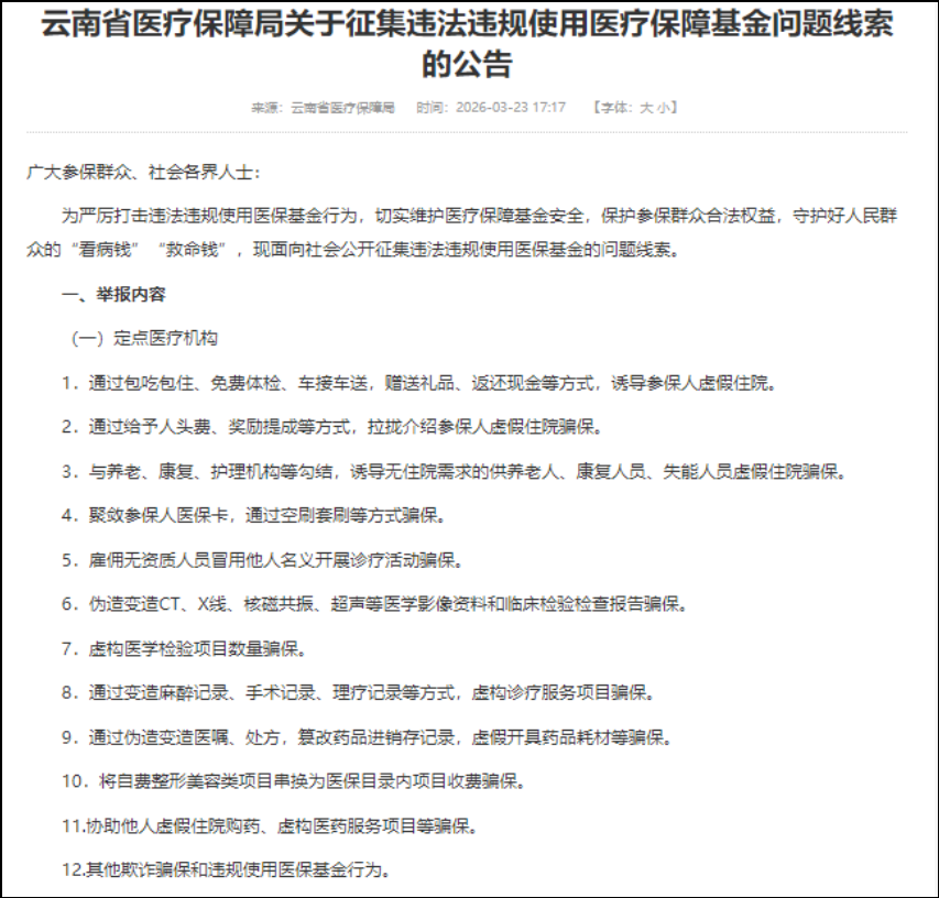
云南省医疗保障局关于征集问题线索的公告

陕西省医疗保障局关于征集线索的通知

相关内容

最新资讯

“顶级宴会厅”藏绝密地堡?白宫... 【文/观察者网 柳白】美国政坛的荒诞戏码里,特朗普的白宫宴会厅计划绝对算一个。这场耗资4亿美元的工程...
华英专升本:深耕升本辅导,华英... 华英专升本:深耕升本辅导,华英用专业服务护航备考之路 专升本备考的路上,选对方向和平台,往往能让努力...
从冲排名到算回报,中国学生的留... 图片来源:视觉中国 界面新闻记者 | 查沁君 界面新闻编辑 | 文姝琪 在留学环境趋于复杂、...
年薪1013.5万元,比亚迪副... 日前,比亚迪(002594.SZ) 发布2025年年报 高管薪酬成为市场焦点 公司高级副总裁兼财务总...
AI时代,文科还有出路吗? AI对文科的冲击,本质上不是替代或外包,而是结构性的显影和揭穿。AI并没有首先触及文科最深处的那些能...
微银订购app现货白银订购金融... 微银订购app现货白银订购金融骗局,订购交易变非法期货!
明星歌手扎堆 城市活力迸发 一... 湖北日报全媒记者 冯袁玥 甄子萱4月11日晚,四场大型演唱会在武汉三镇同步举行,各展风采。谢霆锋在武...
17市州共享家门口的“世界杯”... 荆州队员(左)和黄石队员激烈比拼。 (本版图片均为湖北日报全媒记者 李溪 时龚 通讯员...
阿联酋阿布扎比王储哈立德抵京 据凤凰卫视报道,阿联酋阿布扎比王储哈立德12日晚间抵达北京,开始对中国进行访问。凤凰卫视陈崇伟 综合...
高速路扩容提质 产学研协同创新... 湖北交投集团全力守护高速大动脉畅通无阻。(受访者供图)十巫南高速新洲特大桥主塔封顶。(受访者供图)湖...