中山大学环境科学与工程学院:环境科学、环境工程学硕
*A-历年考研真题试卷与参考答案*
2005-2019年中大856环境学导论考研真题试卷
2011-2019年中大856环境学导论考研真题与答案详解




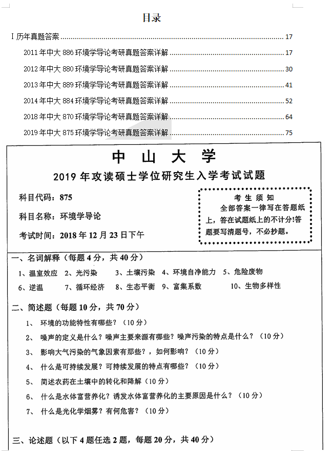
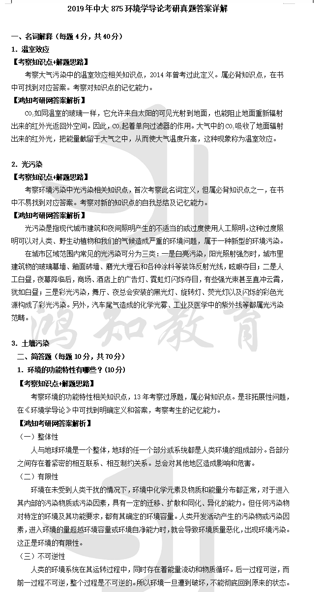
2019年中大875环境学导论考研真题答案详解
一、名词解释(每题 4分,共40分)
1.温室效应
【考察知识点+解题思路】
考察大气污染中的温室效应相关知识点,2014年曾考过此定义。属必背知识点,在书中可找到对应答案。考察对知识点的记忆能力。
【鸿知考研网答案解析】
C02如同温室的玻璃一样,它允许来自太阳的可见光射到地面,也能阻止地面重新辐射出来的红外光返回外空间。因此,C02起着单向过滤器的作用。大气中的C02吸收了地面辐射出来的红外光,把能量截留于大气之中,从而使大气温度升高,这种现象称为温室效应。
2.光污染
【考察知识点+解题思路】
考察环境污染中光污染相关知识点,首次考察此名词定义,但属必背知识点之一,在书中不易找到对应答案。考察对新的知识点的自我总结及记忆能力。
【鸿知考研网答案解析】
光污染是指现代城市建筑和夜间照明产生的不适当的或过度使用人工照明。这种过度照明可以对人类、野生动植物和我们的气候造成严重的环境问题,属于一种新型的环境污染。在城市区域范围内常见的光污染可分为三类:一是白亮污染,阳光照射强烈时,城市里……
*B-配套笔记*
《环境学导论》(何强)
《环境化学》(戴树桂)
*C-配套题库*
《环境学导论》(何强)
《环境化学》(戴树桂)