2026人教版高中英语选择性必修四电子课本(PDF高清版)
创始人
2025-12-08 10:43:12
0

为了帮助高中生自主预习与有效复习,我们整理了2026新教材人教版高中英语选择性必修四电子课本,教材突出跨学科思维与实际应用能力的培养,下面以图片的形式呈现给大家,希望可以帮助到大家。

如需全套高中电子课本PDF版,请关注公众号“学霸书包”(ID:k12ziliao)回复:“电子课本

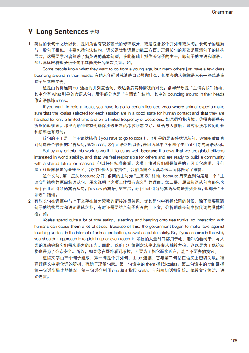
人教版高中英语选择性必修四电子课本在线阅读

《2026新教材人教版高中英语选择性必修四电子课本》就为您介绍到这里,资源来源于网络,仅为学习交流之目的进行分享,其版权均归原出版社及作者所有。

相关内容

最新资讯

梅德韦杰夫:美国开始意识到,独... 特朗普政府在12月4日发布美国新版《国家安全战略》,聚焦美国“核心国家利益”,强调西半球优先。俄方称...
北京版小学一年级下册数学电子课... 2026 年春季小学一年级学生将启用新版教材,新教材更侧重跨学科知识灵活运用!为方便同学们在寒假提前...
每周一库 | 维普考研服务平台 PART 01 数据库简介 维普考研服务平台是为图书馆组织机构精心打造、面向考研人群的一站式备考服...
法治启蒙润童心 法治种子伴成长 荆楚网(湖北日报网)讯(记者何鹏 通讯员张晓敏)为引导幼儿树立初步的法治意识,构建家园社协同育人的法...
2026春季新教材北京版四年级... 2026年春季四年级学生部分科目将迎来新版教材,新版教材特别强调知识之间的联系和实际生活中的应用!为...
国家税务总局:严禁平台企业向各... 12月8日,在国家税务总局举行的例行新闻发布会上,国家税务总局征管和科技发展司司长练奇峰表示,今年6...
超级置换价13.49万元起 星... 2025年12月6日 ,奇瑞集团旗下高端品牌星途汽车,在武汉滨江天街成功举办了“5与伦比——星途ET...
超级置换价13.49万元起 星... 2025年12月6日 ,奇瑞集团旗下高端品牌星途汽车,在武汉滨江天街成功举办了“5与伦比——星途ET...