
来源: 麦可思研究
又一本科新专业来了!
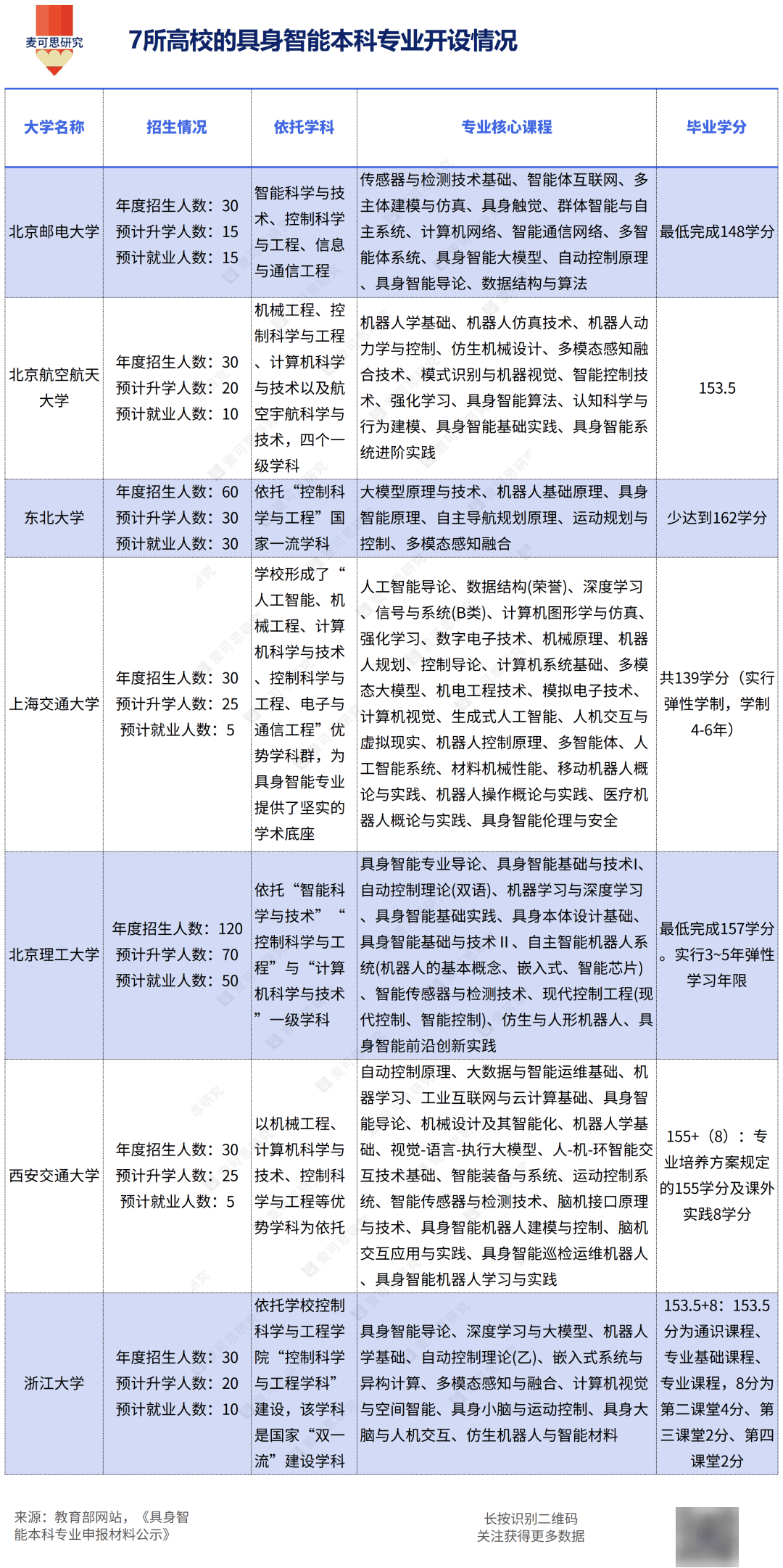
近日,教育部网站发布《具身智能本科专业申报材料公示》,北京航空航天大学、北京理工大学、北京邮电大学、东北大学、上海交通大学、浙江大学、西安交通大学等7所“双一流”高校申请增设“具身智能”新专业。
根据公示,该专业的学位授予门类为“工学”,申报类型为“尚未列入目录的新专业”。

01
7所“985”高校抢滩“具身智能”
“具身智能”这一概念,在2025年的《政府工作报告》《中共中央关于制定国民经济和社会发展第十五个五年规划的建议》等多个官方报告中已被多次提及。
具身智能,简单来说就是有“身体”的人工智能,将AI植入机器人、智能汽车等实体设备中,通过物理身体与环境交互来实现认知与决策。
教育部发布《具身智能本科专业申报材料公示》,正式启动具身智能这一前沿领域的本科专业设置。此举标志着我国高校在面向未来产业培养前沿科技人才方面迈出关键一步,对引领科技创新、支撑产业转型、满足社会长远需求具有重要战略意义。

从专业归属、高校布局和培养依托三个维度来看,首批7所高校均为国内顶尖的“双一流”建设高校,尤其在信息、机械、自动化等工科领域实力雄厚。这7所高校全部将新专业置于工学(08)门类之下,体现了其作为前沿工程学科的定位。
该专业被分散归入自动化类、交叉工程类、电子信息类、机械类、计算机类这五个不同的专业类,直观地表明具身智能并非单一学科的延伸,而是典型的深度交叉融合领域,各校结合自身优势从不同技术路径切入具身智能领域。
新专业主要依托两类学院建设:
(1)新兴前沿学院:如人工智能学院(北理工、北邮、上海交大)和机器人科学与工程学院(东北大学),利用其跨学科架构。
(2)传统优势工科学院:如控制科学与工程学院(浙大)、机械工程学院(西交大、北航),发挥其在控制、机械等核心学科上的深厚积累。
02
具身智能专业的培养模式启示
“具身智能”被视为未来人机协同、服务机器人、智能制造等领域的关键技术方向。高校布局此专业,预示着未来人才培养将更加注重软硬结合能力、系统级设计能力、实际场景应用能力。
从7所高校的专业设置申请表可看出,各高校并未遵循统一模板,而是深度结合本校优势学科基因,进行特色化、差异化的高端工程人才培养。

值得注意的是,仅 北京理工大学年度招生达120人,显示出其将具身智能作为新工科重点方向进行大规模人才培养的战略。其余高校招生均在30~60人,符合新专业初期高投入、高要求的特点。
从专业核心课的设置来看,所有高校均设置了硬件相关课程,但比重不同。这直接决定了毕业生是更擅长在物理约束下优化算法,还是更擅长在算法框架内集成硬件。
另外, 高学分(普遍150+)统一印证了其超强复合性,学生需同时掌握传统工科硬技能与前沿AI软技能。上海交大(139学分)的弹性学制(4~6年)是另一个关键信号。它承认了该领域学习与创新的高难度,为天赋异禀的学生提供加速通道,也为需要更多实践探索的学生留出时间窗口。
当前具身智能专业的这种高强度、高融合、强实践且赋予弹性的培养模式,也为破解传统工科教育的某些共性难题,提供了一种富有前瞻性的解决方案。
当前许多传统工科专业仍然存在课程内容与产业需求脱节的问题,特别是在新兴领域(如人工智能、大数据)对传统工科专业提出更高要求的情况下,很多工科专业的教学内容没有及时更新,无法满足行业对高阶技能的需求。例如, 在信息产业、高端装备制造业中就业较多的计算机类专业,麦可思研究数据显示,2024届毕业生认为课程内容“不实用”的比例为50%,远高于工学专业平均(42%),课程内容和教材依然以基础技术为主,较少涵盖新兴的人工智能、大数据分析等技术。
高校可以通过课程体系升级、加强实践教学、跨学科融合等方式进行改进。根据新兴产业的需求,及时更新课程内容,加入智能制造、人工智能、大数据分析等课程模块。通过与企业合作,建立实践基地,提供更多实际项目经验,提升学生的实践能力。推行跨学科的课程设置,培养学生的跨领域创新能力。
具身智能本科专业的设立,绝非一次简单的高校专业扩容,而是从国家战略到产业需求,再到教育体系的一次深刻呼应。
产业发展正以前所未有的速度造就人才缺口。《2025人形机器人与具身智能产业研究报告》预测,仅2025年, 中国具身智能市场规模就将达52.95亿元,占全球约27%;人形机器人市场规模预计达82.39亿元,占全球约50%,到2030年全球市场规模有望突破2326.3亿元;而猎聘最新发布的《2025三季度人才供需洞察报告》显示, 2025年三季度具身智能领域新发职位同比激增72.86%。产业爆发与人才紧缺并存,凸显了当前人才培养的紧迫性。
在此背景下,这7所顶尖高校的率先布局,其意义远超培养一批专业工程师。它们正在探索的,是一种打破学科壁垒、直面产业真问题的新型工科培养范式——高强度的软硬结合训练、聚焦系统级的项目实践,以及弹性的成长路径。这恰恰为破解课程内容滞后、实践环节薄弱等传统工科积弊,提供了前瞻性的改革样本。
主要参考文献:
教育部网站、各高校网站、第一财经等。
为学者在职者提供硬通货和知识赋能
经管文库,实现知识变现
▼
上一篇:通榆成人高考大专函授站