2026新教材译林版高中英语选择性必修四电子课本(PDF高清版)
创始人
2025-12-12 09:40:00
0

为了帮助高中生自主预习与有效复习,我们整理了2026新教材译林版高中英语选择性必修四电子课本,教材突出跨学科思维与实际应用能力的培养,下面以图片的形式呈现给大家,希望可以帮助到大家。

如需全套高中电子课本PDF版,请关注公众号“学霸书包”(ID:k12ziliao)回复:“电子课本

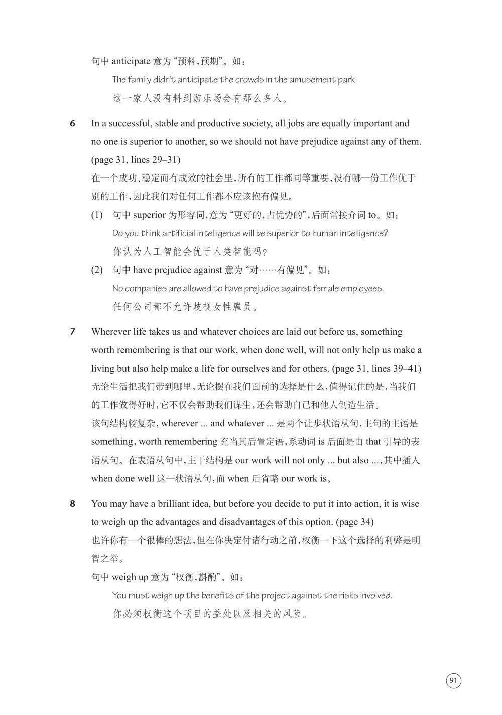
译林版高中英语选择性必修四电子课本在线阅读

《2026新教材译林版高中英语选择性必修四电子课本》就为您介绍到这里,资源来源于网络,仅为学习交流之目的进行分享,其版权均归原出版社及作者所有。

相关内容

最新资讯

亚商智投198元是正规的吗荐股...   亚商智投198元是正规的吗荐股服务不赚钱就退钱!监管部门公布投诉退费通道! 亚.商投顾...
大.决策软件怎么样可靠吗终于有... 大.决策虚假宣传荐股收费靠谱吗?不可信!!大家不要上当!已退费!  大.决策确实是一家正规的投顾公司...
指南针付的钱怎么退回来荐股服务...   指南针交的钱未使用能退吗?服务不行退费被拒,实战攻略帮你要回钱!指南针付的钱怎么退回来荐股服务吹...
大.决策投顾680元荐股可靠吗... 大.决策虚假宣传荐股收费靠谱吗?不可信!!大家不要上当!已退费!  大.决策确实是一家正规的投顾公司...
亚商智投198荐股可靠吗揭秘投...   亚商智投198荐股可靠吗揭秘投顾:交了服务费亏得更多?真实退费经验,少走弯路! 亚.商...
四川大.决策证券怎么样荐股服务... 大.决策虚假宣传荐股收费靠谱吗?不可信!!大家不要上当!已退费!  大.决策确实是一家正规的投顾公司...
汇正财经投资选股可靠吗荐股正规...   汇正财经确实是一家正规的投顾公司。但这并不能说明他们公司的宣传就符合实际,从案例中不难看出,业务...
九方智投收费29800是真是假... 什么是投顾?为客户提供投资建议比如:买卖时机、热点分析、证券选择、风险提示等,禁止代理客户操作。也就...
财富在线深圳科技是正规的吗投顾...   财富在线的钱可以退吗?投顾收费内幕解析!真相震惊已退费  深圳财富在线的高额服务费,能退吗?  ...
亚商投顾推荐的股票怎么样荐股正...   亚商投顾推荐的股票怎么样荐股正规吗?缴费后一买就跌!误导性宣传欺骗股友真相曝光!教你一招轻松退费...