2026新教材冀教版高中英语选择性必修四电子课本(PDF高清版)
创始人
2025-12-13 12:08:46
0

为了帮助高中生自主预习与有效复习,我们整理了2026新教材冀教版高中英语选择性必修四电子课本,教材突出跨学科思维与实际应用能力的培养,下面以图片的形式呈现给大家,希望可以帮助到大家。

如需全套高中电子课本PDF版,请关注公众号“学霸书包”(ID:k12ziliao)回复:“电子课本

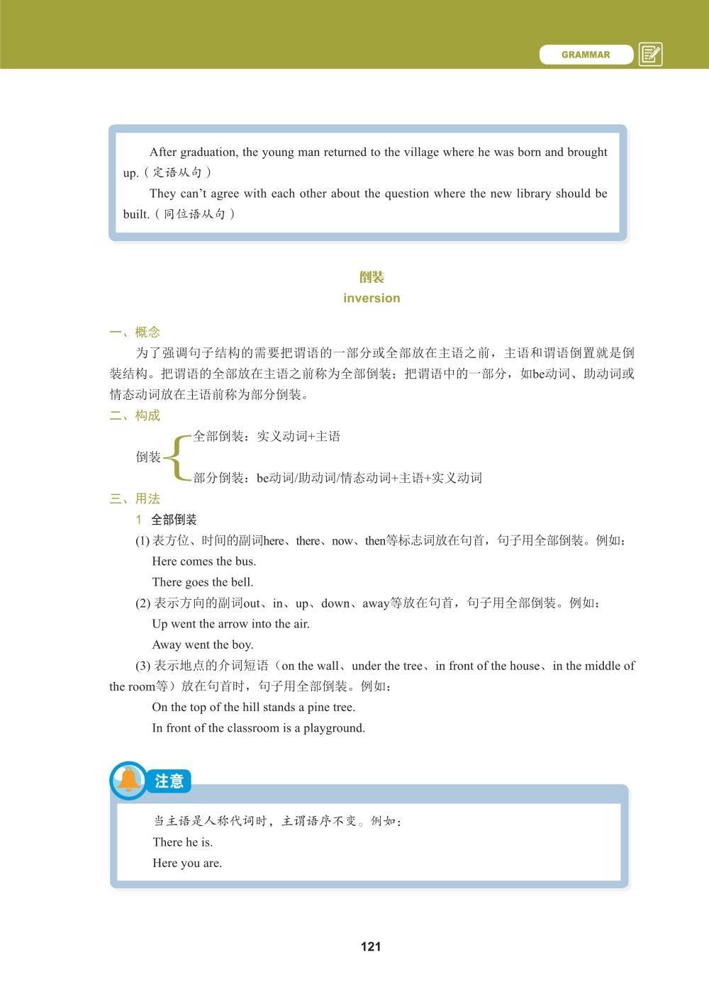
冀教版高中英语选择性必修四电子课本在线阅读

《2026新教材冀教版高中英语选择性必修四电子课本》就为您介绍到这里,资源来源于网络,仅为学习交流之目的进行分享,其版权均归原出版社及作者所有。

相关内容

最新资讯

警报拉响!白银面临“供应”危机... FX168财经报社(北美)讯 进入2025年12月,白银市场迎来爆发式上涨,价格持续刷新历史纪录,引...
党建引领 治理升级 富浙基金打... 中证报中证网讯(王珞)在浙江省大力发展新质生产力的浪潮中,国有资本如何精准发力?浙江省国有资本运营有...
私募基金管理人注销数量显著下降 近日,杭州弘耀资产管理有限公司等机构注销私募基金管理人登记。截至12月14日,年内已有1155家私募...
张天闻离任宝盈基金旗下4只基金 中国经济网北京12月15日讯 近日,宝盈基金公告,张天闻离任宝盈智慧生活混合、宝盈半导体产业混合发起...
广州汽车集团股份有限公司202... 12月15日,联合资信公布评级报告,广州汽车集团股份有限公司2025年度第一期绿色科技创新债券获“A...
广发银行股份有限公司2025年... 12月15日,联合资信公布评级报告,广发银行股份有限公司2025年二级资本债券(第一期)(债券通)获...
标普500指数期货上涨0.34... 每经AI快讯,12月15日,标普500指数期货上涨0.34%,纳指期货上涨0.28%,道指期货上涨0...
低空经济蓄势高飞 飞行培训或将... 中新网上海新闻12月14日电(记者 许婧 殷立勤)“以前想考飞行执照门槛高、难以实现,现在江浙沪、华...
女子准备交易2.6公斤黄金 民... 近日,浙江衢州警方根据线索成功拦截一起涉案金额超250万元的诈骗案,就在警方找到当事人王女士的那一刻...
ETF主力榜 | 科创债ETF... 2025年12月15日,科创债ETF易方达(551500.SH)收跌0.03%,主力资金(单笔成交额...