2026苏教版高中化学必修二电子课本(PDF高清版)
创始人
2025-12-18 11:47:39
0

为了帮助高中生自主预习与有效复习,我们整理了2026新教材苏教版高中化学必修二电子课本,教材突出跨学科思维与实际应用能力的培养,下面以图片的形式呈现给大家,希望可以帮助到大家。

如需全套高中电子课本PDF版,请关注公众号“学霸书包”(ID:k12ziliao)回复:“电子课本

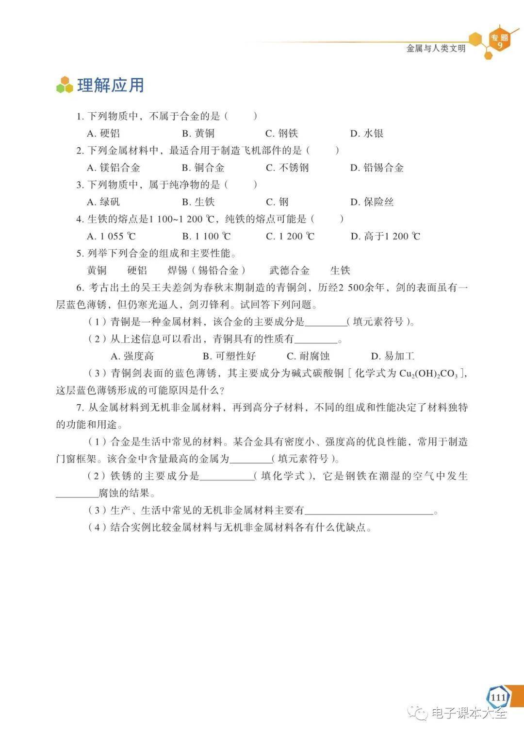
苏教版高中化学必修二电子课本在线阅读

《2026新教材苏教版高中化学必修二电子课本》就为您介绍到这里,资源来源于网络,仅为学习交流之目的进行分享,其版权均归原出版社及作者所有。

相关内容

最新资讯

韩科技副总理:中国或成为比美国... 据韩联社报道,韩国科技副总理兼科学技术信息通信部长官裴庆勋18日表示,他认为中国也许将成为比美国更强...
考研数学一平均分 考研数学一平均分 考研数学一平均分背后:我用这套系统打赢了信息与心态的双重战役 朋友们,我是陪伴过数...
国家公务员考试面试时间 国家公务员考试面试时间 考研人,你的面试时间定了吗?不,是你的信息战与心态战决胜时刻到了! 各位研途...
山西的大学 山西的大学 山西的大学考研,如何打赢信息战与心态战?一位规划师的“灯塔”框架 朋友们,如果你正在考虑...
枣庄市市中区鑫昌路小学隆重举行... 鲁网12月17日讯(记者 张刚 通讯员 王鹏 邵明华 佟帅 薛芳 苗玉玲)春华秋实,岁月流金。为表达...
东华软件:聚焦ALL IN A... 证券之星消息,东华软件(002065)12月18日在投资者关系平台上答复投资者关心的问题。 投资者提...
郏县新城小学教育集团举办首届数... 12月16日,郏县新城小学教育集团成功举办了首届“小学数学文化节”暨小学生数学素养展示活动。本次活动...
26河南选调生面试培训班,耿宇... 2026河南选调生笔试尘埃落定,面试备考的冲锋号已然吹响。在五花八门的河南选调面试培训机构中,国培教...
义务教育日常考试结果不排名、不... 近日,教育部办公厅印发《关于进一步加强中小学日常考试管理的通知》,要求减少日常考试测试频次,提升日常...
9分钟视频疯传!护士更衣室遭偷... 极目新闻评论员 屈旌12月17日,有博主曝料称天津某医院护士站更衣室被装摄像头,偷拍护士更衣,提醒医...