2026粤教版高中信息技术必修1《数据与计算》电子课本
创始人
2026-01-05 10:11:52
0

为了帮助高中生自主预习与有效复习,我们整理了2026粤教版高中信息技术必修1《数据与计算》电子课本,教材突出跨学科思维与实际应用能力的培养,下面以图片的形式呈现给大家,希望可以帮助到大家。

如需全套高中电子课本PDF版,请关注公众号“学霸书包”(ID:k12ziliao)回复:“电子课本

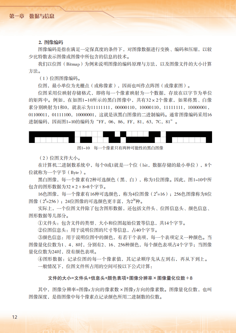
粤教版高中信息技术必修1电子课本在线阅读

2026粤教版高中信息技术必修1《数据与计算》电子课本就为您介绍到这里,资源来源于网络,仅为学习交流之目的进行分享,其版权均归原出版社及作者所有。

相关内容

最新资讯

比特币上破9.3万美元 创三周... 每经AI快讯,1月5日,行情显示,比特币涨至93220.8美元,过去24小时内涨2.22%,为三周新...
东港股份:目前有研发、生产数字... 每经AI快讯,1月5日,东港股份在互动平台表示,公司目前有研发、生产数字货币卡的相关技术储备,并将根...
奋进“十五五” | 获批关税担... 新程已启,首战报捷!“十五五”蓝图已绘就,集团各企业闻令而动、乘势而上,以“开年即冲刺”的姿态抢抓机...
生益科技(600183.SH)... 格隆汇1月5日丨生益科技(600183.SH)公布,持股5%以上股东伟华电子有限公司(以下简称“伟华...
长城人寿获准发行资本补充债券 ... 人民财讯1月5日电,1月4日,北京金融监管局官网公布批文,同意长城人寿在全国银行间债券市场公开发行资...
股票行情快报:南华期货(603... 证券之星消息,截至2026年1月5日收盘,南华期货(603093)报收于19.67元,上涨0.92%...
女子跨市送50多万黄金,警方紧... 前几天,安徽芜湖警方接到线索,一位马鞍山过来的女士,疑似遭遇电信诈骗,正带着数十万的黄金,准备到芜湖...
沪指12连阳强势收复4000点... A股新年首个交易日收获开门红,沪指大涨1.38%收复4000点,全市场成交额约2.56万亿元,较上一...
ETF收评 | 保险走强, 中... 同壁财经1月5日讯,截至收盘,上证指数上涨1.38%,深证成指上涨2.24%,创业板指上涨2.85%...
比特币新高,Coinbase等... 【1月5日比特币触及三周多新高,加密货币概念股盘前上涨】1月5日,比特币触及三周多以来的新高。受此影...