2026苏科版九年级数学下册电子课本(新教材高清PDF版)
创始人
2026-01-23 13:38:34
0

新学期新变化,初三下册数学教材将更注重知识融合与实际应用!为帮助初中阶段师生家长预览复习,我们特将2026苏科版九年级数学下册电子课本(高清版)整理出来,希望可以为大家做好新学期铺垫。

如需全套初中电子课本PDF版,请关注公众号“学习方法君”(ID:xuexiffj)回复:“电子课本

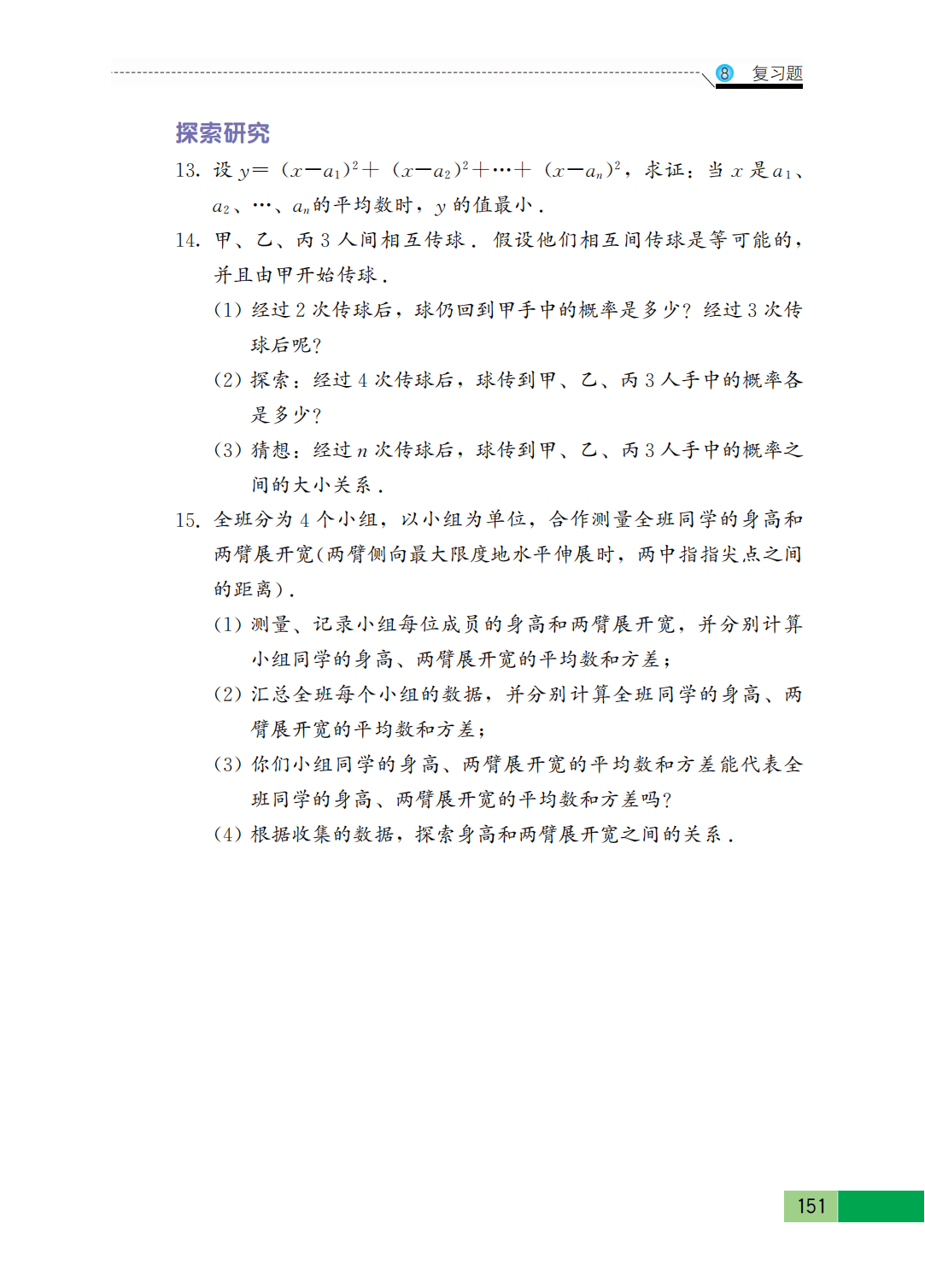
苏科版九年级数学下册电子课本图片版在线阅读

2026苏科版九年级数学下册电子课本(新教材)就为您介绍到这里,资源来源于网络,仅为学习交流之目的进行分享,其版权均归原出版社及作者所有。

相关内容

最新资讯

喜报 | 我校在课题立项和咨政... 喜报 近日,我校在2025年度浙江省党校(行政学院)系统社科规划项目立项与2024-2025年度全省...
【独家汇总986题】广东外语外... 广东外语外贸大学法律硕士英语口试真题题库(12年至25年:合计393题;累计14年真题汇编) 广东外...
自考能不能报公职类考试?和全日... 一、什么是全日制与非全日制? 全日制:学习时间上的一种分类,全日制教育是指学生在国家规定的修业年限内...
泽连斯基确认乌美俄三方谈判乌方... 乌克兰总统泽连斯基23日签署命令批准了阿布扎比乌美俄三方谈判乌方代表团成员名单,名单已在乌克兰总统官...
宜都高新区举办散料输送机械供应... 荆楚网(湖北日报网)讯(通讯员 冯满)近日,宜都高新区举办宜都散料输送机械行业供应链交流会。会议以“...
《中国展览经济发展报告2025... 2026年中国会展经济国际合作论坛(CEFCO 2026)上,武汉市签约10个国际化、专业化会展项目...
湖北品牌总价值首破3万亿元大关 2025年湖北品牌建设大会在武汉召开湖北日报讯(记者谢慧敏)1月23日,2026年湖北品牌建设大会在...
2026春四下北师版数学【辽宁... 今天为大家分享:《真题圈》辽宁省小学考试真卷三步练四年级下册数学,最直观的感受就是 “接地气”。它收...
桐城市省市级名师工作室联合教研... 1月22日,桐城市省市级名师工作室联合教研高中英语专场在桐城八中举行。本次活动由桐城市教育局主办,安...
音乐剧留学 | 线上面试流程、... 随着音乐剧留学申请日趋激烈,线上专业面试已成为海外院校选拔人才的重要环节。一些院校接受预筛选作品提交...