广东省2026年上半年中小学教师资格考试面试通告
创始人
2026-04-02 20:30:27
0

根据教育部统一安排,2026年上半年全国中小学教师资格考试面试将于2026年5月16日至17日举行。现将广东省2026年上半年中小学教师资格考试面试有关事项通告如下:

一、报名对象

(一)广东省户籍人员。

(二)持有广东省居住证并在有效期内的外省(区、市)户籍人员。

(三)广东省内普通高等学校在读研究生、三年级及以上的本科学生、毕业学年的专科学生、幼儿师范学校毕业学年学生(以当次考试时间计算)。

(四)持港澳台居民居住证,或港澳居民来往内地通行证,或5年有效期台湾居民来往大陆通行证的港澳台居民。

满足以上条件中至少一条,且已参加笔试,各科成绩合格且在有效期内,或按规定笔试科目可免考的,方可报名参加与笔试科目相一致的面试。

提示:申请认定教师资格的人员,须未达到国家法定退休年龄。

二、报名条件

(一)具有中华人民共和国国籍,身体健康。

(二)遵守宪法和法律,热爱教育事业,具有良好的思想品德。

(三)符合《中华人民共和国教师法》规定的学历要求:

1.报考幼儿园教师资格面试,应当具备幼儿师范学校毕业及其以上学历。

2.报考小学教师资格面试,应当具备中等师范学校毕业及其以上学历。

3.报考初级中学教师资格面试,应当具备高等师范专科学校或者其他大学专科毕业及其以上学历。

4.报考高级中学教师资格面试和中等专业学校、技工学校、职业高级中学文化课、专业课教师资格面试,应当具备高等师范院校本科或者其他大学本科毕业及其以上学历。

5.报考中等职业学校实习指导教师资格(包括中等专业学校、技工学校、职业高级中学实习指导教师资格)面试,应当具备中等职业学校毕业及其以上学历。

(四)港澳台居民参加全国中小学教师资格考试面试的报名条件,按照《教育部办公厅 中共中央台湾工作办公室秘书局 国务院港澳事务办公室秘书行政司关于港澳台居民在内地(大陆)申请中小学教师资格有关问题的通知》(教师厅〔2019〕1号)规定执行。

(五)免考条件按照《教育部关于印发〈教育类研究生和公费师范生免试认定中小学教师资格改革实施方案〉的通知》(教师函〔2020〕5号)和《教育部关于推进师范生免试认定中小学教师资格改革的通知》(教师函〔2022〕1号)规定执行。

(六)被撤销教师资格的,5年内不得报名参加考试;受到剥夺政治权利或者因故意犯罪受到有期徒刑以上刑事处罚的,不得报名参加考试。曾参加教师资格考试有作弊行为的,按照《教师资格条例》《国家教育考试违规处理办法》(教育部第33号令)《中华人民共和国刑法修正案(九)》《最高人民法院 最高人民检察院关于办理组织考试作弊等刑事案件适用法律若干问题的解释》(法释〔2019〕13号)等相关规定执行。

三、面试内容及科目

(一)面试内容

面试依据教育部印发的《中小学和幼儿园教师资格考试标准(试行)》和《考试大纲(试行)》(面试部分)进行,包括备课(或活动设计)、试讲(或演示)、答辩(或陈述)等环节。面试主要考核职业道德、心理素质、仪表仪态、言语表达、思维品质等教学基本素养和教学设计、教学实施、教学评价等教学基本技能。考生可登录“中国教育考试网”(https://ntce.neea.edu.cn)查阅各科目考试大纲。中等职业学校专业课教师和实习指导教师的教师资格面试按《广东省中等职业学校专业课教师和实习指导教师资格考试面试大纲》(粤教继函〔2016〕37号)规定进行。

(二)面试科目

申请面试学科(学段)应与笔试学科(学段)一致。

面试科目详见《中小学教师资格考试(面试)科目代码列表(幼儿园、小学、初中、高中)》(附件1)、《中小学教师资格考试(面试)科目代码列表(中职专业课、中职实习指导)》(附件2),幼儿园教师资格面试不分科,中职文化课教师面试科目与高中教师面试科目相同。

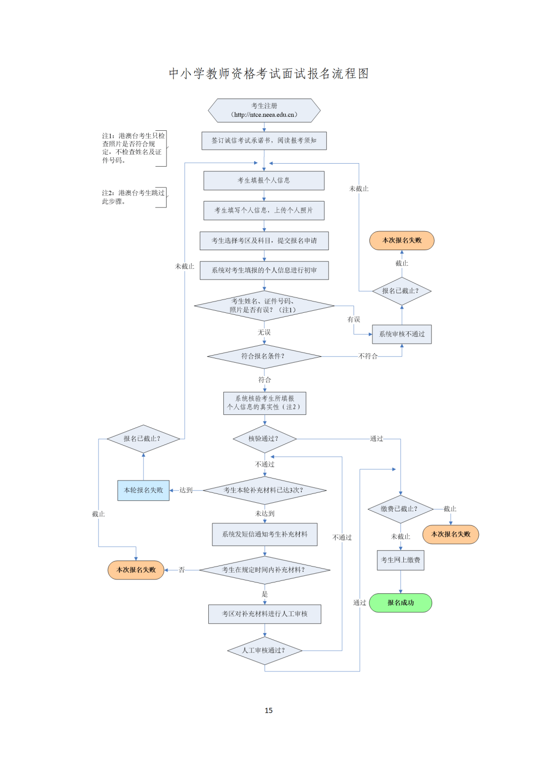
四、报名流程

(一)考生个人信息核对

为避免考生因个人信息更改,导致面试报名受影响,考生在面试报名前,应登录“中国教育考试网”核对个人信息。如姓名、证件号码发生变更,考生须携身份证、公安部门开具的个人信息变更证明(户口本或带有公章的其他纸质证明)、本人签名的书面变更申请(格式不限,须注明个人信息、联系方式及需要变更信息的准考证号码),提交至各考区报考机构办理更正手续。提交申请时间为每年3月1日至31日、9月1日至30日(仅工作日受理),逾期申请者将延至下个申请周期。已成功申请的考生可于每申请周期结束30天后自行登录“中国教育考试网”查看变更结果,考试机构不另行通知。

根据教育部教育考试院工作规定,考生已取得面试合格成绩后再申请变更个人信息的,笔试及面试机构均不受理。考生可按中国教师资格网(https://www.jszg.edu.cn/)-咨询服务--常见问题栏目下的教师资格考试信息问题指引办理。

(二)网上报名

报名时间:4月17日10:00至20日16:00。

内地考生须选择户籍、居住证申领地或学籍所在地市所辖的考区,港澳台考生可根据实际情况选择考区。广州市报考中职专业课教师和中职实习指导教师的考生须选择“广州中职专业课考区”为报考考区。广州市报考日语、俄语(含高中、中职、初中)教师资格的考生须选择“广州(南沙)考区”为报考考区。

符合面试报考条件的考生在报名时间内,登录“中国教育考试网”,按照栏目指引进行网上报名,准确填写面试类别、面试科目和面试考区等信息。考生须保证本人具有报名资格且报名信息真实有效,不符合报名条件或信息填写错误而参加中小学教师资格考试者,后果自负。报名时间截止后,报名系统将自动关闭,不再受理考生报名。面试报名流程及注意事项见附件3、4。

如考生已参加2026年上半年笔试,考后学籍、户籍或居住证信息发生变更,需更换拟报考区的,须在报名开始后联系原笔试报考考区,请求协助变更,变更成功后方可选择新考区报考。

提示:因各考区小语种科目开考情况不同,请相关考生在报名前务必查看拟报考区教师资格考试面试报名通告,或咨询拟报考区进行确认。各考区通告查询路径及联系方式见附件5。

(三)网上缴费

网上缴费截止时间:4月22日24:00。

报名信息通过审核后,考生应在规定的时间内完成网上缴费,逾期视为自动放弃本次报名,不再安排补缴。  

根据教育部考试院(原考试中心)《关于中小学教师资格考试考务费标准的公告》(教试中心函〔2015〕147号)和《广东省发展改革委 广东省财政厅关于继续执行我省职业资格考试收费标准的通知》(粤发改价格函〔2024〕1073号)的规定,面试费按每考生280元/人·次的标准收取。面试费一旦缴纳后,无论是否实际到考均不予退费,请考生注意。

(四)准考证打印

完成报名的考生,于5月11日10:00开始,可登录“中国教育考试网”打印准考证。考生应按准考证上注明的时间、考点和场次参加面试,请考生仔细阅读准考证上的考生须知,并遵照执行。

五、考试违规处理

中小学教师资格考试属于《中华人民共和国刑法修正案》中“法律规定的国家考试”范畴,考生在考试过程中,违规作弊或提供虚假证明材料的,将按照《国家教育考试违规处理办法》等规定进行处理。有作弊情形的,将依据《教师资格条例》的相关规定,3年内禁止参加教师资格考试。如情节严重、触犯刑法,将报送公安部门,依法处理。 

六、其他事项

已取得中小学教师资格考试合格证明且在有效期内的考生,可在每年春季或秋季,向户籍所在地、居住地(须办理当地居住证且在有效期内)、就读学校所在地(仅限应届毕业生和在读研究生,含港澳台学生)教育行政部门申请认定相应的教师资格。港澳台居民向居住地教师资格考试所在地教育行政部门申请认定相应的教师资格。教师资格认定的具体时间、流程、需提交的材料等事宜,请向拟申请认定教师资格所在地的认定机构咨询。广东省每年中小学教师资格认定信息敬请关注“中国教师资格网”(https://www.jszg.edu.cn), 广东省教育厅网站(http://edu.gd.gov.cn)和广东省教育厅官方微信(广东教育)。

附件:

1.中小学教师资格考试(面试)科目代码列表(幼儿园、小学、初中、高中)

2.中小学教师资格考试(面试)科目代码列表(中职专业课、中职实习指导)

3.广东省中小学教师资格考试面试网上报名流程

4.广东省中小学教师资格考试面试考生网上报名注意事项

5.中小学教师资格考试面试相关通告查询路径及联系方式

来源|广东省教育考试院

相关内容

最新资讯

拖到4月才开始法考,还来得及吗... 已经到4月份了 还有过儿没开始备考 厚厚真的说了很多遍! 法考一定一定要趁早 如果你民刑还没有学完 ...
飞行器坠落致两人受伤,目击者:... 据新华社消息,4月4日下午3时许,重庆广阳岛一飞行器坠落,已致机上两人受伤,均已送医。重庆市南岸区峡...
伊朗否认石化经济特区遭袭后发生... △马赫沙赫尔石化厂伊朗胡齐斯坦省安全事务负责人表示,当地时间4日上午,位于马赫沙赫尔石化经济特区的部...
4大热门专业不要随便碰,高考生... 计算机、电气、电子信息、法学作为四大热门专业,报考热度居高不下,但并非适合所有高考生,盲目跟风报考可...
县教育局为心理健康教师集中“充... 为切实提升全县心理健康教师专业素养与实操能力,4月1日至3日,秭归县心理健康教育工作者培训在县青少年...
伊朗:美驻沙特大使馆遭袭与伊无... 当地时间4月4日,伊朗伊斯兰革命卫队公共关系部门发布消息表示,对美方称美国驻沙特大使馆遭到伊朗袭击一...
美议员批国防部是“战争罪部” 美国民主党籍联邦众议员塞斯·莫尔顿2日接受MS Now新闻频道采访时表示,美军在伊朗摧毁民用基础设施...
美军一天两次坠机,如何发生的? 新华社开罗4月4日电 热点问答|美军一天两次坠机 当前战事走向如何新华社记者吴宝澍美国两架战机3日先...
金昌市学生资助工作人员业务能力... 为进一步提升学生资助工作规范化、精准化、数字化水平,夯实基层资助工作队伍业务能力,切实筑牢教育公平底...
原创 2... 贞观年间,回纥国为了向唐朝展示友好与诚意,派遣使者缅伯高携带丰厚的礼物前来拜访唐太宗。其中,最为珍贵...