
什么是“解析与检测”
ENTERPRISE
由河南省教育厅主管、省教研室主导编写的官方指定中考总复习核心资料
《解析与检测》是河南中考最权威、最贴近真题、命中率最高的复习资料,重要性远超任何第三方教辅,被称为 “中考圣经”。
命题方向的 “风向标”
内容严格依据当年最新课程标准与中考考试说明编写,直接体现命题组的思路、考点范围、难度系数、题型结构。吃透它,就等于精准把握了中考考什么、怎么考。
原题与相似题 “高命中率”
历年河南中考大量试题(原题、变式题、同类题)均出自《解析与检测》。很多题目只是素材、数字或设问方式微调,考点、解法完全一致。
复习体系的 “总纲”
全书分上下两册,科学覆盖全复习阶段:
上册(解析):系统梳理全部核心考点,精讲典型例题,构建知识网络,适合一轮基础复习。
下册(检测):含专项练习题 + 全真模拟卷,题型、难度、分值与中考1:1 匹配,适合二轮冲刺与实战模拟。
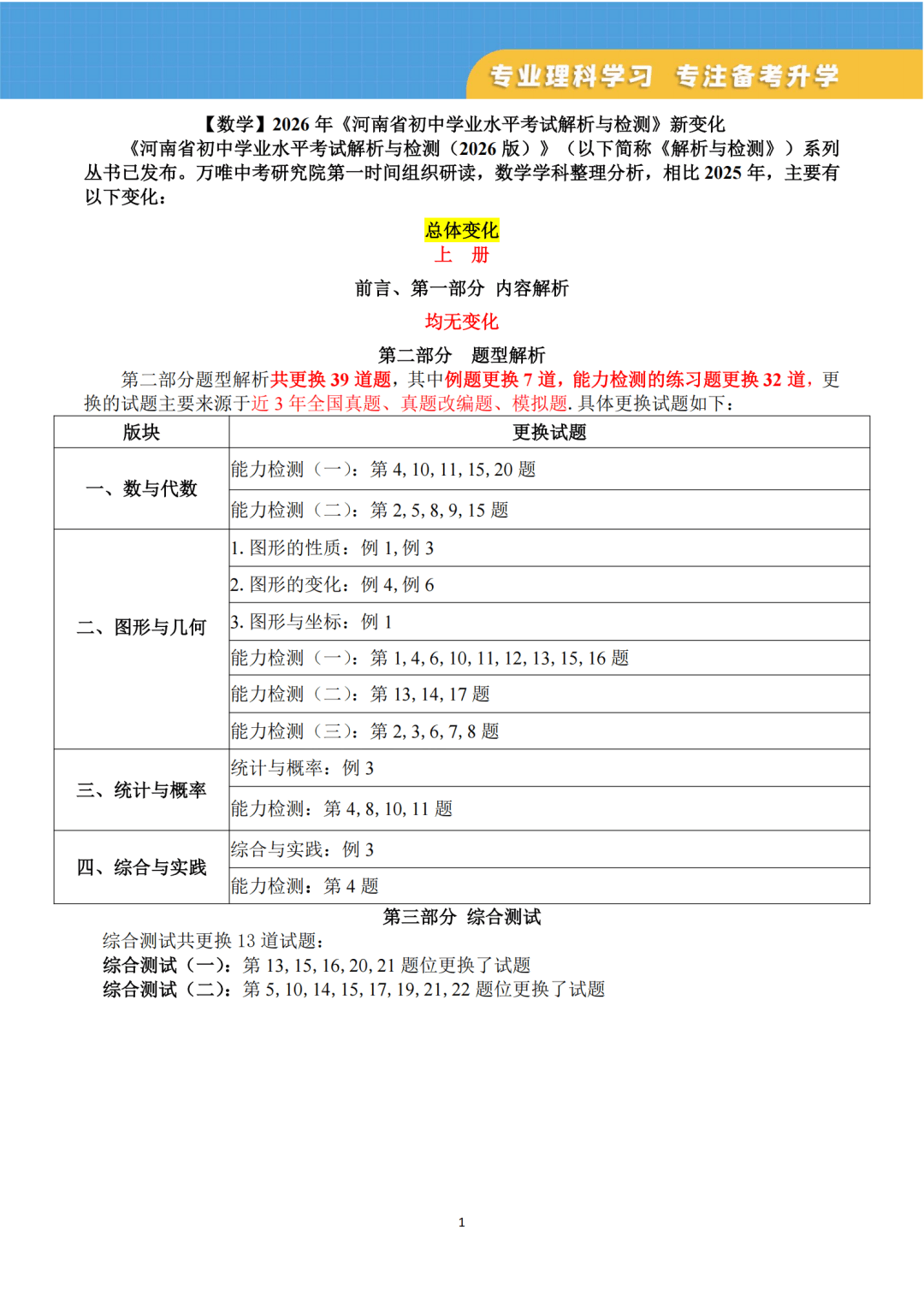
数学方面有什么变化?
ENTERPRISE















