来源:网络消息

2026年的春天,郑州航空港经济综合实验区的一片工地上,主体结构全面封顶的消息没有登上热搜,却在高等教育圈里激起了不小的涟漪。河南省新型研究型大学(筹)——这个低调的名字背后,是一个中部人口大省对顶尖高等教育长达几十年的渴望。这不是一所普通的新建大学,它被定位为“国内第四代大学典型代表”。在它之前,南方科技大学、上海科技大学、西湖大学已经用十余年的实践,为“新型研究型大学”这个物种画出了轮廓。而河南,这个拥有近一亿人口、却只有郑州大学一所211的省份,终于决定在这个赛道上放手一搏。


但问题随之而来:河南能复制南科大的成功吗?在郑州航空港区的一片空地上,从零开始建设一所“第四代大学”,究竟是豪赌还是远见?

01 河南的“高教焦虑”:人口第一大省的痛

河南的高等教育版图,长期处于一种“大而不强”的尴尬状态。全省常住人口近一亿,是全国人口最多的省份之一,但985高校数量为零,211只有郑州大学一所,“双一流”也仅有郑大和河南大学。每年高考考生数量全国第一,但省内优质高校资源严重不足,导致大量高分考生外流。这种“输出人才、输入打工者”的循环,让河南在区域竞争中始终处于不利地位。

历届河南主政者都想改变这个局面。从早年的“中原工学院升格大学”,到近年来的“郑州大学一流建设”,投入不可谓不大,但效果始终有限。传统大学的提升需要漫长的历史积淀,不是靠砸钱就能在短期内追赶上的。于是,河南把目光投向了另一条路——跳过传统大学的升级路径,直接建设“新型研究型大学”。这所位于郑州航空港区的大学,从诞生之日起就带着“换道超车”的使命。

河南的决策并非没有依据。深圳用不到十五年时间,把南方科技大学从零建成了全国前30的顶尖大学;上海科技大学也迅速崛起;西湖大学更是以民办之姿杀入“双一流”候选。这些案例证明,在“新型研究型大学”这个赛道上,历史积淀的重要性被相对削弱,而资金投入、制度创新、人才引进的速度变得更为关键。河南虽然财力不如深圳、上海,但作为经济大省(GDP全国第六),并非没有实力。

02 “第四代大学”是什么?不只是新校舍
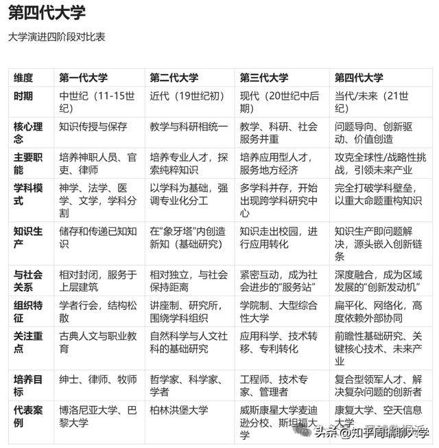
新闻中反复提及一个概念:“第四代大学”。这并非营销话术,而是一个有学术渊源的概念框架。第一代大学是中世纪以博雅教育为主的古典大学;第二代是洪堡模式的研究型大学;第三代是二战后兴起的教学、科研、社会服务并重的现代大学;而第四代大学,则是21世纪数字文明时代的新型高等教育形态。

按照规划,这所河南的新型研究型大学将具备四个核心特征:价值创造、开放融合、智慧赋能、绿色可持续。翻译成白话就是:不搞“象牙塔”式的封闭研究,而是直接瞄准产业和社会需求;不搞学科壁垒,而是鼓励跨学科交叉;不搞传统课堂,而是用数字化手段重塑教学;不搞钢筋水泥的冷漠校园,而是建设绿色低碳的智慧社区。

这些理念听起来很美,但关键在于落地。南科大的成功,很大程度上得益于它从建校之初就实行的“去行政化”“教授治学”“六年非升即走”等制度创新。上科大的特色在于“小而精”和对中科院资源的依托。西湖大学的独特之处在于民办非营利的基金会办学模式。河南的这所大学,打算走什么样的路?从目前的信息看,它由“河南黄河教育投资有限公司”作为招标人,这暗示着可能是国有资本主导、社会力量参与的混合所有制模式。这与西湖大学的纯民办不同,与南科大的市属公办也不同,是一种新的探索。

03 郑州航空港:为什么选这里?
这所大学的选址,本身就透露着战略意图。郑州航空港经济综合实验区是国家级航空经济先行区,也是郑州-卢森堡“空中丝绸之路”的枢纽。这里聚集了富士康、比亚迪、超聚变等一大批先进制造业企业,正在打造“万亿级电子信息产业集群”。把一所新型研究型大学放在航空港,显然不是为了让学生“安静读书”,而是为了让学生“在产业中学习”。

“第四代大学”的核心特征之一是“打破产学研边界”。在航空港,学生可能上午在实验室研究芯片设计,下午就走进富士康的生产线了解制造工艺;学物流管理的,可以就近在郑州机场的货运枢纽实习。这种“校园-产业-全球”联动的开放创新生态,是传统大学城无法比拟的。河南的算盘很清楚:用产业需求牵引科研方向,用大学成果反哺产业升级,形成“以产促教、以教兴产”的正循环。
当然,挑战也同样明显。航空港区虽然产业聚集,但生活配套、商业氛围、文化设施与郑州市区还有差距。对于习惯了都市生活的优秀师资和生源,这里是否具有足够的吸引力?南科大所在的深圳南山区,是中国的硅谷;上科大所在的张江,是上海的科学城;西湖大学所在的杭州云谷,也是互联网企业云集。河南航空港的产业层级和城市能级,与这些地方还有差距。如何用“事业留人”弥补“城市留人”的短板,是河南必须回答的问题。

对于河南本地的考生来说,这所大学的建设无疑是一个好消息。长期以来,河南高分考生除了郑大,几乎没有其他“家门口”的优质选择。未来,这所新型研究型大学如果成功获批招生,将提供一个全新的选项。它的录取分数可能不会一下子冲到很高,但早期入学的学生往往能享受到最好的资源——小班教学、大牛导师、充足的科研经费。类似南科大早期毕业生,如今很多已在国内外顶尖高校和科技公司崭露头角。
对于外省考生,这所大学同样值得关注。如果你对新兴工科、交叉学科感兴趣,不介意去一座正在崛起的国家中心城市,愿意成为一所新型大学的“开拓者”,那么河南这所大学值得纳入考虑范围。当然,风险也是存在的——新大学的学位社会认可度需要时间积累,校友网络从零开始。这是一个“高风险、高回报”的选择,适合那些敢于冒险、相信长期价值的年轻人。
主体结构封顶,只是万里长征的第一步。接下来,这所大学还将面临招生资格审批、师资招聘、学科设置、制度建设等一系列艰巨任务。但它的意义已经超越了大学本身。对于河南,这是打破“高教洼地”宿命的一次全力冲刺;对于中国高等教育,这是“第四代大学”理念在中部地区的首次大规模实践。

南科大用了不到十五年时间进入“双一流”,上科大用了十年,西湖大学用了不到八年。河南的这所大学,需要多久?答案取决于很多因素:资金能否持续投入?人才能否引得来、留得住?制度能否真正创新?产业能否有效协同?但至少,河南已经迈出了最艰难的第一步——从“想”到“做”。那片封顶的建筑,不再是一张图纸,而是实实在在的混凝土和钢筋。它承载着一个近亿人口大省对知识、对创新、对未来的全部想象。
站在2026年的春天眺望,我们不知道这所大学最终会长成什么样子。但有一点可以肯定:在中国的教育版图上,河南终于不再只是“输出生源”的角色,而是开始尝试“创造资源”。这本身,就是一场值得尊敬的突围。
