2025年秋季初三学生将迎来新版教材,新教材更加注重跨学科知识灵活运用!为了方便初中生在暑假预习新学期的课本知识,我们整理了新教材2025人教版九年级上册数学电子课本,以图片的形式呈现给大家,希望对同学们的暑假学习有所帮助。
如需全套初中电子课本PDF版,请关注公众号“学习啦”( ID: xuexila )回复:“电子课本”
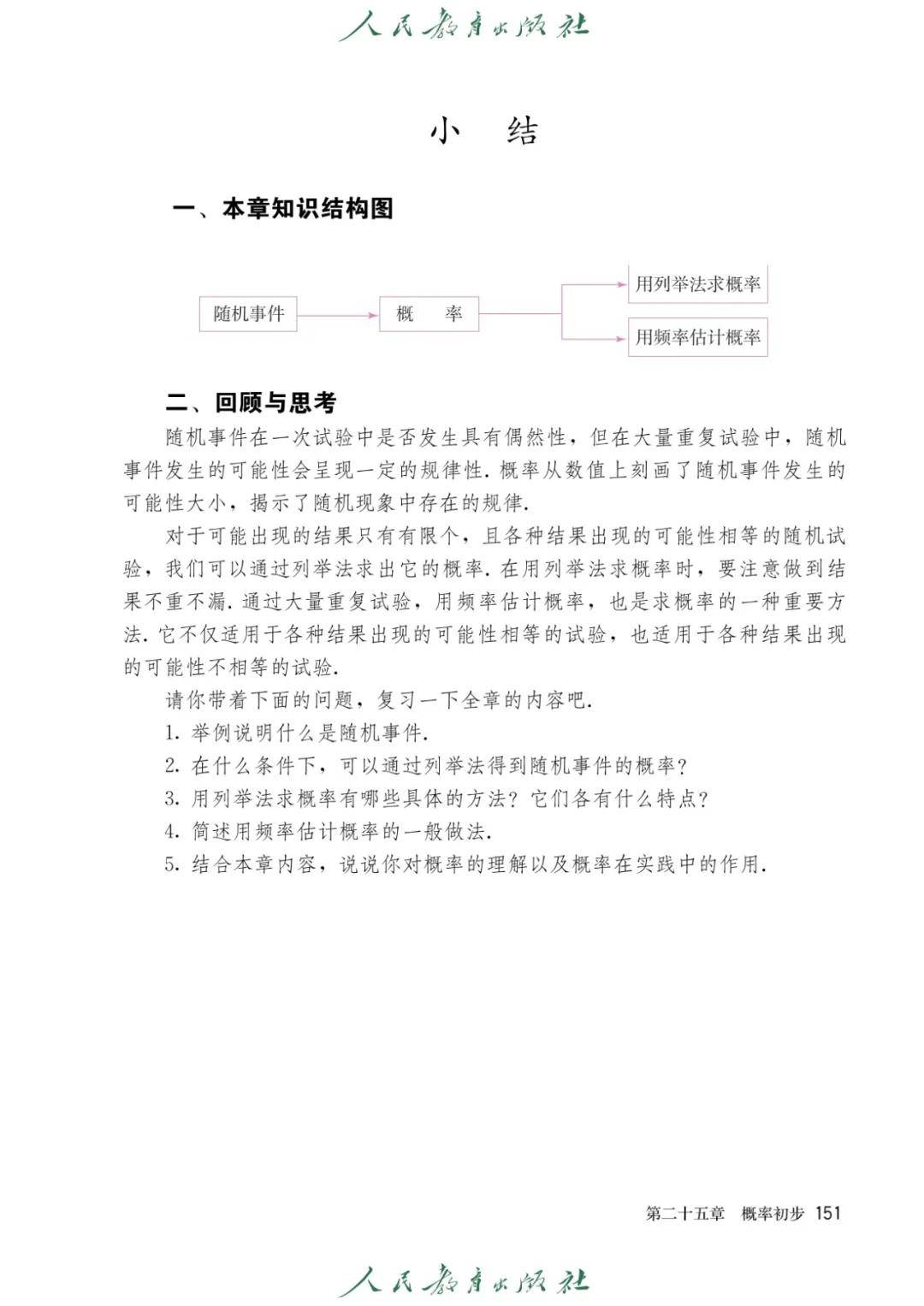
人教版九年级数学上册电子课本图片版在线阅读



































































































































































《2025秋人教版九年级上册数学电子课本(新教材)》就为您介绍到这里,本公众账号分享的资源版权属于原出版机构,本资源为电子载体,传播分享仅限于家庭使用与交流心得、参考和辅助购买决策,不得以任何理由在商业行为中使用,若喜欢此资源,建议购买实体产品。