25学年三年级上册语文期中押题卷5套(含答案)|2025秋三年级语文期中模拟卷+真题预测
创始人
2025-11-11 11:13:43
0

各位家长和同学们好呀!今天给大家分享一份超实用的三年级语文期中备考资料——《25学年三年级上册语文期中押题卷5套(含答案)》。这份资料专门针对2025年秋季学期三年级语文期中考试设计,内容全面,题型丰富,帮助孩子轻松应对期中考试。

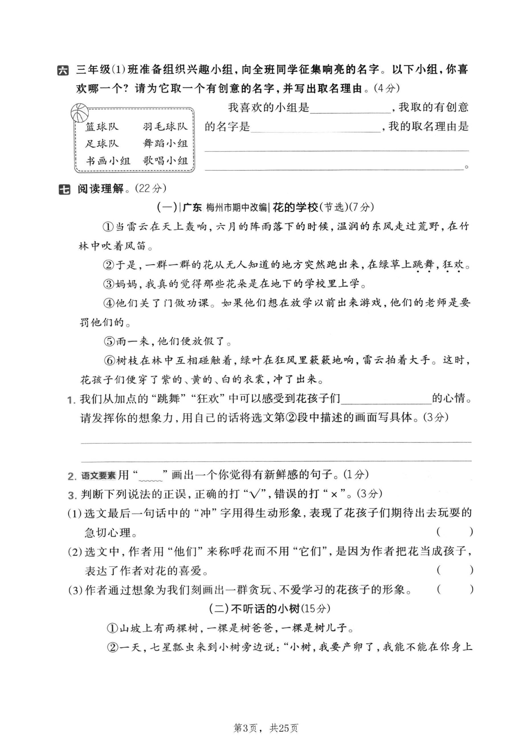
这套三年级语文期中押题卷一共包含5套完整试卷,每套都紧扣教材重点,涵盖拼音、词语、句子、阅读和写作等板块。比如“看拼音写词语”练习,帮助孩子巩固“轰响”“规则”“凉爽”等高频词汇;“词语补充完整”题型训练孩子对“面红耳赤”“四面八方”等成语的理解与运用。

以下为部分截图,请获取完整的P.D.F

试卷中还融入了传统文化和情境阅读,比如“打铁花”“花的学校”等选段,不仅提升孩子的阅读理解能力,也增强了语文学习的趣味性。每套题后还附有详细答案,方便孩子自查自纠,及时查漏补缺。

对于正在备战三年级上册语文期中考试的同学来说,这套押题卷是非常实用的模拟训练材料。通过反复练习,孩子可以熟悉考试题型,掌握答题技巧,提升应试信心。

如果你家孩子正在读三年级,不妨把这份语文期中模拟卷打印出来,每天练一套,考前不慌张!扎实练好每一题,期中考试不用愁~

相关内容

最新资讯

黄金,价格猛涨 11月11日早盘,现货黄金持续拉升,截至发稿报4040.260美元/盎司,日内涨0.61%;COME...
欧力士与卡塔尔投资局:推25亿... 【11月11日欧力士与卡塔尔投资局将推25亿美元日本私募股权基金】11月11日消息,欧力士将与卡塔尔...
空军首次发布有人无人协同画面 人民空军成立七十六周年,空军主题微电影《梦远》重磅发布。其中,有人无人协同画面首次亮相,你发现了吗?
从“多头跑”到“一站办”——山... 初冬,山阴县综治中心大厅,老张接过工作人员递上的热水,脸上的愁容终于舒展。 因隔壁商铺装修噪音引发的...
小鹏汽车大涨15%,港股汽车E... 港股汽车股上涨,小鹏汽车-W大涨15%,股价创3月12日以来新高。 港股汽车ETF、港股汽车ETF基...
联发集团5亿公司债券将于11月... 观点网讯:11月11日,联发集团有限公司发布公告,宣布2025年面向专业投资者公开发行公司债券(第二...
远洋资本拟使用914.87万元... 观点网讯:11月11日,远洋资本有限公司发布“H20远资1”公司债券购回资金兑付公告。 公告显示,该...
现货黄金突破4130美元/盎司... 观点网讯:11月11日,国际金价延续强势,现货黄金盘中突破4130美元/盎司,日内涨幅0.35%,再...