→ 点击右上角“...” → “ ★ ”,精彩内容不错过>>>
▼
最新消息!
东海中学滨海校区
最新选址官宣!
位于中央活力区!规划完全中学!
? ? ?

根据最新控规,D-07-02号地块由幼儿园用地调整为中小学用地,将与D-08-02号地块共同打造泉州东海中学滨海校区(完全中学),整体用地面积约32036㎡。



根据图例,东海中学滨海校区选址东海中央活力区,即位于泉州师范学院第二附属小学西南侧一幅小地块,以及东海湾十二宴二期北侧地块。
目前,该地块已平整完毕,呈现净地状态。

地块实景图
关于东海中学
东海中学本部位于丰海路,创办于1958年,占地面积20326㎡,建筑面积12418㎡,共2861名学生(其中,总校区2462,中营校区399人),是泉州市区知名的优质公办校。
近年来,东海中学教育教学水平持续跃升,办学质量稳居全市公办校前列,赢得各界广泛赞誉。尤其是700分率占比连续多年超过泉州五中,成为泉州公办校第一,综合实力强劲。
泉州市东海中学始终坚守“立德树人、质量立校”的办学初心,笃实践行“诚朴、求真、勤奋、向学”的校训,以生为本、面向全体,全力推动学生“五育”并举、全面发展。近年来,学校教育教学水平持续跃升,办学质量稳居全市公办校前列,赢得社会各界的广泛赞誉。2006-2025年20年间共有349位学生获得贤銮奖,总人数居泉州市区公办中学第一,其间有14年获贤銮奖人数居泉州市区公办中学第一。
·2025年中考成绩:760分以上6人,750分以上30人,700分以上223人(占比37.9%);48名学子跻身泉州五中(占比8.15%);21名同学斩获贤銮奖等。

·2024年中考成绩:760分以上6人;730分以上82人,占比14.9%;700分以上231人,占比41.8%。上一级达标高中线人数325人,占比59.2%。共有18位同学获贤銮奖,居全市前茅。


东海中学新校区:早在2020年,有东海海韵山居业主表示,小区旁边的地块已被市政府地划拨为学校用地。2023年,丰泽教育局回复在十四五教育项目建设规划中,安排东海中学新校区项目,该项目计划于2025年建设。2024年2月,泉州市丰泽区教育局作出详细回答:东海中学新校区、宝珊小学的建设已列入丰泽区“十四五”教育专项规划。
经过实地勘察和征迁摸底,东海中学新校区、宝珊小学的用地现状为民宅、厂房及山坡,征迁难度大,建设成本高,因近几年来丰泽区建设项目多、财政资金压力大,故在现阶段实施这两所学校的建设有较大的难度,只能结合片区改造适时予以启动。丰泽区教育局将继续与泉州市教育局、泉州市城建集团、泉州市丰泽区财政局等市区两级有关部门(单位)沟通协调,争取东海中学新校区、宝珊小学能尽早开工建设。
据泉州市丰泽区教育局2024年5月27日回复:根据市政府用地联席会议纪要精神,丰泽区东海中学新校区项目用地选址于丰泽区东海街道宝山社区晋江大桥立交北侧、西临宝秀小区、南临为晋江大桥立交桥通港路向西往东海隧道的匝道,土地面积约150亩,按完全中学设置90班,土地现状主要为民宅、厂房。东海中学新校区的建设现已列入丰泽区十四五教育专项规划建设,下一步将结合片区改造适时予以启动。

关于东海教育配套
2025年,可以说是东海优质教育资源全面爆发的一年,也标志着东海迈入区域均好的强学区时代。
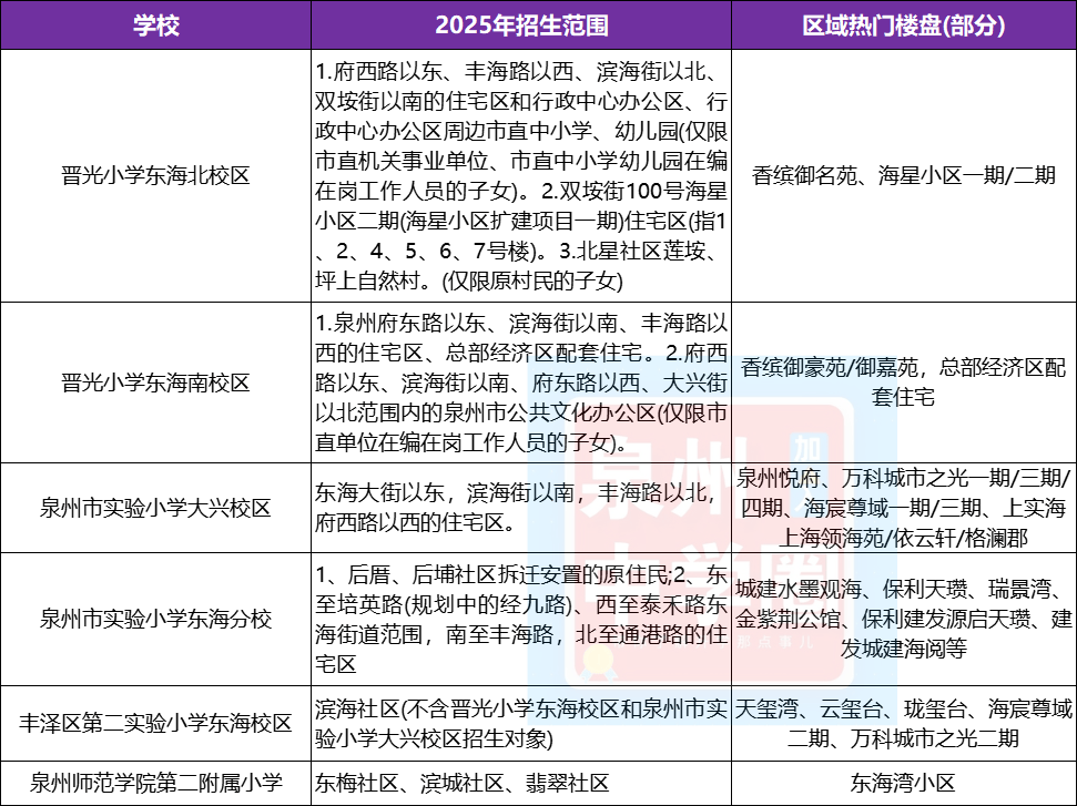
目前区域内汇聚有晋光小学东海北校区、泉州一中东海校区、东海中学、丰泽二实小东海校区、泉州师范附属第二小学之外;2025年泉州市实验小学大兴校区、泉州市实验小学东海分校正式投用,泉州市晋光小学东海南校区试行小班制教学;以及还有泉州五中海丝校区预计2026年投用。

可以说,东海是目前“强小学+强中学”教育均好性最强的新区,其“头部学区”价值已逐步显现出来;叠加更高品质的居住环境,能够很好的满足“学住平衡”,是不少新泉州人的头号选择,后续也将会吸引优质生源向东海不断汇聚、累加、教育资源不断增强,发展后劲足。
