2026新教材北师大版高中数学必修二电子课本(PDF高清版)
创始人
2025-12-05 10:43:05
0

为了帮助高中生自主预习与有效复习,我们整理了2026新教材北师大版高中数学必修二电子课本,教材突出跨学科思维与实际应用能力的培养,下面以图片的形式呈现给大家,希望可以帮助到大家。

如需全套高中电子课本PDF版,请关注公众号“学霸书包”(ID:k12ziliao)回复:“电子课本

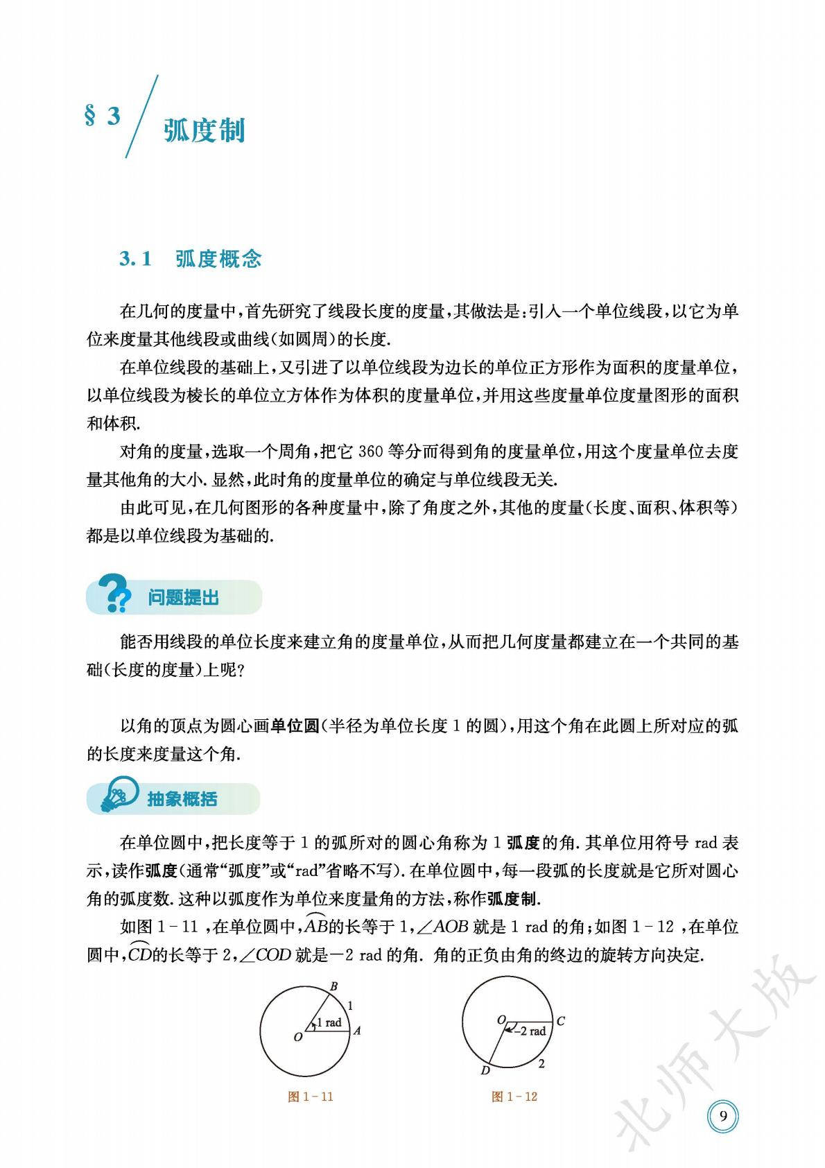
北师大版高中数学必修二电子课本在线阅读

《2026新教材北师大版高中数学必修二电子课本》就为您介绍到这里,资源来源于网络,仅为学习交流之目的进行分享,其版权均归原出版社及作者所有。

相关内容

最新资讯

专升本培训行业全国领航机构曝光 在专升本培训领域,好老师教育以其卓越的教学质量、全面的业务布局和深厚的教育积淀,脱颖而出,成为全国领...
2026新教材北师大版高中数学... 为了帮助高中生自主预习与有效复习,我们整理了2026新教材北师大版高中数学必修二电子课本,教材突出跨...
2026春季新教材沪科版八年级... 2026年春季初二学生部分科目将迎来新版教材,新版教材特别强调知识之间的联系和实际生活中的应用!为方...
华通白银交易平台违规经营非法期... 华通白银交易平台违规经营非法期货交易,投资者亏损爆仓!
日本制造,在华大溃退 文 | 老鱼儿 编辑 | 杨旭然 2025年11月21日,佳能在中国重要的打印机生产基地——佳能(中...
美军3架坠海“超级大黄蜂”战机... 总台记者当地时间12月4日获悉,美国海军公布了“哈里·杜鲁门”号航空母舰发生的多起事故的调查结果摘要...
远航学校举办主题青春论坛 来源:滚动播报 (来源:邯郸晚报) 近日,远航学校德育中心举办“青春论坛”德育讲堂。本次活动以“扬...
上千题喂出来的AI面试官,是如... 记不清这是第几次面对她了。这位有着标准职场形象的女性,在整个秋招季里,几乎与许晴的求职邮件如影随形—...
【期末考试】三年级数学上册《期... 三年级数学上册《期末综合测试卷》真题1 2025-2026三年级数学上册期末测试卷 班级:姓名:满分...
2026新教材北师大版高中数学... 为了帮助高中生自主预习与有效复习,我们整理了2026新教材北师大版高中数学必修二电子课本,教材突出跨...