2026新教材苏教版高中数学选择性必修二电子课本(PDF高清版)
创始人
2025-12-05 11:31:00
0

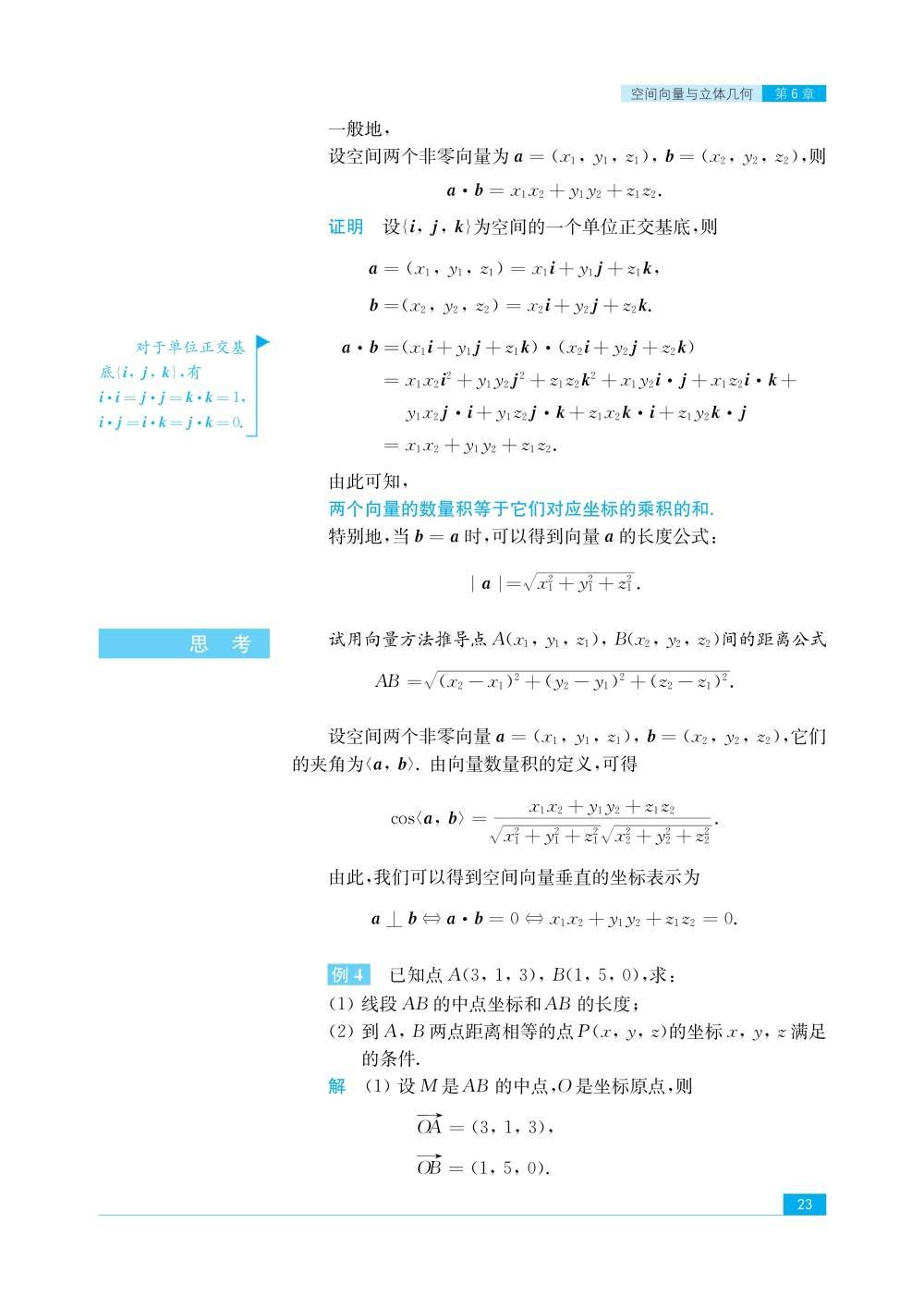
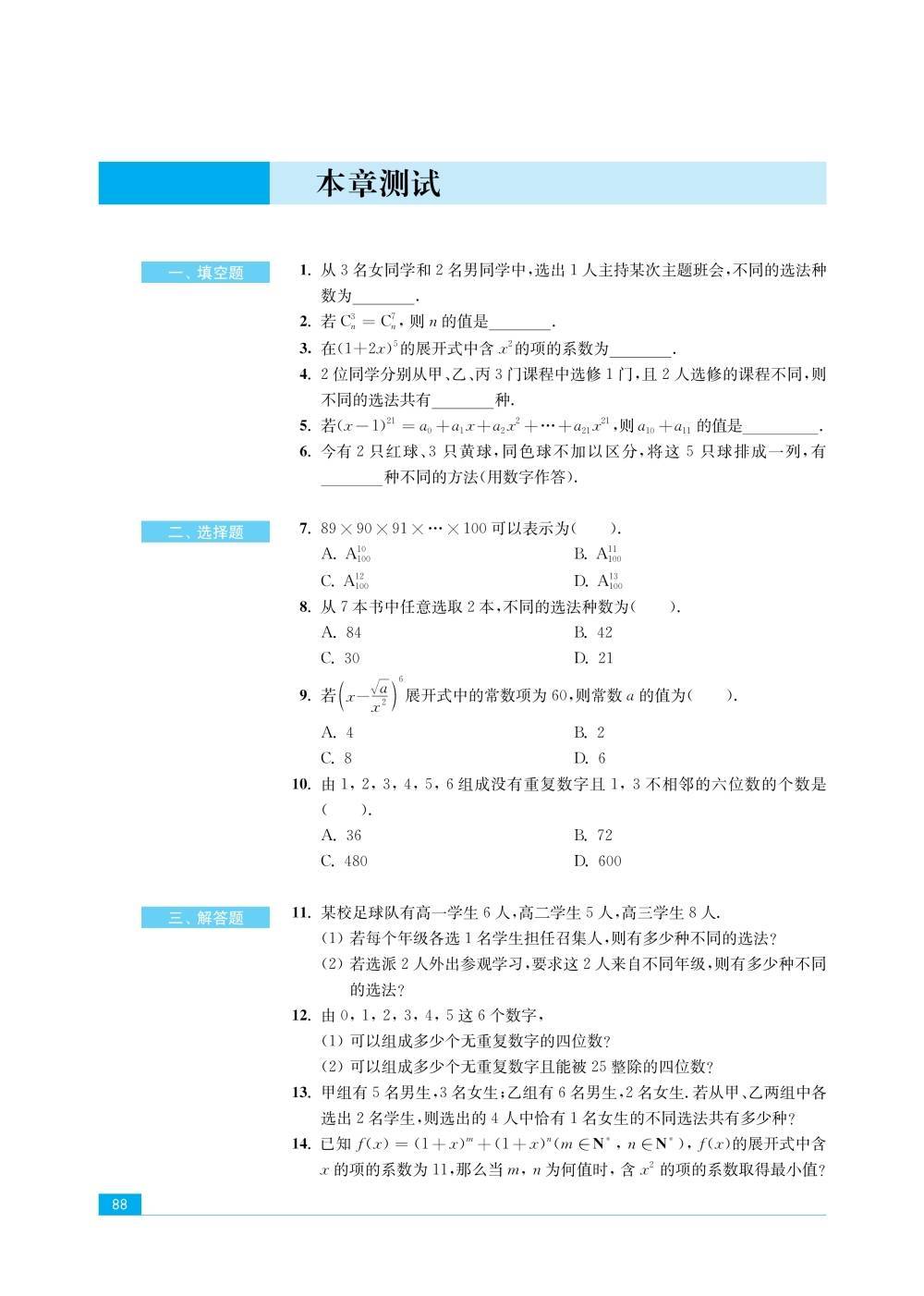
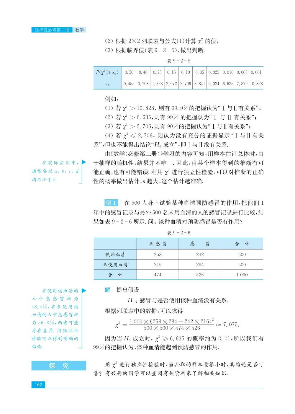
为了帮助高中生自主预习与有效复习,我们整理了2026新教材苏教版高中数学选择性必修二电子课本,教材突出跨学科思维与实际应用能力的培养,下面以图片的形式呈现给大家,希望可以帮助到大家。

如需全套高中电子课本PDF版,请关注公众号“学霸书包”(ID:k12ziliao)回复:“电子课本

苏教版高中数学选择性必修二电子课本在线阅读

《2026新教材苏教版高中数学选择性必修二电子课本》就为您介绍到这里,资源来源于网络,仅为学习交流之目的进行分享,其版权均归原出版社及作者所有。

相关内容

最新资讯

五部门:加强人才队伍建设 促进... 国家发展改革委12月2日消息,国家发展改革委、国家数据局、教育部、科技部、中共中央组织部近日印发《关...
四年级上册《梅兰芳蓄须》课堂实... 一、扩展课题,了解梅兰芳 1.导入课题 师:今天我们学习这篇课文,一起读课题—— (出示:23 梅兰...
胡锡进:公众强烈反对封存吸毒记... 禁毒是百分百的正义,吸毒与贩毒一样令人不齿,这在中国全社会有高度共识,完全不存争议。老胡提请注意的是...
特朗普称“全面关闭”委内瑞拉空... 美国和委内瑞拉的矛盾持续升温。 近期,美国以“缉毒”为由,在委内瑞拉附近加勒比海域部署多艘军舰。9月...
降维打击!杨瀚森20+7+7创... 北京时间12月5日,G联赛开季赛继续进行,其中主场作战的撕裂之城混音队以128-135负于圣地亚哥快...
中考完才醒悟:走读和住宿的差距... 不知道你发现没有。 每年一到孩子升学分流,家长们最抓狂的问题不是分班、不是选课,而是: “孩子走读还...
国际铜价近期大涨!大量运往美国... 据央视财经,受到全球铜供应趋紧和对美国潜在关税的担忧等,当地时间12月3日,英国伦敦金属交易所铜价格...
“特朗普交易式外交令日韩深感不... 【文/观察者网 柳白】美国还靠得住吗?这或许是越来越多盟友们的疑惑。有德国媒体12月4日刊文指出,特...
西海岸汉风书院“小记者站”优秀... 半岛网11月29日讯 为倡导新区广大青少年儿童爱读书、读好书、善读书,激发孩子们对阅读与写作的兴趣,...
374人虚假认证申请,教育部留... 近日,教育部留学服务中心在其官网公示了2025年1月至12月期间,在申请国(境)外学历学位认证过程中...