高考英语语法填空名校模拟真题强化练02
创始人
2025-12-09 12:50:55
0

//

免责声明

1.本公众号部分转载的文章、图文、视频来自网络,其版权和文责属原作者所有,若来源标注错误或侵犯到您的权益,烦请告知,我们将立即删除。

2.本公众号编辑部工作人员的原创文章,其版权属于我们微信公众号所属主体。

3.本公众号特约稿原创文章,其版权和文责属作者所有。

4.若要转载原创文章用于商业用途,请联系我们,未经同意不得转载。任何转载请注明文章来源。如有问题,请联系我们,谢谢!

标签:高考英语 专题训练

更多内容请关注微信公众号平台:高考英语 ID:gkyy100

高考英语

相关内容

最新资讯

教育部发布《卓越工程师教育认证... 12月10日,介绍卓越工程师培养改革情况,解读《卓越工程师教育认证标准》。 教育部学位管理与研究生教...
【文化评析】把热度变为热爱 做... (来源:光明日报) 转自:光明日报 【文化评析】   日前,教育部官方网站公布了2025—2028学...
2025-2026年度全球大学... 除了大学排名,学校毕业生就业能力排行同样也是一个不容忽视的参考指标,它关系到毕业后何去何从。近日,由...
长安大学“艺韵长安 信仰回响”... 近日,长安大学“艺韵长安 信仰回响”红色经典歌曲课程思政音乐会在北校区举行。音乐会通过红色经典音乐作...
美国国会参议院否决共和党医改提... △美国国会大厦(资料图)当地时间12月11日,美国参议院当日未能推进一项由共和党支持的提案,该提案旨...
江苏省南京市重点中学2025-... 一、现代文阅读 (一)阅读下面的文字,完成下面小题。 材料一: 色彩观对民族文化的影响具有深远意义。...
《卓越工程师教育认证标准》来了... 近日,教育部发布《卓越工程师教育认证标准》。《标准》有哪些新突破?提出哪些要求?如何落地?中国教育报...
比本科还要牛的四所专科院校看看... 每年考生参加全国高考后,许多考生以及家长最头疼的就是难以选择的就是学校了。选择好了,以后就业很顺畅。...
中国最落魄大学,终于明白为什么... 如果要提到目前最落魄的大学,大家可能首先想到的是曾是985高校的兰州大学,或者被誉为千年学府的湖南大...
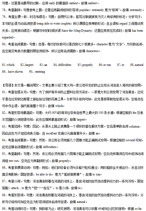
四十四分试卷上的家长留言,网友... 来源:滚动播报 (来源:工人日报) “老师您好!遇到差生可能会心情不好,请老师包含(应为涵),谢谢!...