亲爱的同学们好,这里是小学课堂秘籍
今天为大家分享:一年级(上)语文期末真题测试卷-乌鸦,这份一年级上册语文期末真题卷,既落实了低年级语文 “拼音、字词、课文积累” 的基础目标,又以情境化、低龄化的设计适配孩子的认知特点,是期末阶段帮孩子系统梳理知识、稳抓基础分的实用材料。

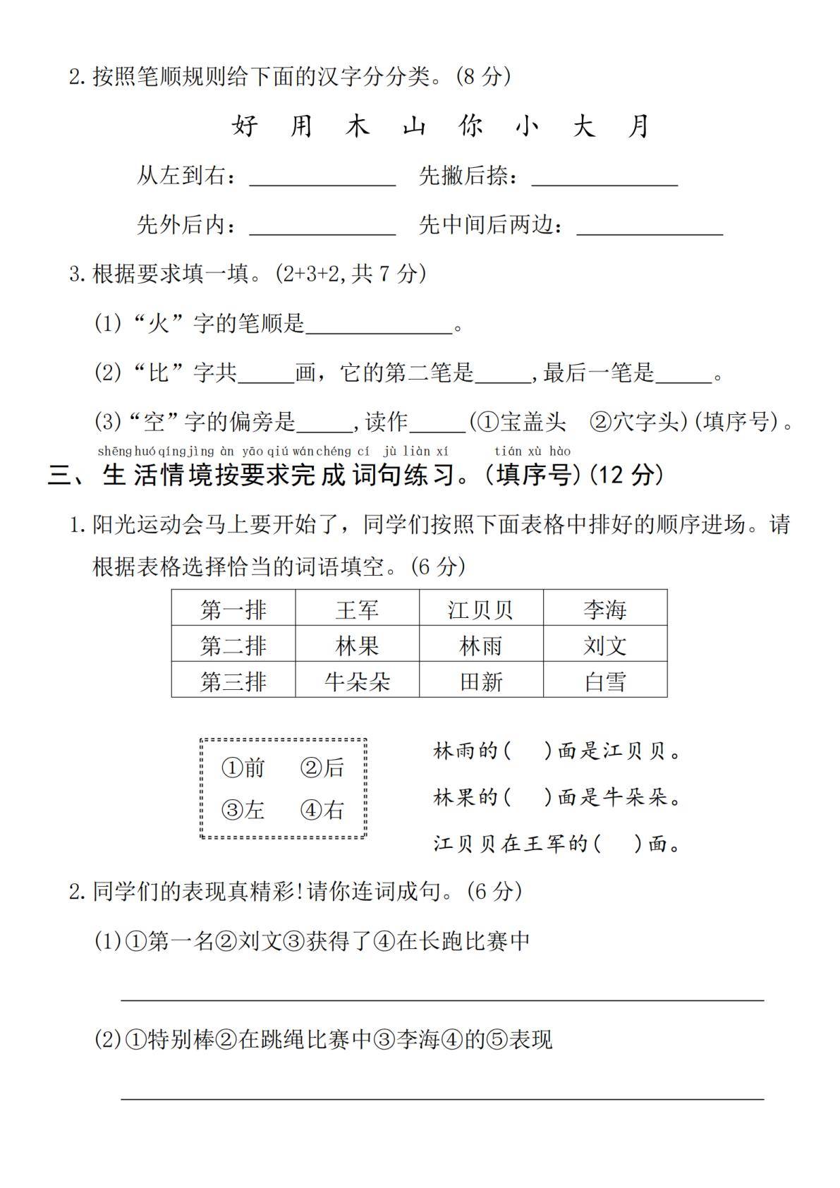
以下为部分截图,请获取完整的P.D.F



对刚结束一年级上册语文学习的孩子来说,期末备考的核心是 “抓牢基础、适配考情”—— 这份 2025 学年一年级上册语文期末真题测试卷,恰好精准踩中了低年级语文的考查重点,是期末复习的实用工具。
试卷结构清晰,覆盖一年级上册语文的五大核心板块:一是拼音与字词,“拼音乐园” 通过看图补音节、画去错误读音等题型,落实拼音认读与声调运用;“汉字天地” 结合 “大年初一” 的生活情境写词语,还融入笔顺规则分类、笔画数等基础考点,既练书写又强化汉字认知。二是词句运用,“生活情境词句练习” 以 “运动会进场” 为场景,考查方位词运用与连词成句,把知识点和生活场景结合,降低理解难度。三是日积月累,通过课文内容连线、“一” 字读音辨析、偏旁含义判断等题型,巩固课本中的古诗文、识字方法与课文常识。四是阅读短文,选取 “小猴当售货员” 的童趣故事,适配一年级的认知水平,侧重提取信息、理解内容的基础阅读能力。
这份试卷的亮点在于 “低龄友好 + 考情适配”:题型以填空、连线、选择为主,符合一年级学生的答题习惯;内容 100% 贴合教材重点,比如拼音、笔顺、课文积累都是一年级上册的核心要求;同时融入生活情境(如过年、运动会),让孩子在熟悉的场景中答题,减少畏难情绪。
对孩子而言,这份真题卷的价值很明确:基础薄弱的可以通过 “拼音乐园”“汉字天地” 补全字词漏洞;中等水平的能借助 “日积月累” 巩固课文知识;想提升的则可以通过 “阅读短文” 锻炼理解能力。而 60 分钟的时长、100 分的分值设置,也能帮孩子提前适应期末考试的节奏。