2026春季新教材仁爱科普版八年级地理下册电子课本(PDF高清版)
创始人
2025-12-17 11:19:30
0

2026年春季初二学生部分科目将迎来新版教材,新版教材特别强调知识之间的联系和实际生活中的应用!为方便广大初中生更好地了解新教材内容,我们特别整理了2026春季新教材仁爱科普版八年级地理下册电子课本,以图片的形式呈现给大家。

如需全套初中电子课本PDF版,请关注公众号“学霸书包”(ID:k12ziliao)回复:“电子课本

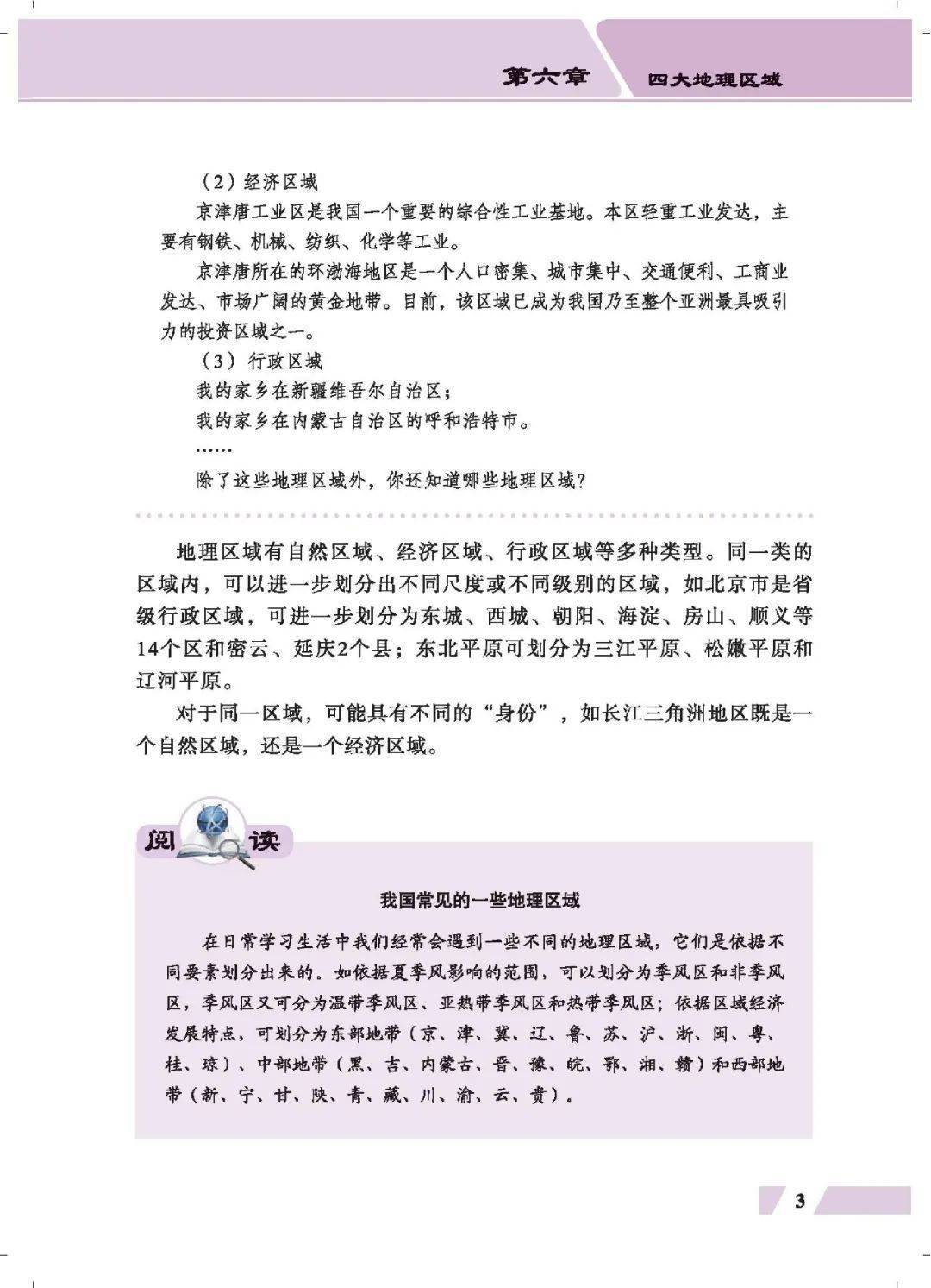
仁爱科普版八年级地理下册电子课本图片版在线阅读

《2026春季仁爱科普版八年级地理下册电子课本(新教材)》就为您介绍到这里,资源来源于网络,仅为学习交流之目的进行分享,其版权均归原出版社及作者所有。

相关内容

最新资讯

以创新“钛”度定义行业新高度:... 近日,2025大湾区(佛山)功夫电影展于近日在“功夫之城”佛山圆满落幕。本届影展以“功夫无界 湾区共...
从“钱学森之问”看教育科技人才... 来源:滚动播报 (来源:上观新闻) 党的二十届四中全会明确提出“一体推进教育科技人才发展”的战略任...
汉滨区建民初中教共体创新机制聚... 在教育改革迈向纵深发展的时代背景下,汉滨区建民初中教共体进行了一场以“学为中心”为价值内核,以“选点...
视频丨当科学教育加入AI“大脑... 2025年全国中小学科学教育工作推进会15日在北京举行,记者从推进会了解到,2025年,全国中小学生...
幼儿园怎么开展数学活动?这场沉... 长沙晚报掌上长沙12月17日讯(全媒体记者 陈良 通讯员 张静 袁梦缘)幼儿园教师怎么带孩子们开展数...
揭秘银宝街APP交易平台骗局,... 揭秘银宝街APP交易平台骗局,高收益背后是非法期货陷阱
只有考号没姓名,大学事业编录用... 事业编招考公示,只有考号却没有相关人员姓名。 据纵览新闻,近日,湖南大学事业编岗位招聘拟录人选公示文...
馆校融合聚势赋能,科学筑梦擘画... 雪霁初晴,科韵满园。为进一步深化郑州中学与河南省科技馆的馆校合作,共同构建科学教育协同育人新机制,提...
2026春青岛63制小学三年级... 还在愁三年级孩子学两位数乘两位数,只会硬算却不懂算理,遇到应用题就分不清数量关系?2026 春青岛版...
课堂变“科技馆”!武汉关小学联... 荆楚网(湖北日报网)讯(记者齐一璇 通讯员刘捷)近日,武汉关小学三楼报告厅内暖意融融,该校组织三年级...