2026春小学青岛版五四制数学三年级下册电子课本,新教材可直接下载
创始人
2025-12-19 10:09:49
0

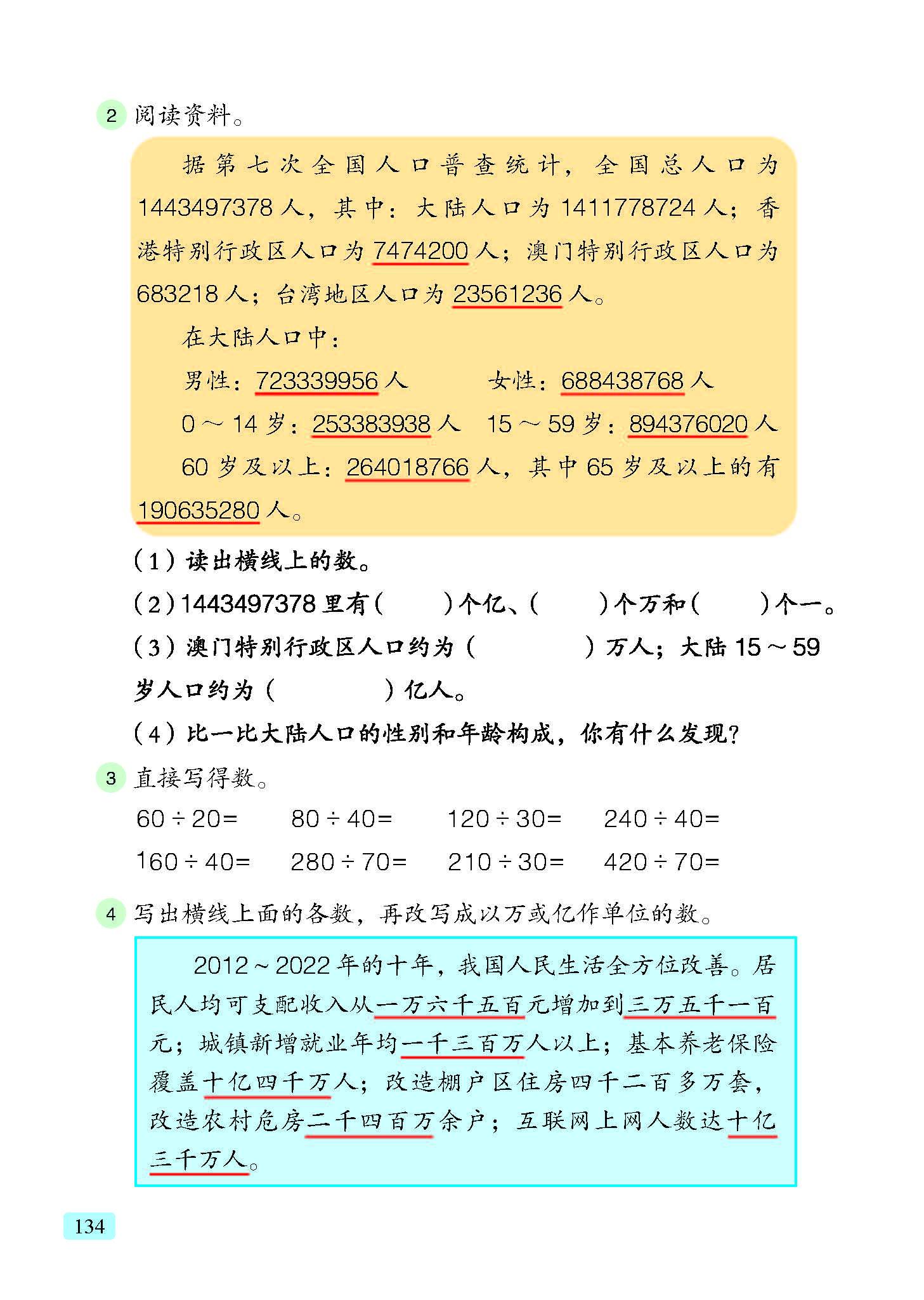
2026年春季小学课本新增部分改版,学生使用的是2024新课标改版后新版教材!为了方便广大学生日常学习,我们整理了新版教材电子版,以图片的形式呈现给大家,希望对同学们的学习有所帮助。

包含了小学语文、数学、英语、科学、道法全年级的各个版本,将会陆续更新

如需电子版PDF,看昵称后字母,+绿色,备注电子课本

相关内容

最新资讯

成安一中创新劳动职业体验课程 来源:滚动播报 (来源:邯郸晚报) 成安县第一中学创新劳动教育形式,在深耕农业微基地、手工艺制作...
黄山骄傲!他斩获清华特等奖学金 近日,2025年清华大学特等奖学金(本科生)评选结果揭晓,黄山市屯溪一中2022届优秀毕业生石啸睿同...
托福要被卖了?中国留学生们最熟... 全球最大的英语语言能力测试——托福(TOEFL)的运营方ETS,正在考虑出售这一核心业务! 消息一出...
为孩子打造阅读乐园,播撒书香种... 成长路 书香来相伴 书香,是美好人生的起跑线;娃娃,是书香南阳的传承人。今年以来,市图书馆以空间为基...
“国自然博士生项目”:30w经... 最近,朋友圈和高校官网又热闹起来了——2025年度国家自然科学基金青年学生基础研究项目(博士研究生)...
2025秋初中初三九年级上册物... 进入初三上册物理期末复习阶段,光学作图作为几何光学的核心考查题型,是不少同学的“失分重灾区”。这部分...
教育家精神万里行|张雅茹:律动... 张雅茹,新疆维吾尔自治区乌鲁木齐市体育运动学校教师,2024年全国模范教师。 从教二十余载,张雅茹始...
学长学姐面对面 | 规划之外是... 来源:深圳高等金融研究院 2025 12 学长学姐面对面 | 规划之外是惊喜:会计到债发的非典型投行...
小学一二年级不纸笔考试,高中严... 近日,教育部印发《关于进一步加强中小学日常考试管理的通知》(以下简称《通知》),要求减少日常考试测试...
研究生小李的结课作业 最近,天津大学国家卓越工程师学院,设立技术中心,将企业的实际需求,带到学校,开展卓越工程师培养。19...