2026人教版九年级化学下册电子课本(新教材高清PDF版)
创始人
2026-01-18 16:23:06
0

新学期新变化,初三下册化学教材将更注重知识融合与实际应用!为帮助初中阶段师生家长预览复习,我们特将2026人教版九年级化学下册电子课本(高清版)整理出来,希望可以为大家做好新学期铺垫。

如需全套初中电子课本PDF版,请关注公众号“学习啦”(ID:xuexila)回复:“电子课本

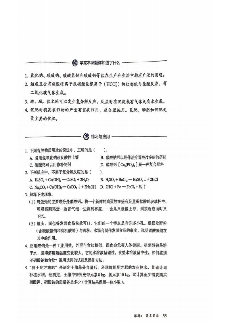
人教版九年级化学下册电子课本图片版在线阅读

2026人教版九年级化学下册电子课本(新教材)就为您介绍到这里,资源来源于网络,仅为学习交流之目的进行分享,其版权均归原出版社及作者所有。

相关内容

最新资讯

北京BJ40发动机怎么维修才可... 北京BJ40发动机润滑剂消耗过快?别慌!这样维修最可靠 北京BJ40凭借其硬派的外观和强悍的越野能力...
上下两层机械停车库维修有哪些解... 位于上下两层的机械停车库,作为对城市空间进行高效利用的重要设备,在日常投入使用期间,难以避免地会出现...
司机自制“翻牌器”隐藏车牌 交... 封面新闻记者 杨博 1月7日早7时许,成都交警三分局民警在巡逻时,发现一辆轻型栏板货车违规通行。拦截...
理想汽车2025辅助驾驶成绩亮... 理想汽车近日公布了其2025年辅助驾驶系统的年度运营数据,全面展示了智能驾驶技术在用户出行中的深度渗...
兑现“智能化不客气”承诺:奇瑞... 2025年3月,奇瑞在智能之夜上掷地有声地喊出“智能化不客气”的口号,打破了行业对传统车企智能化转型...
2026奇瑞汽车AI之夜打响行... 1月17日,芜湖·宜居国际博览中心“科技有AI 2026奇瑞汽车AI之夜”盛大启幕。作为延续奇瑞技术...
全域AI赋能智能平权,奇瑞AI... 奇瑞给智能化平权交出的第一份答卷。 去年十月,奇瑞在全球创新大会上发布了诸多自研技术成果,彼时AI...
AI智能汽车:特斯拉无接管横穿... 今天分享的是:AI智能汽车:特斯拉无接管横穿美国,工信部首批L3准入,看好智能化 报告共计:42页 ...
理想辅助驾驶2025年出行报告... IT之家 1 月 18 日消息,理想汽车官方今日发布了“理想辅助驾驶 2025 年出行报告”。据介绍...
奇瑞又不客气了:一个底线,三大... 竞逐新能源智能化赛道,奇瑞汽车已经不止“不客气”了,简直是要甩开膀子跑起来,其在领先技术领域的表现足...