今天为大家分享:三年级是语文学习从基础积累向综合运用过渡的关键阶段,学生在句子表达、语法理解等方面常出现混淆,修改病句也成为这一阶段语文学习的重点与难点。这份三年级下册语文修改病句专项练习资料,系统梳理了病句修改的各类常见类型,通过分类讲解、针对性训练,帮助学生厘清句子表达的逻辑问题,全面提升语言运用能力,为后续语文学习筑牢基础。

以下为部分截图,请获取完整的P.D.F





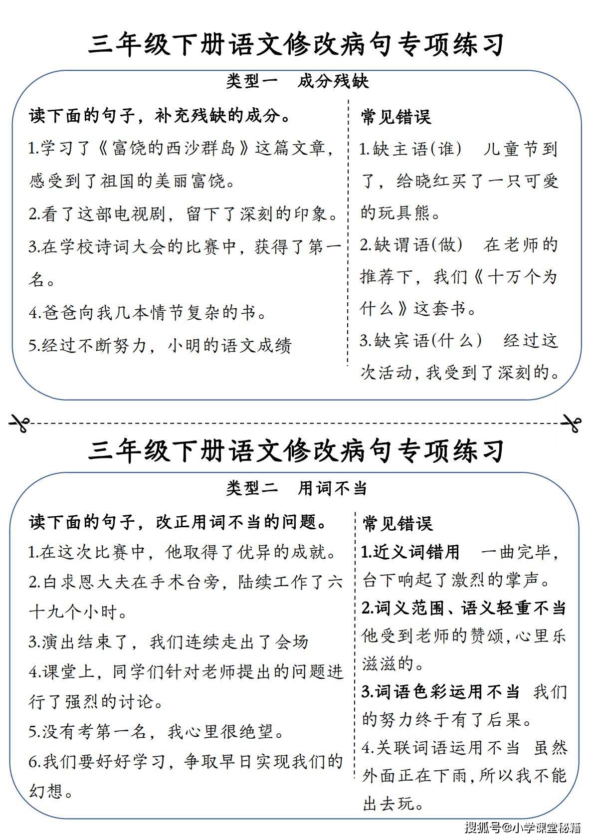
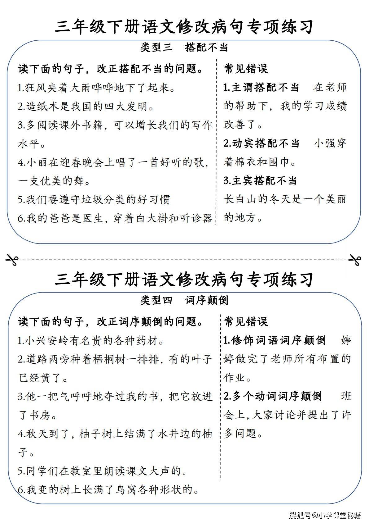
这份资料围绕三年级下册语文学习的核心需求,搭建了系统、全面的病句修改训练体系,涵盖了病句类型辨析、错误分析、修改实操等多个维度。从内容结构来看,资料先按病句类型进行分类,逐一拆解常见的语法问题,包括成分残缺、用词不当、搭配不当、词序颠倒、重复累赘、归类不当、前后矛盾及结构混乱等七大核心类型。在每种类型下,资料既设计了针对性的句子修改练习,让学生通过实操巩固修改方法,又梳理了该类型下的常见错误类型,如成分残缺中的缺主语、缺谓语,用词不当中的近义词错用、语义轻重不当,搭配不当中的主谓搭配、动宾搭配错误等,清晰点明病句产生的根源,帮助学生从本质上理解句子表达的规范。
在此基础上,资料进一步设置了病句辨析选择题、修改病句题及病段修改题,将单一类型的病句训练拓展为综合应用训练。病句练习(一)(二)通过选择题形式,让学生快速判断句子是否存在语病,强化对病句的识别能力;病段修改题则选取包含多种病句类型的段落,要求学生逐句修改,训练学生在复杂语境中排查并修正病句的能力,贴合三年级语文考试中病句修改的常见考查形式,实现了从基础认知到综合运用的层层递进。
这份资料对三年级学生的语文学习具有多方面的实际帮助。首先,它能帮助学生系统梳理病句知识,打破对 “病句” 的模糊认知,通过分类整理,让学生清晰掌握不同类型病句的特点与修改思路,告别盲目修改的误区,建立规范的句子表达认知。其次,针对性的训练能有效提升学生的语言表达准确性,学生在反复的修改练习中,能逐步规避成分残缺、搭配不当、重复累赘等常见错误,让写出的句子逻辑通顺、表达精准,提升书面表达能力。
同时,资料中的辨析题与病段修改题,能锻炼学生的逻辑思维与综合分析能力,帮助学生养成严谨的语言表达习惯,这对后续的阅读理解、写作学习都具有重要的铺垫作用。此外,资料完全贴合三年级学生的认知水平与教材内容,练习难度循序渐进,既适合学生课后自主复习、查漏补缺,也可作为课堂专项训练的辅助材料,帮助学生稳步攻克病句修改难点,减少语文学习中的基础失分,逐步提升语文综合素养。