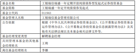
中国经济网北京11月17日讯 近日,工银瑞信基金公告,李娜离任工银瑞盛一年定开纯债债券发起式。
李娜曾担任中国工商银行总行交易员,2016年加入工银瑞信,现任固定收益部投资副总监、基金经理。
工银瑞盛一年定开纯债债券发起式成立于2021年5月20日,截至2025年11月14日,其今年来收益率为1.11%,成立来收益率为16.60%,累计净值为1.1660元。

【免责声明】本文仅代表作者本人观点,与和讯网无关。和讯网站对文中陈述、观点判断保持中立,不对所包含内容的准确性、可靠性或完整性提供任何明示或暗示的保证。请读者仅作参考,并请自行承担全部责任。邮箱:news_center@staff.hexun.com