2025秋华师大版九年级数学上册电子课本(高清PDF版)
创始人
2025-06-25 01:39:12
0

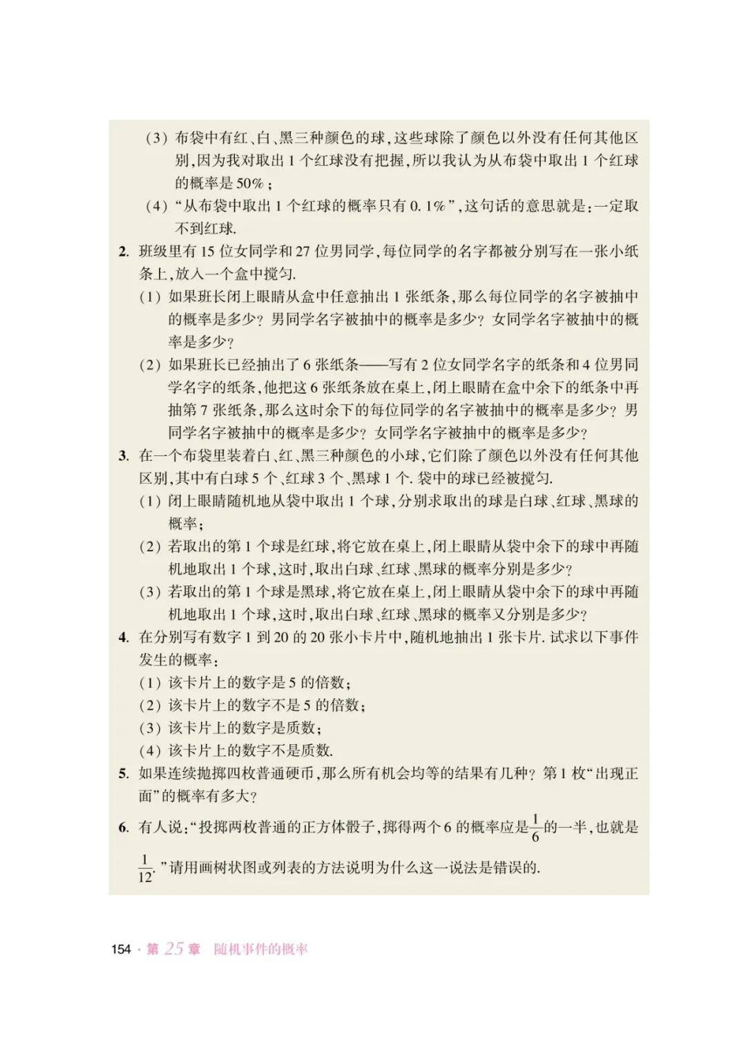
2025年秋季初三学生将迎来新版教材,新教材更加注重跨学科知识灵活运用!为了方便初中生在暑假预习新学期的课本知识,我们整理了新教材2025华师大版九年级上册数学电子课本,以图片的形式呈现给大家,希望对同学们的暑假学习有所帮助。

如需全套初中电子课本PDF版,请关注公众号“学习啦”( ID: xuexila )回复:“电子课本

华师大版九年级数学上册电子课本图片版在线阅读

《2025秋华师大版九年级上册数学电子课本(新教材)》就为您介绍到这里,本公众账号分享的资源版权属于原出版机构,本资源为电子载体,传播分享仅限于家庭使用与交流心得、参考和辅助购买决策,不得以任何理由在商业行为中使用,若喜欢此资源,建议购买实体产品。

相关内容

最新资讯

赖清德“毁宪乱政”引爆弹劾风暴... 蓝白阵营近期联手抛出震撼弹,因台湾地区领导人赖清德及台行政机构负责人卓荣泰拒绝签署并公布台民意机构三...
53岁陶虹与家人聚餐,17岁女... 说起陶虹,相信很多人不会陌生。她是一位实力派演员,曾获得飞天奖、华表奖、金鸡奖最佳女主角奖等奖项,塑...
25秋二上语文历年期末常考真题... 二年级上册语文期末备考核心在于贴合命题规律,这套 25 秋历年期末常考真题综合小测,以六套经典真题为...
沂水县第四实验中学教育集团开展... 为深化课堂教学改革,淬炼教师专业内核,营造共生共长的教研生态,深入研究并践行以学生为中心的“五讲”教...
留学考试也要集采思维?从雅思降... 作者|FIONA 教育行业资深从业者 近期,雅思考试费用已从2170元下调至1990元;据多方消息,...
AI眼镜,我们准备好让AI“看... 文 | 听潮TI,作者 | 罗夏,编辑 | 张晓 2025年,AI眼镜成了科技圈的“显学”。 Me...
全国研考工作准备就绪,教育部提... 2026年全国硕士研究生招生考试将于2025年12月20日至21日举行。教育部深入学习贯彻党的二十届...
专家引领、教研赋能--国家级骨... 为推进化学核心素养教学改革,我校特邀郑州四中骨干教师、郑州市名师钱军到校开展听评课与专题研讨活动,共...
【GET2025】培生曹引:学... 11月17日至18日,芥末堆在北京举办以“教育有AI,学习无界”为主题的GET2025教育科技大会。...
每人一罐,山东财经大学会计学院... 12月18日,寒意袭人。为驱散备考的疲惫、抚平冲刺的焦虑,山财大会计学院精心策划开展“定制祝福可乐,...