如需全套各科电子课本PDF版(可下载打印)
请关注公众号“禾沐教辅网”( ID: hemujiaofu )
关注后自动获取资料合集(包含下列推荐资料)
500T学习资料分享
同步25年秋季学校教学进度持续更新.......






































































































































人教版八年级上册数学目录如下:
第十一章 三角形
11.1 与三角形有关的线段
11.2 与三角形有关的角
11.3 多边形及其内角和
数学活动
小结
复习题 11
第十二章 全等三角形
12.1 全等三角形
12.2 三角形全等的判定
12.3 角的平分线的性质
数学活动
小结
复习题 12
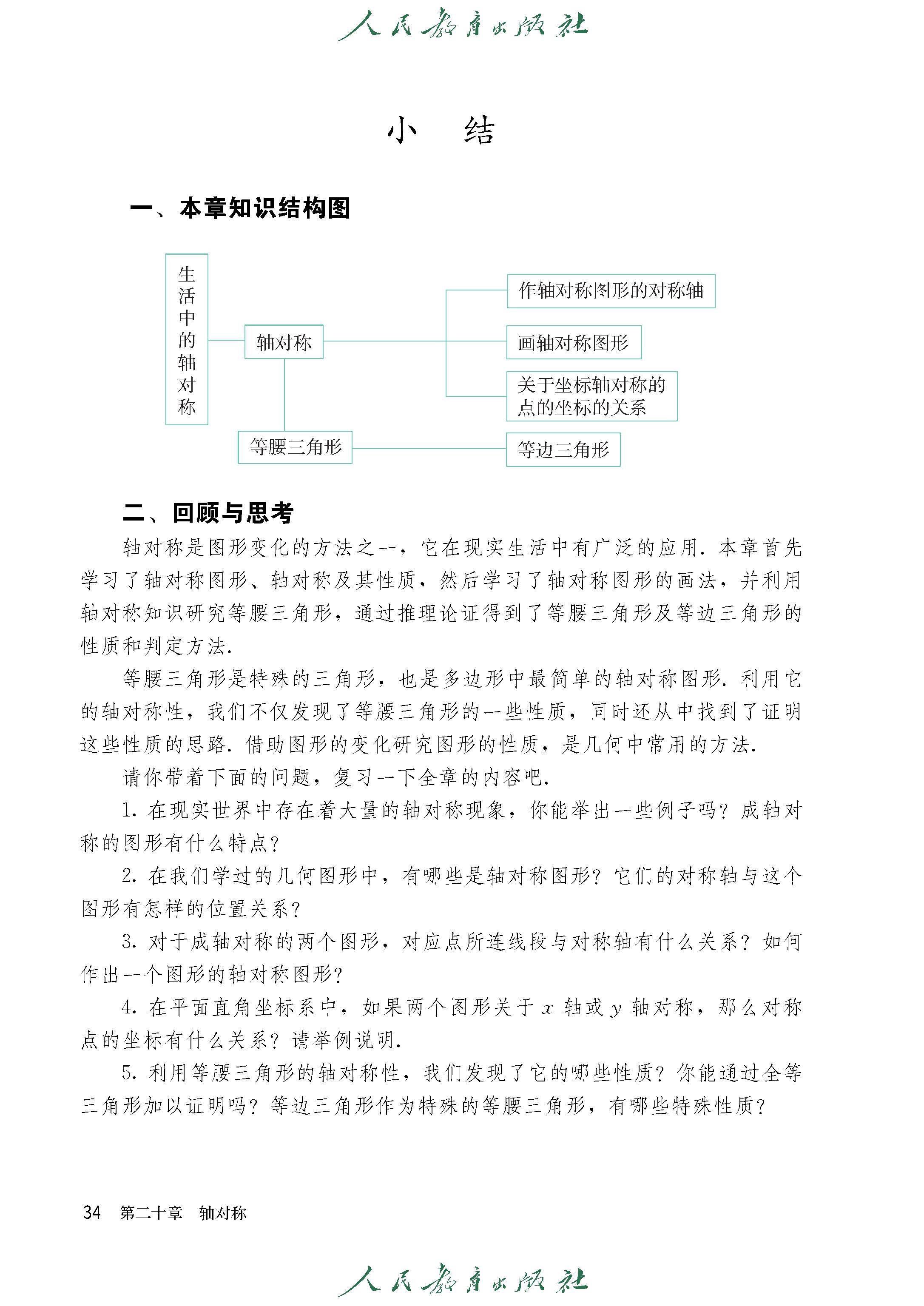
第十三章 轴对称
13.1 轴对称
13.2 画轴对称图形
13.3 等腰三角形
13.4 课题学习 最短路径问题
数学活动
小结
复习题 13
第十四章 整式的乘法与因式分解
14.1 整式的乘法
14.2 乘法公式
14.3 因式分解
数学活动
小结
复习题 14
第十五章 分式
15.1 分式
15.2 分式的运算
15.3 分式方程
数学活动
小结
复习题 15
部分中英文词汇索引