11月4日,荆州市支持长江大学“双一流”建设现场办公会召开,市委书记汪元程强调,要聚焦重点攻坚,全力推动长江大学“双一流”建设实现新的更大突破,举全市之力支持高校提升整体办学水平、人才培养质量、科技创新能力,奋力构建城市与高校双向奔赴、互相成就、相映生辉的新格局。
湖北省政府办公厅印发的《关于加快推进省属高校一流学科建设若干措施》中,还将长江大学的石油与天然气工程学科等11所高校11个学科列为省属高校一流学科建设学科,每年安排10亿元专项资金支持省属高校一流学科建设。
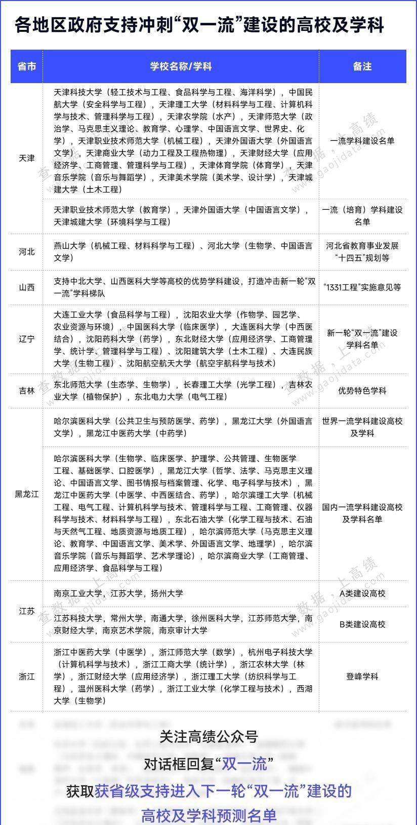
超百所高校,省政府支持冲“双一流”!
各省份重点建设的地方性院校,即省级政府重点支持的高校,可以作为评估第三轮“双一流”建设高校的参考。
这些支持不仅助力高校在学科建设、师资队伍培育等方面实现快速突破,也使其更贴合区域经济社会发展对高层次人才和科研成果的需求,而这与“双一流”建设服务国家及区域发展的目标高度契合。
从历史经验来看,按照前两轮“双一流”的规律,第二轮新增的7所高校中,多数为省部共建或省重点支持高校(如山西大学、湘潭大学、南京医科大学等)。
高绩(ID:gaojidata)查询各地政府、教育厅官网公开文件,据不完全统计,有超百所高校已获得省政府重点支持冲刺“双一流”建设,可能在第三轮中获得更多机会!

获省支持冲“双一流”高校,100%或接近达标!
基于省级政策文件有冲刺“双一流”导向的高校及学科(不完全统计),高绩重点分析这些学科在“双一流”核心指标上的达标情况。
【学科发展水平数据监测平台】通过“双一流监测”功能对所有高校在建学科的“大团队”“大平台”“大项目”和“大成果”等标志性指标以及学科点层次这一基础指标等共5项核心指标对全国高校学科进行监测。
当前已有3所非“双一流”高校的学科核心指标达标率均达到100%,分别是黑龙江大学的外国语言文学、浙江工业大学的化学工程与技术、福建师范大学的中国语言文学。此外,多所非“双一流”高校的学科的核心指标达标率为4/5,接近达标!

仅缺大成果,国奖初评入选!
获得省级政府支持冲刺“双一流”建设的部分高校学科,据高绩(ID:gaojidata)统计,多个学科在“双一流”核心指标上仅缺大成果指标尚未达标,其余指标均已达标。其中四所高校,已作为第一完成单位通过2025年度国家科学技术奖初评,若成功斩获国奖,有望顺利晋级第三轮“双一流”名单!
这些学科分别是江西农业大学的畜牧学,有望冲击国家科技进步奖特等奖;燕山大学的材料科学与工程,有望冲击国家自然科学奖一等奖;长沙理工大学的交通运输工程,有望冲击国家技术发明奖二等奖;浙江理工大学的纺织科学与工程,有望冲击国家科技进步奖二等奖。

如您对文章内容有疑问,可通过邮箱反馈:gzh@gaojidata.com