2026春季新教材济南版七年级生物下册电子课本(PDF高清版)
创始人
2025-12-05 10:11:34
0

2026年春季初一学生部分科目将迎来新版教材,新版教材特别强调知识之间的联系和实际生活中的应用!为方便广大初中生更好地了解新教材内容,我们特别整理了2026春季新教材济南版七年级生物下册电子课本,以图片的形式呈现给大家。

如需全套初中电子课本PDF版,请关注公众号“学霸书包”(ID:k12ziliao)回复:“电子课本

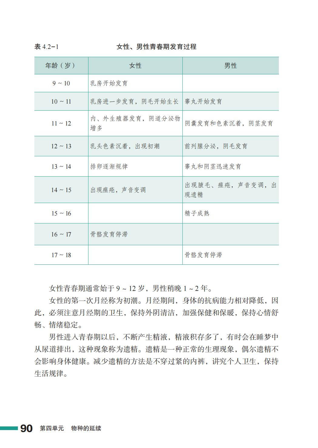
济南版七年级生物下册电子课本图片版在线阅读

《2026春季济南版七年级生物下册电子课本(新教材)》就为您介绍到这里,资源来源于网络,仅为学习交流之目的进行分享,其版权均归原出版社及作者所有。

相关内容

最新资讯

武汉打造高质量数据集 点燃AI... 一家医疗科技企业凭借1400TB的宫颈细胞数据,让宫颈癌筛查覆盖全国31省2000余机构,三年创造数...
12月5日盛达资源涨5.13%... 证券之星消息,12月5日盛达资源(000603)涨5.13%,收盘报27.66元,换手率3.44%,...
济南市首例纳秒脉冲电场消融手术... 在生活中,心悸、乏力等症状是否让你感到担忧?特别是对于年长者,房颤(房间颤动)这种常见的心律失常,常...
顶流明星:钱赚够了,扎堆读博士 盛产“文盲”的内娱,终于开始卷学历了。金世佳、林更新先后进入上海戏剧学院深造,靳东和阿云嘎奔赴中央戏...
黄杨钿甜新剧下证,接棒赵丽颖饰... 黄杨钿甜的新剧《冰湖重生》下证了,广大网友自发搞出的停止月捐潮,也没能阻止黄杨钿甜的复出脚步,不过,...
彻底凉凉!官方出手,这一次,谁... 编辑丨苏木 文丨苏木 本文陈述所有内容皆有可靠信息来源,赘述在文章结尾 谁能想到,曾经火到...
中方是否正在东海和南海大量部署... 【环球时报-环球网报道 记者 乌元春】外交部发言人林剑主持12月5日例行记者会。会上路透社记者提问称...
特殊儿童教育学校服务机构权威排... 在为特殊儿童选择教育学校时,许多教育机构和家长常常面临一个核心难题:如何从众多提供服务的机构中,找到...
《神探狄仁杰》四部曲88人实力... 《神探狄仁杰》共有四部,是钱雁秋创作的系列长篇小说。这四部正对应剧版《神探狄仁杰》一二三部和《神断狄...
植法治之种 育文明之苗 荆楚网(湖北日报网)讯(通讯员 母智华)为厚植青少年宪法意识,让法治精神浸润童心,12月4日上午,襄...