2026新教材人教A版高中数学选择性必修二电子课本(PDF高清版)
创始人
2025-12-05 10:14:00
0

为了帮助高中生自主预习与有效复习,我们整理了2026新教材人教A版高中数学选择性必修二电子课本,教材突出跨学科思维与实际应用能力的培养,下面以图片的形式呈现给大家,希望可以帮助到大家。

如需全套高中电子课本PDF版,请关注公众号“学霸书包”(ID:k12ziliao)回复:“电子课本

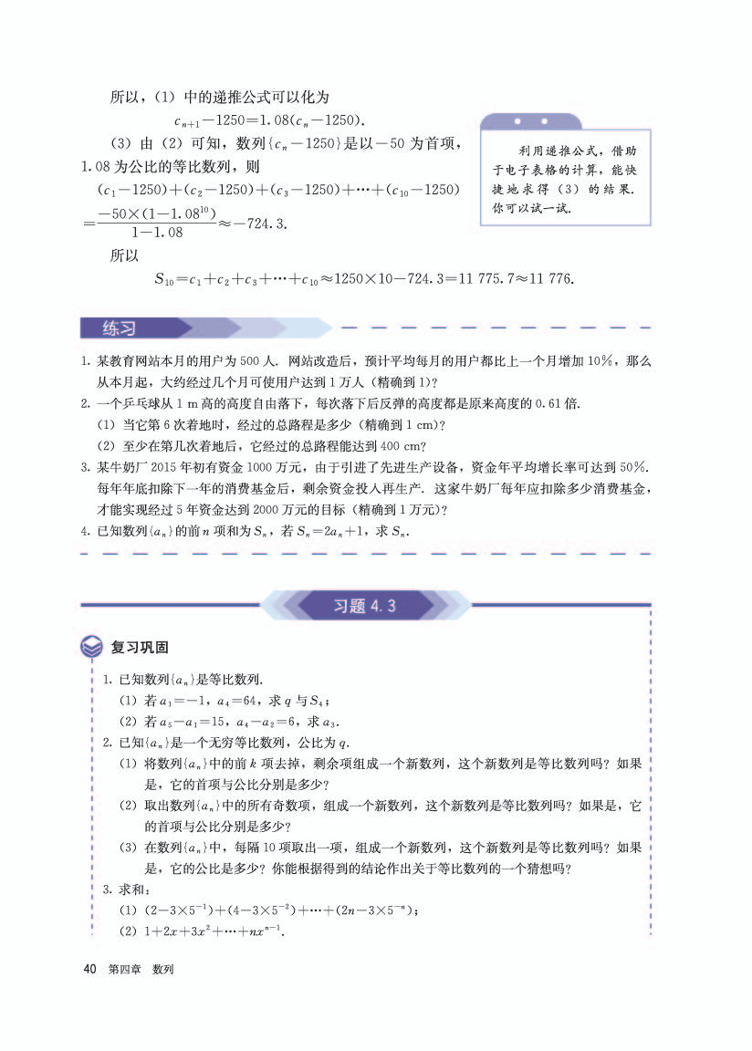
人教A版高中数学选择性必修二电子课本在线阅读

《2026新教材人教A版高中数学选择性必修二电子课本》就为您介绍到这里,资源来源于网络,仅为学习交流之目的进行分享,其版权均归原出版社及作者所有。

相关内容

最新资讯

乌克兰发布画面:使用无人机摧毁... 【环球网报道 记者 张江平】据乌克兰“RBC.UA”新闻网等媒体报道,乌克兰国防部情报总局4日在社交...
2025秋新版三年级上册语文阅... 还在为孩子的阅读理解发愁吗?这套《2025新版三年级上册语文阅读专项训练习题50道》帮你一站式解决!...
在孩子一次考砸的考试里,大收礼... 上个月孩子期中考试,考试成绩大跳水了,可谓是孩子有史以来最低的一个成绩。 这个成绩在孩子爸爸知道后非...
监狱民警进校园 寓教于乐送安全 “过马路时红灯亮了要怎么做?”“能不能接受陌生人的礼物?”近日,塘山镇中心幼儿园内童趣满满,一场以“...
C909飞机已交付174架,海... 12月5日,在中国工程院举行的2025年当选院士学习教育暨颁证仪式上,中国工程院院士、中国商用飞机有...
复旦儿科研究生导师临床研究能力... 为进一步提升附属医院临床研究水平,以高水平临床研究助推附属医院高质量发展,提高研究生导师临床研究能力...
郑州工程技术学院特殊教育专业接... 12月1日--12月3日,教育部普通高等学校师范类专业认证专家组来到郑州工程技术学院,对特殊教育专业...
公务员男生面试穿什么?一篇搞定... 即将踏入公务员面试的男生,往往会把大量时间投入在面试题、结构化答题、面试礼仪上,但却忽略了一个最重要...
陈震偷税追缴并罚共计247.4... 极目新闻记者 郭奕12月5日凌晨,全网粉丝量超2400万的知名车评人陈震,在抖音、快手、B站、微博等...
广东选调生招录即将报名,农业农... 小伙伴们注意啦! 广东省2026年度 选调优秀大学毕业生公告 已发布 全省共计划选调 应届优秀大学毕...