2026新教材沪教版高中数学必修三电子课本(PDF高清版)
创始人
2025-12-05 10:09:36
0

为了帮助高中生自主预习与有效复习,我们整理了2026新教材沪教版高中数学必修三电子课本,教材突出跨学科思维与实际应用能力的培养,下面以图片的形式呈现给大家,希望可以帮助到大家。

如需全套高中电子课本PDF版,请关注公众号“学霸书包”(ID:k12ziliao)回复:“电子课本

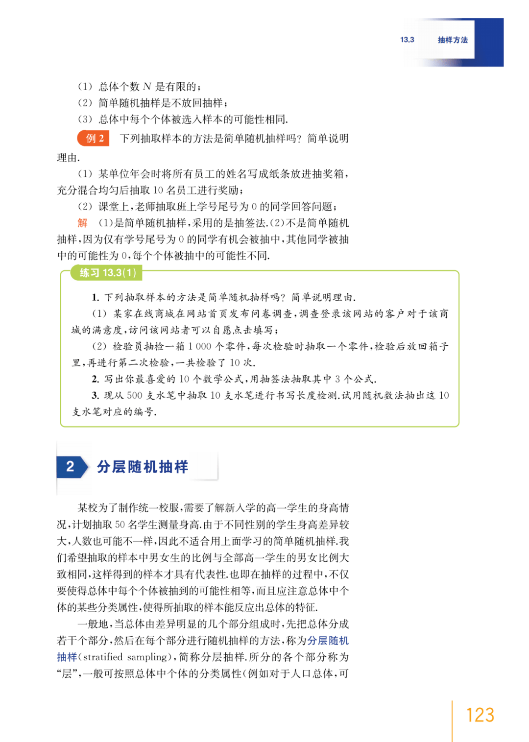
沪教版高中数学必修三电子课本在线阅读

《2026新教材沪教版高中数学必修三电子课本》就为您介绍到这里,资源来源于网络,仅为学习交流之目的进行分享,其版权均归原出版社及作者所有。

相关内容

最新资讯

武汉澳洲留学中介公司实力排名-... 一、武汉澳洲留学中介排名解析:2025年新趋势与选择建议 作为从事15年国际教育规划师的我,经常被...
AI原生数据库的思考 作者 | 杨传辉,OceanBase CTO 我们需要一款怎样的 AI 数据库? 缺乏企业的私...
普通家庭养出优秀娃的底层逻辑:... 大家好,我是单眼皮妈妈~ 上周参加同学聚会,席间聊起孩子教育,家境优渥的莉莉却满是焦虑。 她给孩子报...
准备去扶苗和万树看看,有家长去... 休学对我们来说是一个完全无奈的决定。孩子从四年级开始出现头晕,但非常特殊——只有在学习、上课、写作业...
美袭击“贩毒船”最新细节披露:... 据美国有线电视新闻网(CNN)独家披露,三位直接了解国会简报内容的消息人士透露,负责监督9月初相关打...
东湖评论:兰舟载法润山乡 一人一车一条路,山乡摆渡十九年。当“全国十大法治人物”的荣誉授予邓兰舟的那一刻,这位扎根武陵山区十九...
划重点丨读懂湖北“十五五”规划... 2025年12月5日《中共湖北省委关于制定全省国民经济和社会发展第十五个五年规划的建议》正式发布这是...
小学语文的病句这么学,才能表达... 嗨,我是萌芽。 我之前说我想做一系列小升初的文章,帮大家做个小学总回顾,今天是小学语文专题的第二pa...
任正非最新发声:涉及青年教育与... C114讯 12月5日上午消息(蒋均牧)11月14日,华为技术有限公司董事、首席执行官任正非在华为练...
原创 李... 文|唐辰 图|理想AI眼镜宣传海报截图 造车十年,李想要讲一个新故事。 12月3日,理想汽车推出...