首页
新闻资讯
国内资讯
国际资讯
民生资讯
科技资讯
人生感悟
商业服务
财务税务
工商注册
商标专利
会议展览
货运物流
广告设计
营销推广
贷款担保
法律咨询
法律知识
招聘求职
销售推广
普工技工
行政人事
促销导购
礼仪公关
餐饮厨师
司机快递
仓库保管
保洁保安
客户服务
教育培训
美容美发
模特艺员
网络推广
艺术设计
教育文化
财经金融
财经资讯
股票
外汇
保险
基金
信托
债券
期货
原油
贵金属
区块链
百科知识
电工电气
低压电气
高压电器
工控装备
电线电缆
登录
注册
首页
教育文化
正文
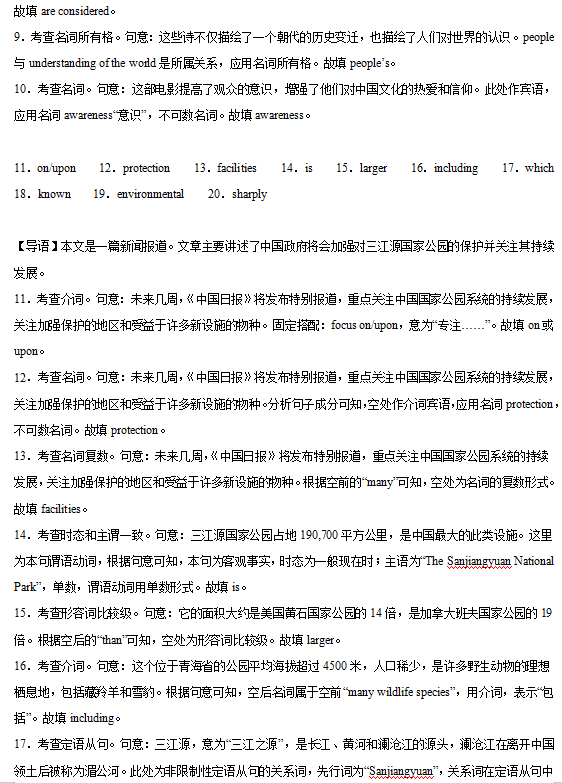
高考英语语法填空名校模拟真题强化练01
创始人
2025-12-08 12:49:11
0
次
上一篇:
2026年江苏资讯:函授本科学历在就业中有优势吗?
下一篇:
马苏醉酒后被李泓良送回家 二人疑似新恋情曝光
相关内容
最新资讯
德国北威州数字高校战略联盟的建...
人工智能与虚拟现实的数字化变革不仅影响着学习过程,同时也影响着学习内容。德国北莱茵-威斯特法伦州(简...
名下公司涉嫌逃税逾千万,500...
税款尚可以补缴,但其对社会公信力的伤害,在短时间内难以恢复据潮新闻报道,12月10日,有网友反映,某...
美国MAVEN火星探测器突然失...
【文/观察者网 陈思佳】据美联社12月10日报道,美国国家航空航天局(NASA)发布消息称,已在火星...
江苏北人接待2家机构调研,包括...
2025年12月11日,江苏北人披露接待调研公告,公司于12月10日接待开源证券、相关投资人2家机构...
2026新高考:哪些院校哪些专...
《晋升学》高考志愿规划师志愿预案操作指南 山西省2026年对口升学考试12月18日8时起报名! 25...
湖北日报“送课上门”武汉经开区...
培训会现场。车谷融媒记者田钰杰 摄培训会现场。车谷融媒记者田钰杰 摄湖北日报讯(记者吴汉、通讯员黄倩...
深度测评2025年海归求职中介...
在2025年,海归求职市场逐渐成熟,需求日益多样化。随着留学生回国人数骤增,如何选择合适的求职中介成...
广东性学会:国内首个成人向模型...
澎湃新闻记者 吴琪澎湃新闻从广东省性学会获悉,该学会整合行业内企业,汇聚专家、平台等相关方面,推进国...
专家现场支招科学保育 育才幼儿...
荆楚网(湖北日报网)讯(记者林杉 通讯员闸文倩)12月11日,汉南区育才幼儿园(星悦湾园区)联合武汉...
2025中国AI大模型平台排行...
作者|参商 西梅汁 编辑|星奈 媒体|AI大模型工场 国内大模型发展趋势|11月份解读 谷歌Gem...