2026沪科教版高中物理必修一电子课本(PDF高清版)
创始人
2025-12-20 14:27:29
0

为了帮助高中生自主预习与有效复习,我们整理了2026新教材沪科教版高中物理必修一电子课本,教材突出跨学科思维与实际应用能力的培养,下面以图片的形式呈现给大家,希望可以帮助到大家。

如需全套高中电子课本PDF版,请关注公众号“学霸书包”(ID:k12ziliao)回复:“电子课本

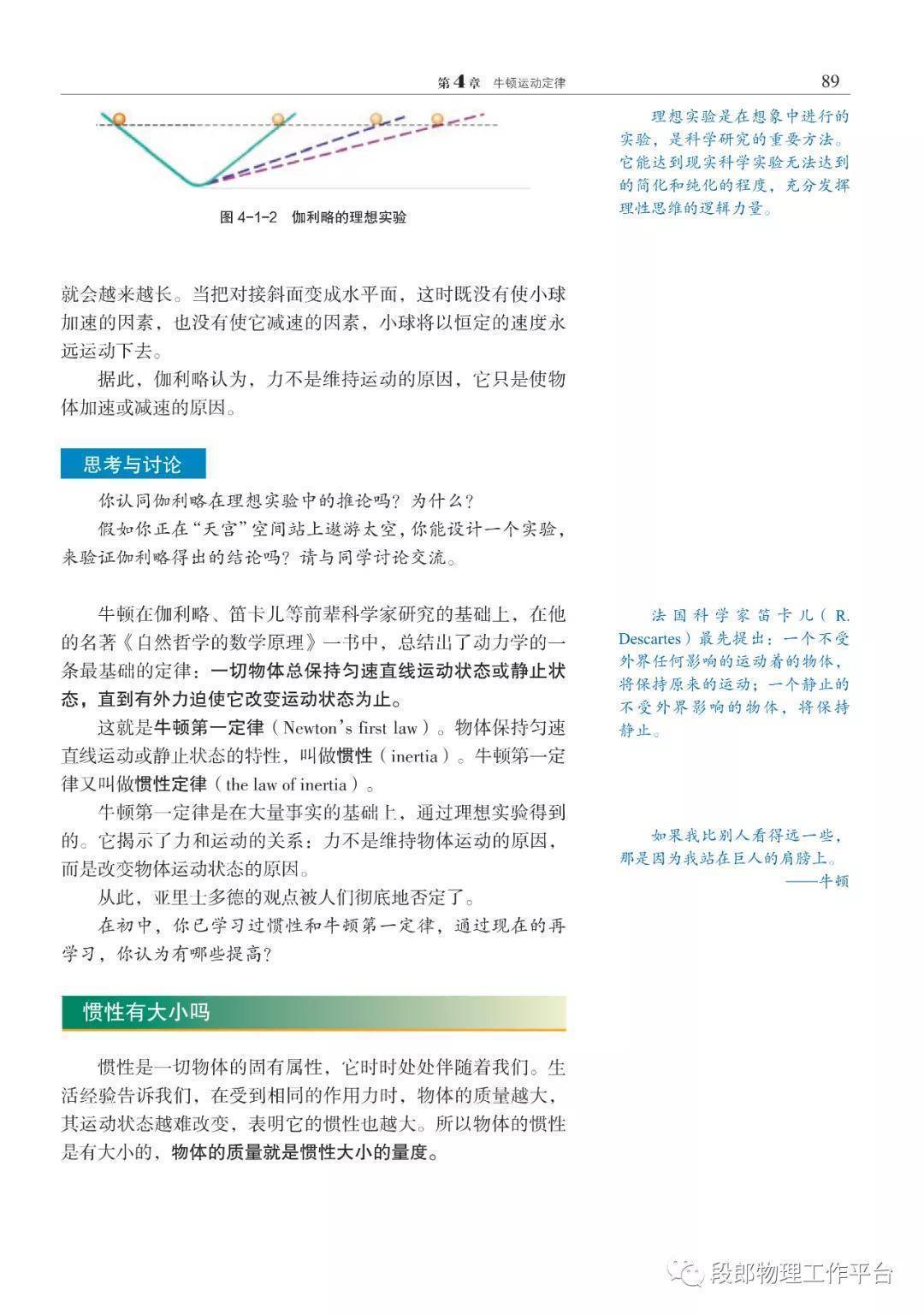
沪科教版高中物理必修一电子课本在线阅读

《2026新教材沪科教版高中物理必修一电子课本》就为您介绍到这里,资源来源于网络,仅为学习交流之目的进行分享,其版权均归原出版社及作者所有。

相关内容

最新资讯

43岁男子网上结识小6岁女子,... 极目新闻记者 王柳钦近日,来自辽宁朝阳的尹先生向极目新闻记者反映,2024年4月份时他通过网上交友平...
“首都教育”采访团走进丰台区!... 近日,“首都教育”采访团开启“教育强国 首善答卷”奋进“十五五”融媒区域行活动。本期专访北京市丰台区...
缓解考试焦虑,不能只做“减”法 缓解考试焦虑,不能只做“减”法 特约评论员 胡欣红 近日,教育部印发《关于进一步加强中小学日常考试...
湖南多地反映教室监控问题:部分... 澎湃新闻记者 钟煜豪“鉴于部分学生反映不适应,县教育局已督促县第一中学于12月11日上午对已安装摄像...
2025年海归求职中介哪家好,... 在2025年,海归求职市场面临激烈竞争,留学生需要有针对性的求职策略以提升成功率。市场数据显示,首次...
狼队迎来新篇章:施佳瀛接任执行... 在英超这个竞争激烈的舞台上,狼队的命运似乎正面临着新的转折点。12月20日,狼队官方宣布,施佳瀛将被...
山东一泥瓦匠瞒着妻子参加高考,... 到了一定的年纪,人们似乎就进入了人生的固定轨道,按部就班地结婚生子、养老安享晚年,仿佛人生就是一个清...
福建信息职业技术学院就业怎么样... 最近要是常刷新闻,肯定被“低空经济”这个词给刷屏了。无人机送快递、空中“打的”、各种酷炫的eVTOL...
2026年考研管综逻辑真题解析... 2026年考研管综逻辑真题解析【28、40、46-51、47】
2026鲁科版高中物理选择性必... 为了帮助高中生自主预习与有效复习,我们整理了2026新教材鲁科版高中物理选择性必修三电子课本,教材突...