三年级数学寒假应用题专项练习题(电子版可打印)
创始人
2026-01-27 11:04:13
0

今天给大家分享:对不少人来说,数学应用题是巩固基础、锻炼逻辑的关键板块。每天 5 道题的练习量,既能避免假期知识断层,又能在循序渐进中培养解题思路,让思维保持活跃状态。

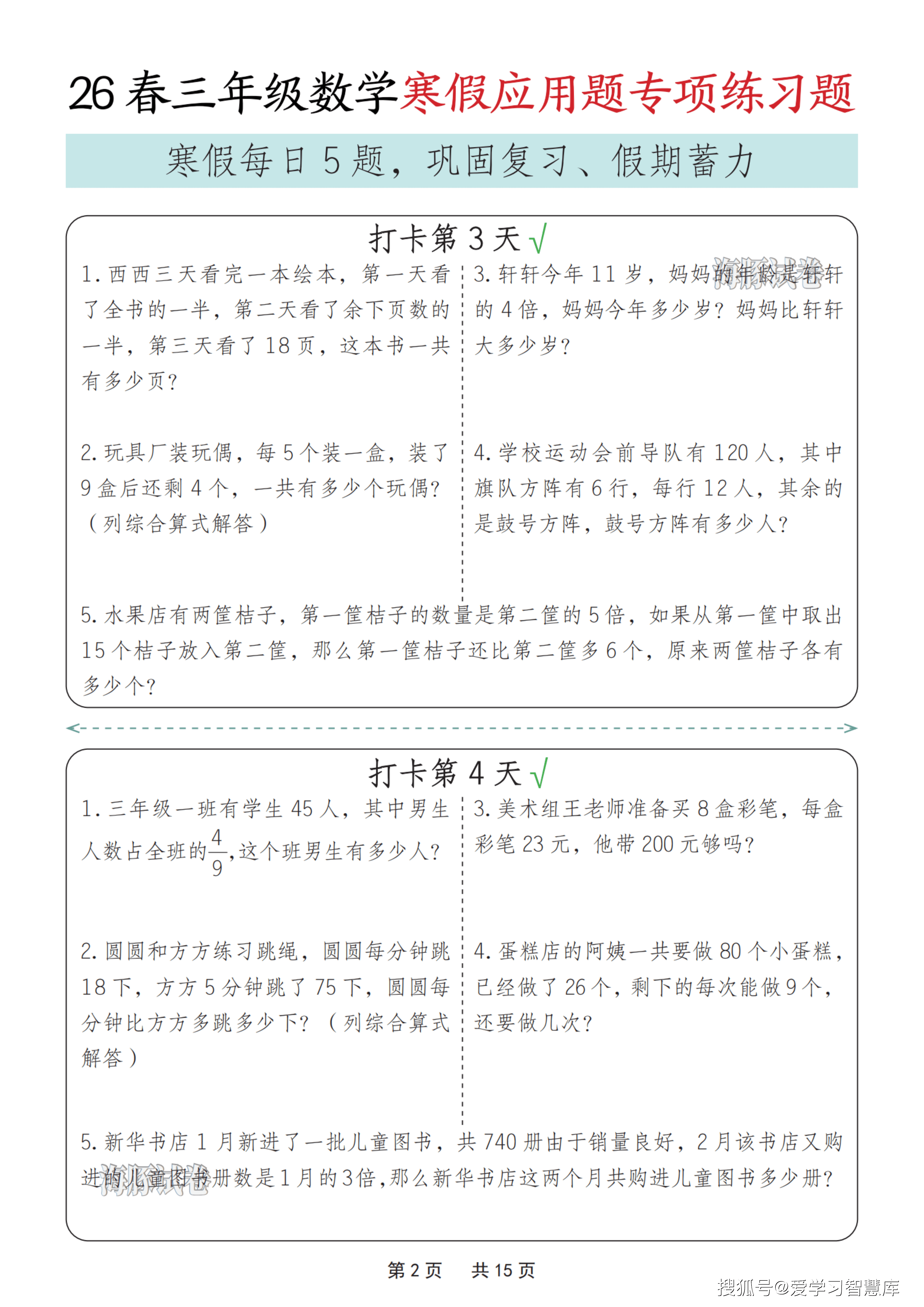
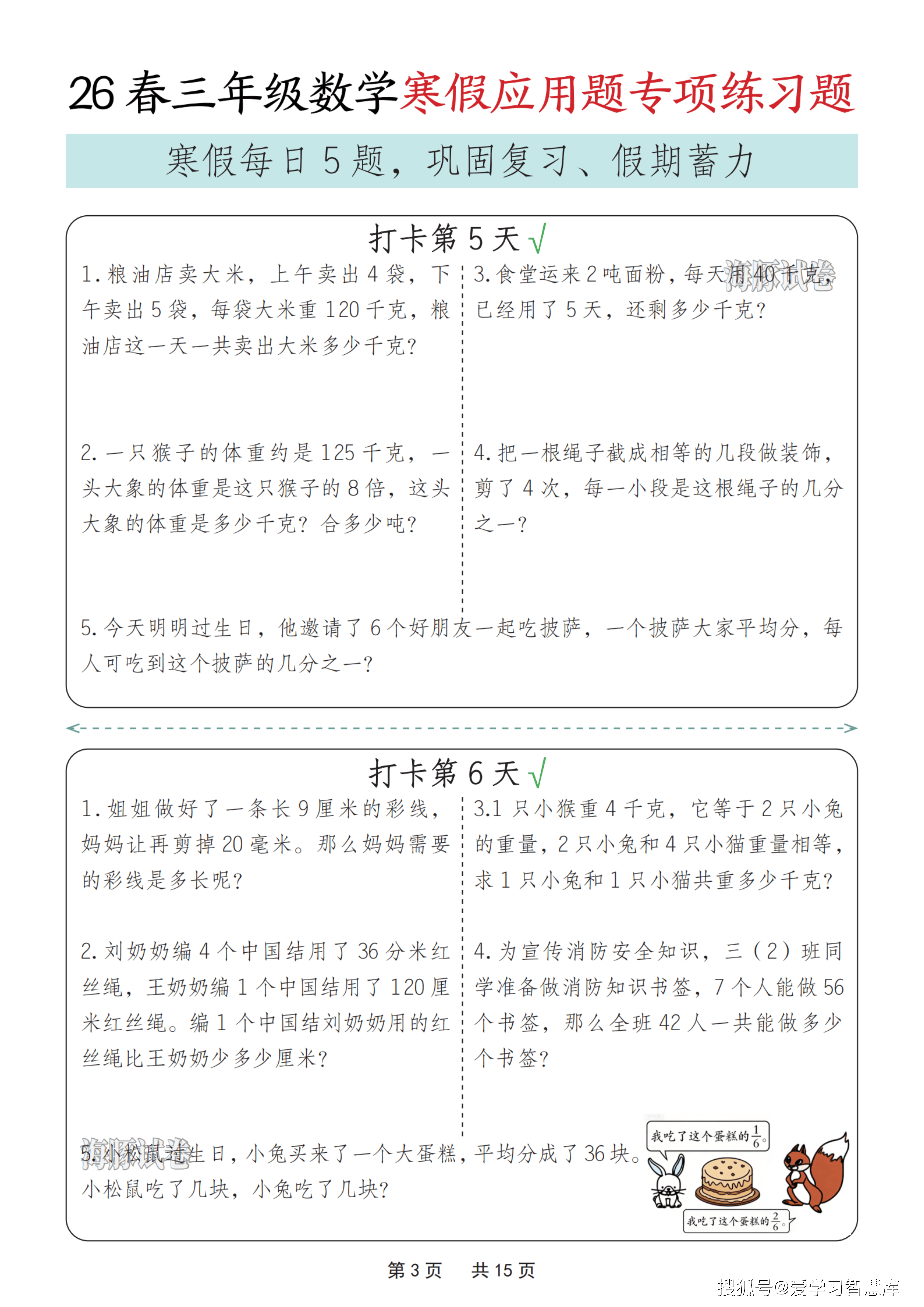
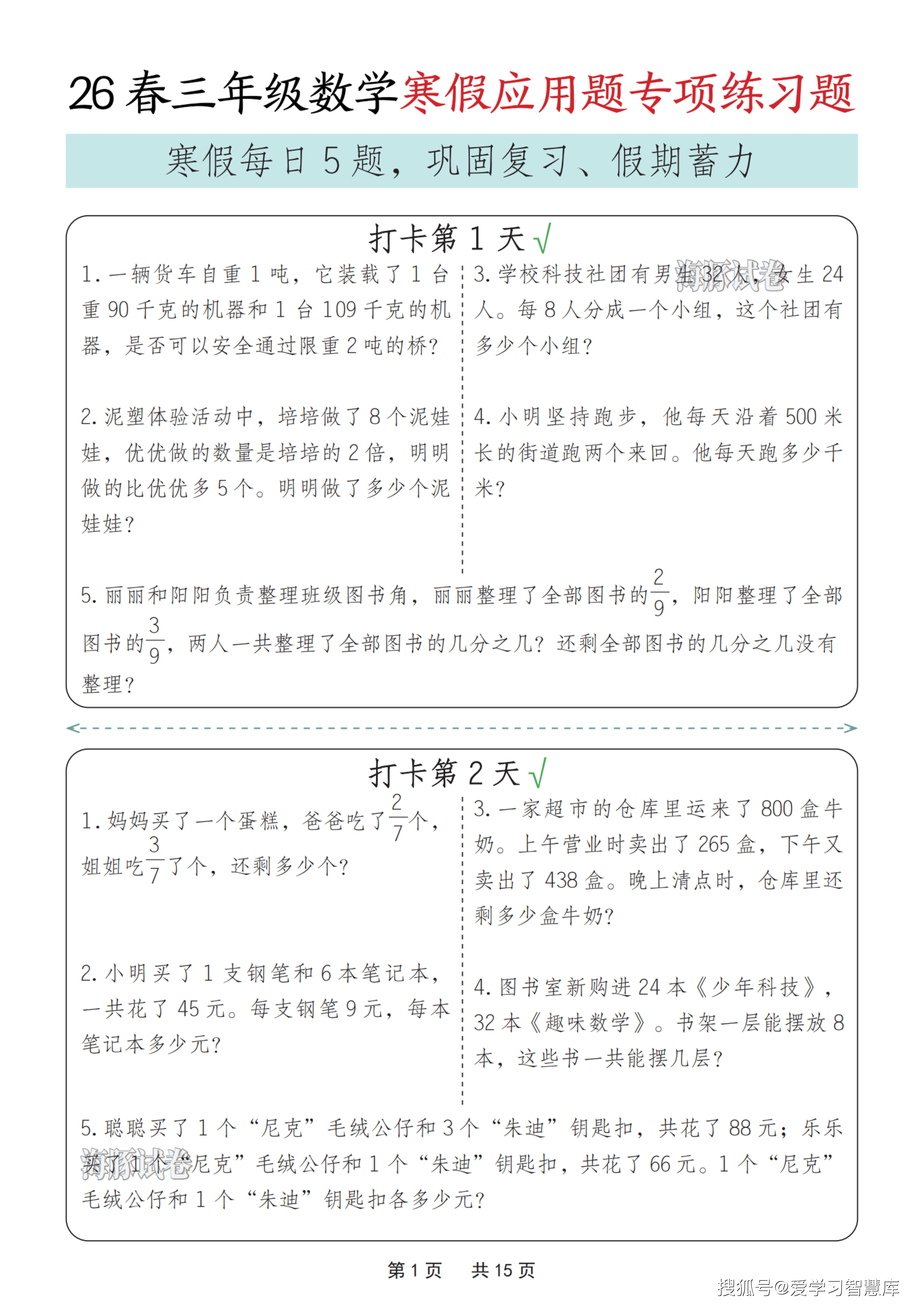
以下为部分内容截图,具体请查看完整的P.D.F文件,以获取更详细信息

从基础的加减乘除到分数应用、倍数关系,再到生活场景中的实际问题,覆盖了三年级核心知识点。打卡式的设计让练习更具仪式感,每天花 20 分钟集中攻克,既能培养自主学习的习惯,也能在稳步推进中收获满满的成就感。无论是和差倍问题的巧妙转化,还是单位换算的细节把控,每一道题都在引导大家跳出机械刷题的模式,学会用数学思维去分析、解决问题。当遇到 “被减数、减数与差的和是 280” 这类经典题型时,不再是盲目套公式,而是能一步步推导梳理;碰到 “彩带绕礼盒” 的生活场景,也能通过画图、假设找到解题的突破口。

相关内容

最新资讯

遭美“极限施压”,卡尼最新涉华... 【环球时报驻加拿大特约记者 陶短房 环球时报记者 李迅典】因不满加拿大与中国达成经贸协议,美国总统特...
让孩子身上有劲眼里有光 北京林业大学附属小学依据学生特点,打破体育课传统框架,分男女生开设了橄榄球、健美操等课程。(资料图)...
2026春招关键战:五大留学生... 2026年春招大幕已正式拉开,回国求职的留学生正遭遇机遇与挑战并存的局面。据统计,今年回国找工作的留...
2026冀教版九年级英语全一册... 新学期新变化,初三英语教材将更注重知识融合与实际应用!为帮助初中阶段师生家长预览复习,我们特将202...
2026春粤教粤科版高中生通用... 2026 春粤教粤科版高中通用技术选择性必修 6《3D 设计与打印技术》、7《新能源技术与应用》、8...
6只黄金股票ETF,月内大涨近... 全球黄金市场再度迎来里程碑时刻。 1月26日,伦敦现货黄金价格一路上冲,连续突破5000美元、510...
宕昌:温情润桃李 花开自有声 “以前总担心农村学校条件差,现在好了,镇上的学校又漂亮又温馨,孩子在家门口就能上好学!”宕昌南河镇学...
2026人教版高中地理选择性必... 为了让大家做好课前预习和巩固复习,下面为大家准备了2026人教版高中地理选择性必修一电子课本(高清版...
超实用!留学 app 合集留学... 超实用!留学 app 合集留学党人手一份的面试准备神器! 对于每一位怀揣梦想的准留学生而言,从萌生...
今日北京晴空暖阳,周五将再次飘... 今天(1月27日)是“五九”的第二天,一早北京天空清爽,白天暖阳在线,风力不大,预计最高气温在4℃左...