2026春人教版高中生通用技术必修12册新教材 高中通用技术电子课本学习资料下载(PDF高清无水印)
创始人
2026-01-27 11:51:34
0

2026 春人教版高中通用技术必修 1《技术与设计 1》、必修 2《技术与设计 2》,以 “技术认知 — 设计实践 — 工程应用” 为主线,紧扣新课标核心素养,强化设计思维与实操能力,适配高中通用技术必修教学与学业水平考查,培养技术创新与实践素养。

如需全套电子课本PDF版,请关注公众号“知识堂”回复:“电子课本

新人教版高中通用技术必修一二册电子课本在线阅读(此为截图版,获取是高清版)

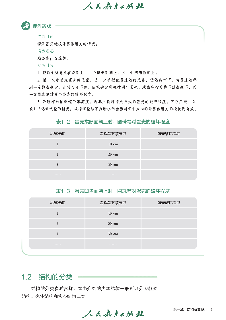
2026春人教版高中通用技术必修1《技术与设计1》、必修2《技术与设计2》的第一单元,紧扣《普通高中通用技术课程标准》核心素养要求,聚焦“技术认知奠基”与“结构设计入门”两大核心脉络,是衔接初中技术基础、培养学生技术意识与工程思维的关键模块,知识点兼具基础性、实践性与学考适配性。必修1第一单元以“技术及其性质”为核心主题,核心知识点层层递进:一是技术的本质与来源,明确技术是人类改造自然的工具和办法,源于人类生存与发展的基本需求,区分科学“认识世界”与技术“改造世界”的核心差异,理解二者相辅相成的关系;二是技术的核心性质,熟练掌握实践性、综合性、创新性、相关性、价值性五大性质,能结合生活实例分析技术的两面性(如原子能技术、农药技术的利弊);三是技术创新与知识产权,区分创造与革新的内涵,了解著作权、专利权、商标权等知识产权核心内容,掌握发明专利、实用新型专利、外观设计专利的基本分类;四是设计与技术的关联,明确设计是技术创新的核心途径,理解设计的基本原则与基本方法。必修2第一单元聚焦“结构及其设计”,核心突破三大要点:一是结构的基本认知,掌握结构的定义(由材料构成、用于承受荷载的系统),能区分梁、柱、板、壳等常见结构类型及各自受力特点;二是结构的力学基础,理解力的传递方式、平衡条件与稳定性分析核心逻辑,能结合桥梁、建筑等实例分析结构的受力情况;三是结构设计的基本方法,明确材料选择、尺寸确定、安全系数考量等设计要点,培养从功能需求出发的结构设计思维,规避“技术与科学概念混淆”“结构类型与受力特点匹配错误”等高频易错点。

作为全国范围内应用最广泛的高中通用技术教材版本之一,2026春人教版高中通用技术必修1-2册严格依据新课标编写,适配全国多数省份的学业水平考试要求,使用范围呈现“全国全覆盖、区域同步适配”的鲜明特征。从核心使用城市来看,北方地区以北京(东城区、通州区、大兴区等多区县)、天津全域为核心,河北、山西(太原、大同、临汾等)、内蒙古、辽宁、吉林、黑龙江等省份的地级市均全面选用该版本教材;华东地区的安徽、福建(多数地市)、山东(烟台、临沂等)等城市同步启用,与本地教学特色深度融合。南方地区中,广东(珠海、湛江、肇庆等)、湖南、重庆(多数区县)、四川(除成都、绵阳等少数适配其他版本的城市外)、贵州、云南等省份的公办高中均将其列为指定教材,形成全国性的应用格局。此外,河南、江西、湖北、甘肃、广西、陕西、海南(多数区域)、青海、宁夏(银川、吴忠等)、新疆(多数区域)等省份的绝大多数城市,也统一选用该教材开展通用技术教学。各地教育教研部门均围绕第一单元核心知识点,组织专题备考研讨与教学交流活动,配套有完整的同步教辅、实操指导手册与学考复习资源,为高一学生夯实技术基础、培养实践能力提供了坚实的资源支撑。

相关内容

最新资讯

遭美“极限施压”,卡尼最新涉华... 【环球时报驻加拿大特约记者 陶短房 环球时报记者 李迅典】因不满加拿大与中国达成经贸协议,美国总统特...
让孩子身上有劲眼里有光 北京林业大学附属小学依据学生特点,打破体育课传统框架,分男女生开设了橄榄球、健美操等课程。(资料图)...
2026春招关键战:五大留学生... 2026年春招大幕已正式拉开,回国求职的留学生正遭遇机遇与挑战并存的局面。据统计,今年回国找工作的留...
2026冀教版九年级英语全一册... 新学期新变化,初三英语教材将更注重知识融合与实际应用!为帮助初中阶段师生家长预览复习,我们特将202...
2026春粤教粤科版高中生通用... 2026 春粤教粤科版高中通用技术选择性必修 6《3D 设计与打印技术》、7《新能源技术与应用》、8...
6只黄金股票ETF,月内大涨近... 全球黄金市场再度迎来里程碑时刻。 1月26日,伦敦现货黄金价格一路上冲,连续突破5000美元、510...
宕昌:温情润桃李 花开自有声 “以前总担心农村学校条件差,现在好了,镇上的学校又漂亮又温馨,孩子在家门口就能上好学!”宕昌南河镇学...
2026人教版高中地理选择性必... 为了让大家做好课前预习和巩固复习,下面为大家准备了2026人教版高中地理选择性必修一电子课本(高清版...
超实用!留学 app 合集留学... 超实用!留学 app 合集留学党人手一份的面试准备神器! 对于每一位怀揣梦想的准留学生而言,从萌生...
今日北京晴空暖阳,周五将再次飘... 今天(1月27日)是“五九”的第二天,一早北京天空清爽,白天暖阳在线,风力不大,预计最高气温在4℃左...