首页
新闻资讯
国内资讯
国际资讯
民生资讯
科技资讯
人生感悟
商业服务
财务税务
工商注册
商标专利
会议展览
货运物流
广告设计
营销推广
贷款担保
法律咨询
法律知识
招聘求职
销售推广
普工技工
行政人事
促销导购
礼仪公关
餐饮厨师
司机快递
仓库保管
保洁保安
客户服务
教育培训
美容美发
模特艺员
网络推广
艺术设计
教育文化
财经金融
财经资讯
股票
外汇
保险
基金
信托
债券
期货
原油
贵金属
区块链
百科知识
电工电气
低压电气
高压电器
工控装备
电线电缆
登录
注册
首页
教育文化
正文
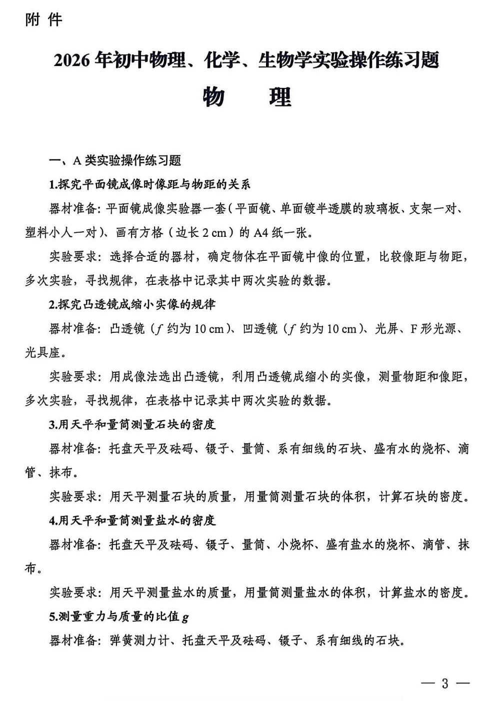
2026年河南中招理化生实验操作练习题
创始人
2026-02-12 15:12:43
0
次
上一篇:
安徽省政协委员唐科:“一人一档”数智化 赋能毕业生精准就业
下一篇:
自考什么证好考又实用?2026年职场突围与转行必看指南
相关内容
最新资讯
2027青海师范大学346体育...
真题与答案部分: 2026年青海师范大学346体育综合考研真题与参考答案 专业课笔记部分: 《运动训...
开一场“幸福家长会”
每个学期都要开家长会,开的时候家长和教师都是热血沸腾,可结束后常常一切如旧,家长会似乎没留下什么。我...
春节前,中国工厂忙赶工,“仿佛...
【文/观察者网 齐倩】特朗普去年上台后,高举关税大棒,令各国出口商和客户惊慌失措。但在一年后的今天,...
公安县消防救援大队启动节前消防...
荆楚网(湖北日报网)讯(通讯员 邓洋)连日来,公安县消防救援大队启动节前消防安全夜间行动,执法监督员...
重要!2026年广东高考英语听...
2026年广东省高考英语听说考试拟于3月14日至15日进行。 距离考试还有一个多月的时间,建议考生提...
我为我的大学代言 |郑航学子在...
学校:郑州航空工业管理学院 学院:民航学院 姓名:杨锦鹏 从黄海之滨的烟台,到黄河之畔的郑州,跨越...
相声演员卢鑫失联,法院公开悬赏
2月11日,陕西西安市碑林区法院微信公众号发布执行悬赏公告,其中涉及相声演员张玉浩与卢鑫民间借贷纠纷...
商务部:对原产于欧盟乳制品征收...
根据《中华人民共和国反补贴条例》(以下简称《反补贴条例》)的规定,2024年8月21日,商务部(以下...
网友反映寄往海南的快递受阻,多...
极目新闻记者 王灿近日,有多名网友反映其寄往海南的快递受阻,有人收到了商家提示,要求其退货,有人的快...
交流互访 || 鲁中中等专业学...
为深化职业教育校际合作,共同探索技能人才培养高质量发展新路径,2月5日,鲁中中等专业学校党委委员、副...