2026浙教版高中信息技术选择性必修三《数据管理与分析》电子课本
创始人
2026-03-02 13:55:08
0

为了让大家做好课前预习和巩固复习,下面为大家准备了2026浙教版高中信息技术选择性必修三《数据管理与分析》电子课本,大家可以在线浏览图片版,也可以下载高清PDF版以备不时之需,希望可以帮助到大家。

如需全套高中电子课本PDF版,请关注公众号“学习方法君”(ID:xuexiffj)回复:“电子课本

浙教版信息技术选择性必修三《数据管理与分析》电子课本在线阅读

就为您介绍到这里,资源来源于网络,仅为学习交流之目的进行分享,其版权均归原出版社及作者所有。

相关内容

最新资讯

辨析新能源汽修培训哪家强,从教... 在当今环保理念深入人心、科技飞速发展的时代,新能源汽车产业异军突起,成为汽车行业的主流发展方向。随之...
【企业热点】中京电子拟募资7亿... 详情请登录www.cpcashow.com 日前,中京电子发布公告,披露了《北京市中伦律师事务所关于...
福特杨美虹荣退 李方方接棒|汽... 汽势Auto-First|潇月 杨美虹荣退,李方方接棒。这是福特中国刚刚发布的重要人事变化。 4...
想学一门技术,就来许昌技术经济... 想学一门技术,就来许昌技术经济学校汽车运用与维修、新能源汽车运用与维修专业
市场不会说谎,长城汽车“以人为... 市场不会说谎,长城汽车“以人为本”提升用户体验 股市中有句俗话叫做“市场不会说谎”,意思是说不管是多...
为这件事自掏腰包1000万,张... 为这件事自掏腰包1000万,张近东:不亏! 企业规模大了、发展久了,往往会出现员工没动力、企业没活力...
昊铂GT的魅力到底有多大,怎么... 昊铂GT的魅力到底有多大,怎么全行业都在送祝福? 在昊铂GT上市之前,中汽协公布了昊铂GT是中国第2...
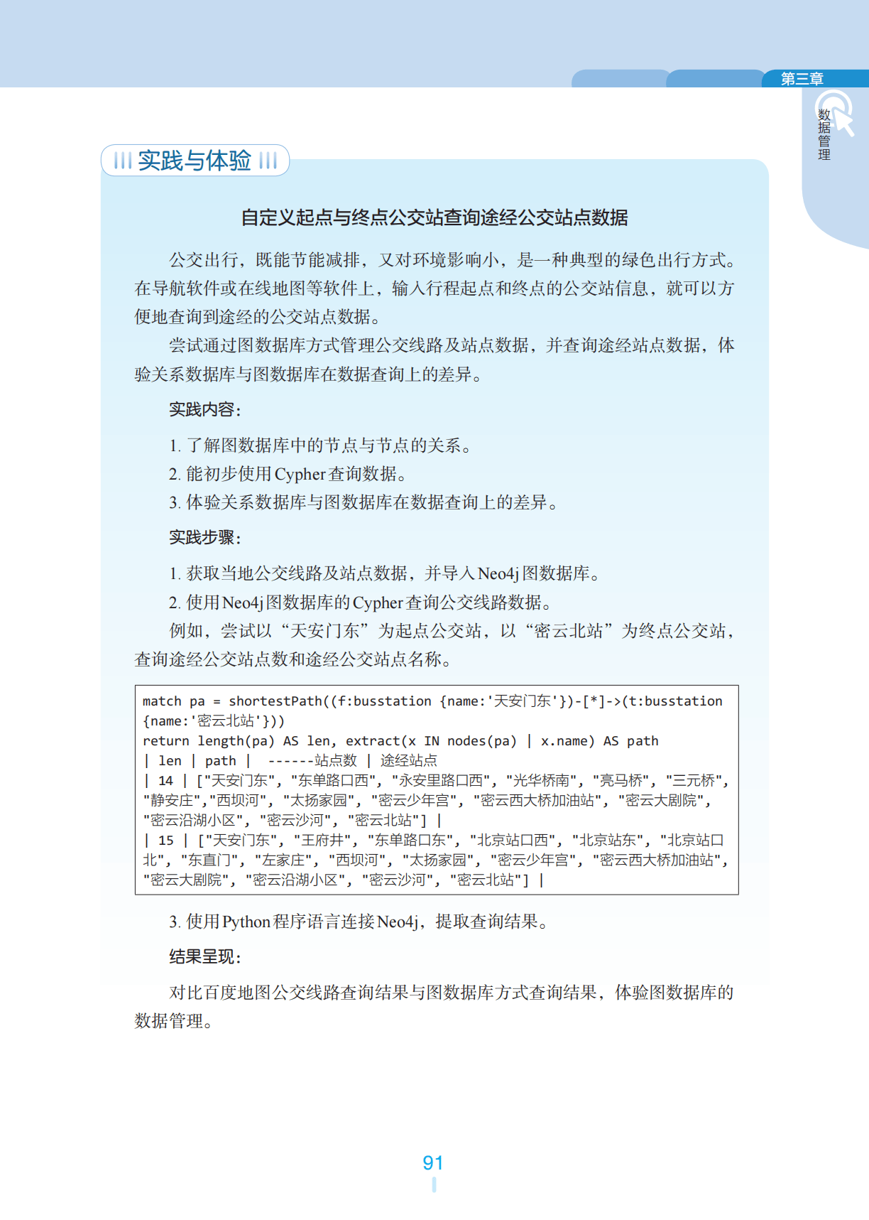
乘势而上!奕派科技2026年保... 奕派科技逆势增长!3月1日公布的最新数据显示,奕派科技2月销量达14464台,保持同比增长;1-2 ...