2025级北京电影学院 动画学院 漫画专业校考院校信息及真题丨北电漫画校考丨美术校考丨糖心柯德动漫
创始人
2025-10-16 00:51:08
0

2025级北京电影学院 动画学院 漫画专业校考院校信息及真题

往年信息仅供参考,注意时效性!

【学校简介】

北京电影学院是一所有着电影历史传承和深厚电影文化积淀的高等艺术院校,学校的前身是1950年创建的表演艺术研究所,1951年迁址并改名为中央文化部电影局电影学校,1953年更名为北京电影学校,1956年改为四年本科建制的北京电影学院。学校现有文学系、导演系、摄影系、电影学系、影视技术系、表演学院、声音学院、美术学院、动画学院、管理学院、摄影学院、数字媒体学院、视听传媒学院、国际交流学院、高职学院和继续教育学院、中国电影文化研究院等16个院系及研究生院、人文学部和思政部,涵盖了电影创作的每一个行当,囊括了电影创作的全部环节,是唯一能独立进行故事片长片、动画片长片创作的院校。

【学院简介】

北京电影学院动画学院成立于2000年,前身是北京电影学院美术系动画专业,该专业最初成立于1952年,为中国培养了一大批优秀的动画人才,在国内外取得了举世瞩目的成就。动画学院现有动画、漫画和戏剧影视文学专业(动漫策划)三个本科专业,多个硕士和博士专业理论研究方向,设置各专业方向教研室及相关实验中心等。学院拥有学科全面、具有丰富教学、科研和创作经验的优秀师资团队,专业教室和专业实验室功能齐全、设备先进。并建有多个国家级和省部级重点实验室等。

【专业介绍】

漫画:培养具有艺术创新精神、良好的人文艺术修养和观念,掌握漫画创作相关系统知识的专业能力,能够在漫画、影视动画、新媒体等相关领域从事漫画创作和视觉艺术设计等工作,具有国际视野、创新精神的复合型卓越艺术人才。

【课程设置】

漫画专业核心课程:中外漫画史、漫画技法、漫画脚本、视觉概念、装帧设计、漫画短篇创作等课程。

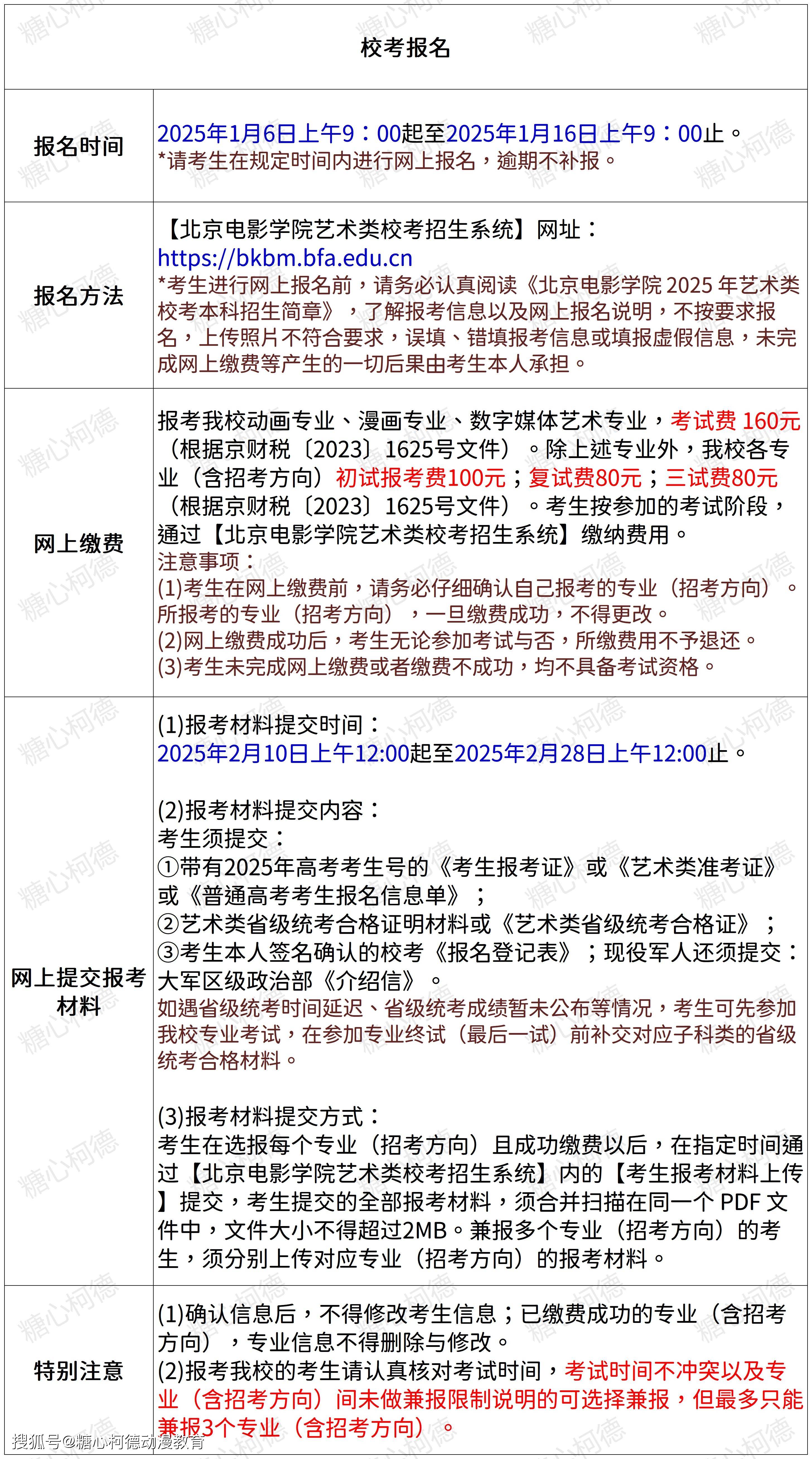
【报考说明】

省统考报名时间及方法详见考生所在省份的招生考试院通知。以下为北京电影学院校考报名时间及考试内容、流程等信息。(往年信息仅供参考~)

更多数媒动画校考院校信息及真题,可以在糖心柯德APP查看~

2026级中传北电动漫校考课程招生中!丨中传动画校考丨北影动画校考

2025级糖心柯德中传北电动漫校考成绩及学生练习展示~丨中传动画校考丨北电动画校考

糖心柯德APP已上线!助力动画插画漫画游戏数媒等专业考研高考!

动画考研丨游戏考研丨数字媒体艺术考研

动漫考研丨数媒考研丨漫画考研丨插画考研

动漫高考丨动画校考丨漫画校考丨高考美术生

手绘丨理论丨网课丨辅导丨择校丨咨询丨规划

相关内容

最新资讯

极氪001焕新版试驾体验 运动... 出品 | 搜狐汽车·E电园 摄像 | 后期 | 余伟 主持人 | 张云乾 编辑 | 蔡欣宇 老车主试...
这是今年的欠车王 小米YU7 ... 出品 | 搜狐汽车·E电园 摄像 | 余伟 剪辑 | 丁卓 主持人 | 卞士心 编辑 | 蔡欣宇 小...
斯堪尼亚如皋基地开业,2025... 全球知名卡车制造商斯堪尼亚在中国市场迈出关键性战略步伐——位于江苏如皋的全球第三大工业生产基地正式投...
魏牌高山7正式上市,28.58... 10月15日,魏牌在保定隆重举行高山7上市发布会,正式公布其官方指导价为28.58万元。发布会以“一...
小米SU7 Ultra配倍耐力... 近日,小米汽车旗下首款高性能车型SU7 Ultra迎来重大技术升级,搭载倍耐力全新P Zero系列及...
【行业资讯】产业运行 | 20... 来源:市场资讯 (来源:深圳市汽车电子行业协会) 据中国汽车工业协会分析,近期,汽车以旧换新政策继续...
1-9月动力电池装车量大增42... 2025年1-9月,电池产业延续高速增长态势,产量、销量、装车量均实现同比大幅提升。据中国汽车动力电...
专注射频、模拟领域集成电路设计... 10月15日,北京昂瑞微电子技术股份有限公司(简称“昂瑞微”)科创板IPO过会。 上证报中国证券网...
原创 极... 关于“背刺”话题,网络上对极氪品牌的讨论有不少。极氪首款车型001最近推出2026款新车,今天我们就...
比亚迪方程豹钛7首月交付破万,... 深圳商报·读创客户端记者 刘育銮 在竞争日趋白热化的新能源市场,比亚迪旗下专业个性化品牌方程豹再传...