依据《中华人民共和国教师法》《教师资格条例》《〈教师资格条例〉实施办法》及《吉林省2026年中小学教师资格认定工作公告》精神和要求,现将吉林市2026年上半年第一批中小学教师资格认定工作有关事项公告如下。
一、认定范围
1.未达到国家法定退休年龄的吉林市户籍人员或持有吉林市有效期内居住证的外省市户籍人员。
2.吉林市内全日制普通高等学校在读专升本学生及研究生(使用已获得学历参加认定);在读应届毕业学生参加第二批次认定(原因是:本次认定不能核验学历)。
3.驻吉林市部队现役军人和现役武警。
4.持有效期内港澳台居民居住证人员;持港澳居民来往内地通行证或五年有效期台湾居民来往大陆通行证人员。
二、认定条件
1.遵守宪法和法律,热爱教育事业,履行《中华人民共和国教师法》规定的义务,遵守教师职业道德。
2.具有《中华人民共和国教师法》规定的国民教育系列学历:
申请幼儿园教师资格,应当具备幼儿师范学校毕业及以上学历。经过吉林省教育厅评估的中等职业学校举办的学前教育专业毕业生,其学历可作为在省内申请幼儿园教师资格考试及认定的合格学历。
申请小学教师资格,应当具备中等师范学校毕业及以上学历。
申请初级中学教师资格,应当具备大学专科毕业及以上学历。
申请高级中学和中等职业学校教师资格,应当具备大学本科毕业及以上学历。
申请中等职业学校实习指导教师资格,应当具备中等职业学校毕业及其以上学历,并具有相当助理工程师及以上专业技术职务或者中级及以上工人技术等级。
3.普通话水平测试等级要求。申报语文学科应达到二级甲等及以上标准,申报其他学科应达到二级乙等及以上标准。民族地区少数民族教师资格申请人普通话水平测试等级要求以认定机构发布信息为准。
4.符合申请认定教师资格的体检标准,体检合格。
5.取得教育部考试中心颁发的《中小学教师资格考试证明》且在有效期内(“国家统一考试”),或取得由毕业院校颁发的《师范生教师职业能力证书》且在有效期内(“免试认定”)。根据《退役军人事务部 教育部 人力资源和社会保障部关于促进优秀退役军人到中小学任教的意见》(退役军人部发〔2022〕46号)有关要求,退役军人在服役前1年内取得中小学教师资格考试合格证明的凭入伍通知书、退役证书等相关材料,教师资格考试合格证明有效期可延长2年。
6.无犯罪记录及从业禁止情况:认定过程中,认定机构将对申请人的无犯罪记录情况进行核查,根据核查结果和国家法律法规及有关规定作出认定结论。同时,根据《最高人民检察院 、教育部、 公安部关于建立教职员工准入查询性侵违法犯罪信息制度的意见》(高检发〔2020〕14号),在作出教师资格认定结论前,对经准入查询发现有性侵违法犯罪信息的,不予认定。
三、认定机构
(一)吉林市户籍人员、持有吉林市有效期内居住证的外省市户籍人员、驻吉部队现役军人和现役武警:认定幼儿园、小学和初级中学教师资格,向户籍所在地、居住证所在地县级教育行政部门提出申请;认定高级中学教师资格、中等职业学校教师资格、中等职业学校实习指导教师资格向吉林市教育局提出申请。
(二)吉林市内全日制普通高等学校在读的专升本学生及研究生:认定幼儿园、小学和初级中学教师资格,向学校所在地县级教育行政部门提出申请;认定高级中学教师资格、中等职业学校教师资格、中等职业学校实习指导教师资格向吉林市教育局提出申请。
(三)持有效期内港澳台居民居住证人员:认定幼儿园、小学和初级中学教师资格,向居住地县级教育行政部门提出申请;认定高级中学教师资格、中等职业学校教师资格、中等职业学校实习指导教师资格,向吉林市教育局提出申请。
(四)持港澳居民来往内地通行证或五年有效期台湾居民来往大陆通行证人员:认定幼儿园、小学和初级中学教师资格,向参加中小学教师资格考试所在地县级教育行政部门提出申请;认定高级中学教师资格、中等职业学校教师资格、中等职业学校实习指导教师资格,向吉林市教育局提出申请。
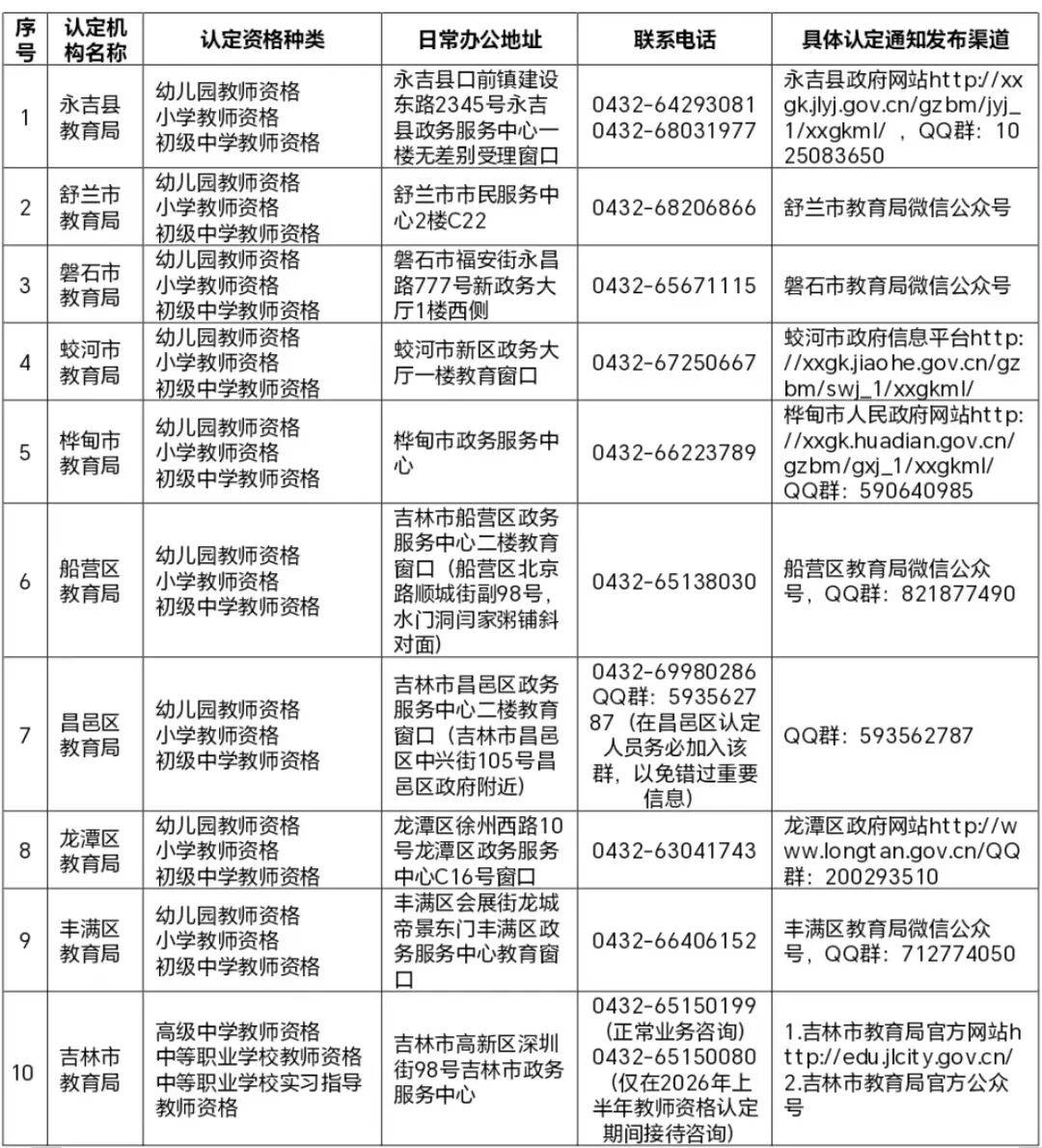
注:县级教育行政部门为永吉县教育局、舒兰市教育局、磐石市教育局、蛟河市教育局、桦甸市教育局、船营区教育局、昌邑区教育局(含经开区属地人员)、龙潭区教育局、丰满区教育局(含高新区属地人员)。
四、申请认定流程
吉林市2026年上半年中小学教师资格认定工作采取全程网络申报,申报环节依次为网上申报、体检、现场确认、领取教师资格证书四个环节。
(一)网上申报
1.报名网址:http://www.jszg.edu.cn
2.申报时间:
第一批次:2026年4月9日至4月15日。
第二批次:时间待定,以吉林市教育局关于2026年上半年第二批中小学教师资格认定工作公告规定的申报时间为准。(持《师范生教师职业能力证书》认定教师资格的2026应届毕业生和未参加第一批次网报人员请关注第二批次时间申请认定)。
申请人需要在规定的报名时间内登录“中国教师资格网”(www.jszg.edu.cn)选择“教师资格认定申请人网报入口”进行教师资格申请报名,《教师资格认定申请人使用手册》可在“中国教师资格网-咨询服务-使用手册”栏目查看。请务必仔细阅读申报说明,按照系统提示注册用户、完善个人信息并完成实名核验后,如实、准确填报申请人信息。
2.“申请地类型”选择。在户籍所在地申请认定的选择“户籍所在地”,在持有的居住证所在区县申请认定的选择“居住地”;现役军人和现役武警选择“居住地”。
3.《个人承诺书》可在网报界面下载、打印,申请人签名后按程序要求扫描上传图片。成功报名后,申请人需在预览《教师资格认定申请表》时查看整体效果,如预览时发现《个人承诺书》位置不正确,签名不清晰的,于规定时间内重新上传。
4.上传近期正面免冠彩色白底电子登记照片,格式为 JPG/JPEG 格式,不大于190KB,宽290-300像素,高408-418像素。
5.按系统要求如实完整填写其他申请材料,核对所填报名信息,确认无误后点击“提交”按钮上报报名信息。网上申报信息要求本人填写,不得代填,出现一切后果自行承担。
(二)体检
申请人网上报名成功后,于2026年4月9日—2026年4月20日期间,持本人身份证及网报同版本人近期正面免冠一寸彩色白底照片一张到指定医院体检中心,空腹进行体检。体检表由指定体检医院的体检中心提供,无需申请人准备。
申请认定高中和中职教师资格符合条件的医院:吉林省吉林中西医结合医院体检中心(周一到周六,上午体检,需通过关注“吉林市体检中心”微信小程序预约体检时间)、吉林市中心医院体检中心(周一到周五,上午体检)、吉林市人民医院体检中心(周一到周五,上午体检)、吉林医药学院附属医院体检中心(周一到周六,上午体检)。以上医院提供体检结果顺丰邮寄服务(到付),申请人可自愿选择。
各县区符合条件的医院:永吉县人民医院体检中心(周一到周五,上午体检)、舒兰市中医院(周一到周五,上午10:00前体检)、蛟河市中医院(周一到周五,上午10:00前体检)、桦甸市人民医院(周一到周五,上午10:00前体检)、磐石市中医院体检中心(周一到周五,上午8:00-10:00体检)。
申请认定幼儿园、小学、初中教师资格人员的体检医院由各县(市)区教育局指定。
(三)现场确认
1.时间及方式。
申请高级中学、中等职业学校、中等职业学校实习指导教师资格的吉林市户籍及居住证的社会人员及吉林市内全日制普通高等学校在读的研究生:第一批次请于2026年4月20日—4月24日(16点之前)进行网上提交材料
方式:
A.网上提交材料方式。在吉事办网站“高效办成一件事”或手机微信“吉事办”小程序提交材料。推荐使用更加便捷的“吉事办”小程序提交。(具体流程:打开“吉事办”小程序,找到“一网通办”专区,进入专区后,在“吉林市”下选择正确的认定机关及办理服务项目“在线办理”,根据自身实际情况,按要求提交相关材料图片。)吉事办个人信息不准确的,可在吉事办微信小程序右下角“我的”栏目下修改更新。
网上审核:审核截止时间为5月21日16:00。
B.现场提交材料方式。上午8:30-11:30,13:00-16:00,就近在吉林市内各政务大厅窗口,按照工作人员指导,提交材料。
提醒申请人注意:因为申请人提交材料后需由工作人员进行审核,审核发现问题工作人员会电话通知退回补充或完善材料,所以请申请人提交材料后保持联系方式畅通。
2.所需材料。
(1)有效期内的居民身份证原件(吉事办提交时应上传正面和反面图片),港澳台人员提供港澳台居民居住证或港澳居民来往内地通行证或五年有效期台湾居民来往大陆通行证原件。
(2)在户籍地认定人员提供户口本原件(吉事办提交时应上传首页和本人页图片);在居住地认定人员提供有效期内居住证原件(注:临时居住证、暂住证、居住证明等均不等同于有效期内居住证,不能替代使用);在就读学校所在地认定的研究生和专升本学生提供注册信息完整的学生证原件;吉林市内全日制普通高等学校和中等职业学校应届毕业生提供毕业证原件;驻吉林市部队现役军人和现役武警,提供所属部队或单位组织人事部门出具的人事关系证明,证明格式依据所在部队或单位的规定执行,证明应明示申请人属于驻吉林市部队。
(3)学历证书(即毕业证)。教育部系统数据比对成功的,无需现场提供,比对不成功的,提供证书原件和 《教育部学历证书电子注册备案表》(或《中国高等教育学历认证报告》);中等学历层次毕业的申请人,对学历验证不作要求,但需现场提供毕业证原件;港澳台地区高等学校毕业证书,提供由教育部留学服务中心出具的“港澳台地区学历学位认证书”,国外高等学校毕业证书,提供由教育部留学服务中心出具的“国外学历学位认证书”。学历证书须进行在线核验,不能成功调取学历信息完成在线核验的,请按照系统提示要求上传照片(申请人在填写学历证书信息时慎重填写,仔细核对后再提交信息,以免学历信息核验失败)。
提醒申请人注意:
①全日制普通高校非在校最后一学期的在读专升本学生,必须提供专科学历证书申请;全日制普通高校非在校最后一学期的在读研究生,必须提供本科学历证书申请。两者在报名系统中填写个人信息时,下图中选项必须选择“非应届在读研究生或专升本学生”。

②全日制普通高校在校最后一学期的应届毕业本专科生、应届毕业研究生,已获得学历证书的申请人在报名系统中填写个人信息时,下图中选项必须选择“非在读人员”。

(4)《普通话水平测试等级证书》。教育部系统数据比对成功的,无需现场提供,比对不成功的,出具证书原件。
(5)教师资格认定机构指定医院出具的《教师资格认定体检表》,体检表上的结论应明确填写“合格”或“不合格”,并加盖体检医院公章(吉事办提交时应上传正面和反面图片)。视障人员体检减免视力检测项目,听障人员体检减免听力检测项目。
(6)申请认定中等职业学校实习指导教师资格,另需提供助理工程师以上专业技术职务或中级以上工人技术等级证书原件。
(7)内地申请人的无犯罪记录情况由教师资格认定机构统一核查。港澳台居民申请认定教师资格须提交的无犯罪记录证明由香港特别行政区、澳门特别行政区和中国台湾地区有关部门开具。香港、澳门申请人需教育行政部门协助提供函件的,与吉林省教育厅联系出具。
(8)视障人员、听障人员另需提供《中华人民共和国残疾人证》原件。
(9)从业禁止核查。认定过程中,根据《最高人民检察院 教育部 公安部关于建立教职员工准入查询性侵违法犯罪信息制度的意见》(高检发〔2020〕14号),认定机构将对申请人的性侵违法犯罪信息进行核查,对经准入查询发现有性侵违法犯罪信息的,不予认定。
(10)申请人无需提供一寸照片,制证费用由认定机关承担。
(四)领取教师资格证书
认定机构完成现场审核工作后,将依据审核情况作出认定结论,并于2026年6月1日前,为通过认定的申请人制作《教师资格证书》和《教师资格认定申请表》(此表务必放入本人人事关系档案中长期保存)。
申请人领取认定结果方式为邮寄或自取。推荐使用邮寄方式领取。
如果申请人选择邮寄,应在“吉事办”小程序上准确填写收件人、联系电话、邮寄地址、邮编等信息,因申请人填写相关邮寄信息不准确导致的一切后果由申请人自行承担。境内邮寄费用由认定机关所在政务服务中心承担,境外邮寄费用由申请人自行承担。
如申请人选择自取,认定申请人凭本人身份证,到吉林市人民政府政务大厅三楼发证窗口领取《教师资格证书》和《教师资格认定申请表》各一份,《教师资格认定申请表》装入申请人人事档案,遗失责任自负。领取时间和地点,以认定机构通知为准。如申请人选择自取,应到相应认定部门所在政务大厅的取证窗口,凭身份证登记领取。
五、其他须知事项
1.申请人每次只能申请认定一种教师资格,成功认定后的当年在全国范围内不能再申请第二种教师资格。
2.禁止学校或任何机构代替报名,对违反规定而影响本人申请教师资格的,责任由申请人本人承担。
3.请申请人本人按规定时间、地点和要求进行网上申报和现场审核等,因错过申报时间、选错认定机构或现场确认点、申报信息有误或提交材料不全等原因未在规定时间内完成网上申报和现场确认工作的,认定机构将不再受理,责任由申请人本人承担。
4.其他未尽事宜请关注各认定机构发布的通知公告,请申请人务必及时查阅,以免错过认定机构的工作安排。
吉林市教育局
2026年4月1日
吉林市教师资格认定机构地址及联系方式

上一篇:春风化雨入课堂 清明时节润童心
下一篇:教育部通知:20条“严禁”!